0001651721trueFY12-3148,690,77630-09-2015five yearshttp://gipreit.com/20251231#LossOnDerivativeValuationNethttp://gipreit.com/20251231#EscrowDepositAndOtherAssets0001651721us-gaap:SeriesAPreferredStockMember2025-12-310001651721us-gaap:MortgagesMembergipr:DollarTreeStoresIncMorrowGaMember2025-01-012025-12-310001651721us-gaap:MortgagesMembergipr:DollarGeneralMarketBakersfieldCaMember2024-12-310001651721gipr:LoanAgreementsMembergipr:OtherPayableRelatedPartyMembergipr:Gip13LlcMember2023-08-100001651721us-gaap:SubsequentEventMember2026-01-280001651721us-gaap:RestrictedStockMember2025-12-310001651721gipr:PurchaseAndSaleAgreementMemberus-gaap:SeriesBPreferredStockMember2024-07-240001651721us-gaap:MortgagesMembergipr:CityOfSanAntonioPrekSanAntonioTxMember2025-01-012025-12-310001651721us-gaap:WarrantMember2019-04-252019-04-250001651721gipr:OutsideInvestorMembergipr:TwoEntitiesMember2025-01-012025-12-310001651721gipr:O2024M1DividendsMember2025-01-012025-12-310001651721gipr:Gip13LlcMember2023-08-100001651721gipr:ContributionAgreementMembergipr:TwoEntitiesMembergipr:TrancheFiveMember2024-12-1500016517212025-01-012025-12-310001651721us-gaap:BuildingImprovementsMember2025-12-310001651721us-gaap:OverAllotmentOptionMember2025-01-012025-12-310001651721gipr:GipLpMember2025-12-310001651721gipr:DollarGeneralLakesideOhMemberus-gaap:MortgagesMember2025-12-310001651721gipr:ElevenCorporationStarbucksCorporationAuburnUniversityMemberus-gaap:MortgagesMember2025-12-310001651721gipr:ZaxbysMember2025-12-310001651721us-gaap:MortgagesMembergipr:ExpUSServicesIncExpUSServicesIncMember2025-01-012025-12-310001651721gipr:ContributionAgreementMembergipr:LMBOwentonILLCMember2025-12-310001651721us-gaap:RelatedPartyMembergipr:BrownFamilyEnterprisesLlcMember2025-12-310001651721gipr:RentalRevenueMember2024-01-012024-12-310001651721us-gaap:MortgagesMembergipr:BestBuyCoIncMember2025-12-310001651721gipr:O2024M6DividendsMember2025-01-012025-12-310001651721us-gaap:RestrictedStockMembersrt:DirectorMember2024-03-012024-03-310001651721us-gaap:MortgagesMembergipr:DollarGeneralMountGileadOhMember2024-12-310001651721us-gaap:InterestRateFloorMembergipr:PromissoryNotesMember2022-04-012022-04-010001651721us-gaap:SeriesAPreferredStockMember2024-01-012024-01-310001651721gipr:ElevenCorporationStarbucksCorporationAuburnUniversityMemberus-gaap:MortgagesMember2024-12-310001651721gipr:SilverbackCapitalCorporationMembergipr:AmendedAndRestatedConvertibleNoteMemberus-gaap:SubsequentEventMember2026-02-1000016517212021-09-300001651721gipr:Gip13LlcMember2023-08-102023-08-100001651721us-gaap:MortgagesMembergipr:WalgreensSantaMariaCaMember2025-12-3100016517212022-04-012022-04-010001651721gipr:AmesLowaMember2024-08-292024-08-290001651721gipr:JcwcFundingLlcMember2025-01-012025-12-310001651721gipr:DollarGeneralBigSpringTxMemberus-gaap:MortgagesMember2024-12-310001651721gipr:NoncontrollingInterestsFormerGipFundOneMember2025-01-012025-12-310001651721gipr:Lc2NnnPrefLlcMembersrt:MaximumMember2025-08-072025-08-070001651721us-gaap:MortgagesMembergipr:TractorSupplyKernersvilleNCMember2025-12-310001651721gipr:TractorSupplyMember2025-12-310001651721us-gaap:YearEndAdjustmentMember2024-12-310001651721srt:MinimumMember2025-12-310001651721gipr:DollarGeneralThompsontownPaMemberus-gaap:MortgagesMember2025-01-012025-12-310001651721gipr:LesseeAccountingMember2024-12-310001651721gipr:GroundLeaseMember2025-01-012025-12-310001651721us-gaap:RestrictedStockMember2024-12-310001651721us-gaap:WarrantMember2020-11-300001651721us-gaap:WarrantMember2020-11-130001651721gipr:ExercisePriceTwoMember2021-09-082021-09-080001651721us-gaap:MortgagesMembergipr:SherwinWilliamsCompanyMember2024-12-310001651721gipr:ContributionAgreementMembergipr:TwoEntitiesMember2022-09-150001651721gipr:PreferredEquityAgreementMembergipr:GIPVA2510Memberus-gaap:PreferredStockMember2023-02-082023-02-080001651721gipr:RedemptionAgreementMember2025-01-012025-12-310001651721us-gaap:YearEndAdjustmentMember2025-01-012025-12-310001651721gipr:BrownFamilyEnterprisesLlcMember2025-01-012025-12-310001651721us-gaap:MortgagesMembergipr:DollarGeneralMarketBakersfieldCaMember2025-12-310001651721gipr:GroundLeaseMember2022-03-090001651721gipr:ContributionAndExchangeAgreementMember2024-07-240001651721srt:MinimumMembergipr:SiteImprovementsMember2025-12-310001651721gipr:NoncontrollingInterestsFormerGipFundOneMember2025-12-310001651721us-gaap:MortgagesMembergipr:DollarTreeStoresIncMorrowGaMember2025-12-310001651721us-gaap:RestrictedStockMembersrt:BoardOfDirectorsChairmanMember2024-03-012024-03-310001651721us-gaap:InterestExpenseMembergipr:PromissoryNotesMember2024-01-012024-12-310001651721gipr:Lc2NnnPrefLlcMemberus-gaap:PreferredStockMembergipr:ModivPortfolioMember2025-12-310001651721us-gaap:CommonStockMember2025-01-012025-12-310001651721gipr:JcwcFundingLlcMember2024-12-310001651721gipr:ContributionAgreementMembergipr:TwoEntitiesMember2022-03-210001651721gipr:TwoThousandTwentyOmnibusIncentivePlanMember2024-01-012024-12-310001651721gipr:ContributionAndExchangeAgreementMemberus-gaap:SeriesBPreferredStockMember2024-07-242024-07-240001651721gipr:LesseeMember2025-12-310001651721gipr:BrownFamilyTrustMember2025-12-310001651721us-gaap:AdditionalPaidInCapitalMember2023-12-310001651721gipr:O2024M1TwoDividendsMember2025-01-012025-12-310001651721gipr:TwoThousandTwentyOmnibusIncentivePlanMember2025-01-012025-12-310001651721gipr:ExercisePriceMember2020-11-130001651721gipr:GenerationIncomePropertiesLPMemberus-gaap:CapitalUnitsMember2025-01-012025-12-310001651721us-gaap:SalesRevenueNetMembergipr:MultipleLocationsMembergipr:DollarGeneralMemberus-gaap:CustomerConcentrationRiskMember2024-01-012024-12-310001651721gipr:LMBOwentonILLCMember2025-01-012025-12-310001651721us-gaap:AdditionalPaidInCapitalMember2025-12-310001651721gipr:ExercisePriceMember2019-04-250001651721gipr:Lc2NnnPrefLlcMemberus-gaap:PreferredStockMember2025-12-310001651721gipr:JcwcFundingLlcMemberus-gaap:SeriesAPreferredStockMember2024-06-270001651721gipr:Lc2NnnPrefLlcMember2025-08-072025-08-070001651721gipr:BrownFamilyEnterprisesLlcMember2022-10-142022-10-140001651721us-gaap:AdditionalPaidInCapitalMember2024-01-012024-12-310001651721gipr:BuildingInTampaFLMembergipr:GIPFund1LLCMember2020-11-300001651721gipr:LloydMBernsteinMember2024-01-012024-12-310001651721gipr:OtherIncomesMember2024-01-012024-12-310001651721us-gaap:MortgagesMembergipr:IrbyConstructionMember2025-01-012025-12-310001651721gipr:DollarGeneralEastWiltonMeMemberus-gaap:MortgagesMember2024-12-3100016517212023-08-102023-08-100001651721gipr:DollarGeneralBigSpringTxMemberus-gaap:MortgagesMember2025-12-310001651721gipr:BrownFamilyTrustMember2023-12-310001651721us-gaap:RedeemablePreferredStockMember2025-12-310001651721us-gaap:CommonStockMember2022-09-150001651721gipr:ContributionAgreementMembergipr:LMBOwentonILLCMember2023-02-070001651721gipr:PromissoryNotesMember2024-12-310001651721gipr:ContributionAgreementMembergipr:TwoEntitiesMemberus-gaap:ShareBasedCompensationAwardTrancheOneMember2023-03-150001651721us-gaap:MortgagesMembergipr:DollarGeneralMarketBakersfieldCaMember2025-01-012025-12-310001651721gipr:Lc2NnnPrefLlcMembersrt:MinimumMember2025-08-072025-08-070001651721srt:MaximumMember2025-12-310001651721gipr:AmendedAndRestatedConvertibleNoteMemberus-gaap:SubsequentEventMember2026-02-102026-02-100001651721us-gaap:FairValueInputsLevel3Membergipr:RestrictedCashMember2024-12-310001651721gipr:GipLpMember2025-01-012025-12-310001651721gipr:DollarGeneralClevelandTNMemberus-gaap:MortgagesMember2025-01-012025-12-310001651721us-gaap:InterestExpenseMembergipr:PromissoryNotesMember2025-01-012025-12-3100016517212026-03-310001651721us-gaap:SwapMember2020-11-302020-11-300001651721us-gaap:CommonStockMember2024-01-012024-12-310001651721us-gaap:SeriesAPreferredStockMember2024-06-270001651721us-gaap:SalesRevenueNetMemberus-gaap:CustomerConcentrationRiskMembergipr:ExpUsServicesMembergipr:MaitlandFloridaMember2024-01-012024-12-310001651721stpr:VAgipr:PRAHoldingMemberus-gaap:SalesRevenueNetMemberus-gaap:CustomerConcentrationRiskMember2024-01-012024-12-310001651721us-gaap:LeasesAcquiredInPlaceMember2025-01-012025-12-310001651721us-gaap:OverAllotmentOptionMembergipr:MaximGroupLlcMember2025-12-310001651721gipr:DollarGeneralEastWiltonMeMemberus-gaap:MortgagesMember2025-01-012025-12-310001651721gipr:ModivIncMember2023-08-100001651721us-gaap:MortgagesMembergipr:GeneralServicesAdministrationFbiMember2024-12-3100016517212024-01-012024-12-3100016517212024-12-310001651721us-gaap:YearEndAdjustmentMember2023-12-310001651721us-gaap:RestrictedStockMember2024-01-012024-12-310001651721gipr:ContributionAgreementMembergipr:TwoEntitiesMember2022-04-250001651721gipr:O2024M5DividendsMember2025-01-012025-12-310001651721gipr:GipvaMembergipr:PreferredEquityAgreementMemberus-gaap:PreferredStockMember2023-02-080001651721gipr:ContributionAgreementMembergipr:OneEntityMembergipr:BuildingInTampaFLMember2020-11-300001651721us-gaap:RedeemablePreferredStockMember2023-08-100001651721us-gaap:SwapMember2024-08-310001651721gipr:PresidentAndCeoMember2024-01-012024-12-310001651721us-gaap:RedeemablePreferredStockMember2023-08-102023-08-100001651721gipr:LloydMBernsteinMember2025-01-012025-12-310001651721us-gaap:CommonStockMember2025-12-310001651721srt:PresidentMembergipr:BuildingInTampaFLMembergipr:GIPFund1LLCMember2020-11-300001651721us-gaap:NoncontrollingInterestMember2024-01-012024-12-310001651721gipr:ContributionAgreementMembergipr:OneEntityMembergipr:BuildingInTampaFLMember2020-11-302020-11-300001651721us-gaap:BuildingMembersrt:MaximumMember2025-12-310001651721gipr:Lc2NnnPrefLlcMember2023-12-310001651721us-gaap:NoncontrollingInterestMember2025-01-012025-12-310001651721gipr:LoanAgreementsMember2025-11-100001651721us-gaap:WarrantMember2021-09-080001651721gipr:BrownFamilyEnterprisesLlcMember2025-10-270001651721us-gaap:SeriesAPreferredStockMember2023-08-100001651721gipr:SecondAmendedAndRestatedConvertibleNoteMemberus-gaap:SubsequentEventMember2026-02-240001651721us-gaap:CommonStockMember2023-12-310001651721us-gaap:MortgagesMembergipr:KohlsCorporation1Member2025-01-012025-12-310001651721gipr:GipvaMembergipr:PreferredEquityAgreementMembergipr:PreferredEquityPartnersMember2025-01-012025-12-310001651721gipr:ContributionAgreementMembergipr:LMBOwentonILLCMember2024-07-240001651721gipr:NoncontrollingInterestsFormerGipFundOneMember2024-01-012024-12-310001651721gipr:GIPFund1LLCMember2025-12-310001651721gipr:PromissoryNotesMembergipr:TwoMortgageLoanAgreementsMember2025-12-310001651721gipr:Lc2NnnPrefLlcMemberus-gaap:PreferredStockMembergipr:ModivPortfolioMember2025-08-072025-08-070001651721gipr:Lc2NnnPrefLlcMembergipr:ModivPortfolioMember2023-09-072023-09-070001651721us-gaap:RetainedEarningsMember2025-12-310001651721stpr:VAgipr:PRAHoldingMemberus-gaap:SalesRevenueNetMemberus-gaap:CustomerConcentrationRiskMember2025-01-012025-12-310001651721us-gaap:SubsequentEventMembergipr:SecondAmendedAndRestatedConvertibleNoteMember2026-02-242026-02-240001651721us-gaap:MortgagesMembergipr:FreseniusMedicalCareHoldingsIncMember2025-01-012025-12-310001651721gipr:LaZBoyIncMemberus-gaap:MortgagesMember2025-01-012025-12-310001651721gipr:GipvaMembergipr:PreferredEquityAgreementMemberus-gaap:PreferredStockMember2023-02-082023-02-080001651721us-gaap:ParentMember2024-12-310001651721gipr:ZaxbysSanfordFLMemberus-gaap:MortgagesMember2025-01-012025-12-310001651721srt:MinimumMemberus-gaap:BuildingMember2025-12-310001651721us-gaap:AboveMarketLeasesMember2025-01-012025-12-310001651721us-gaap:SalesRevenueNetMembergipr:TusconArizonaMembergipr:KohlsCorporationMemberus-gaap:CustomerConcentrationRiskMember2024-01-012024-12-310001651721us-gaap:MortgagesMembergipr:FreseniusMedicalCareHoldingsIncMember2024-12-310001651721gipr:ContributionAgreementMembergipr:TwoEntitiesMemberus-gaap:CommonStockMember2022-09-120001651721gipr:BrownFamilyEnterprisesLlcMember2025-12-152025-12-150001651721us-gaap:MortgagesMembergipr:PraHoldingsIncMember2025-01-012025-12-310001651721us-gaap:FairValueInputsLevel3Memberus-gaap:CashAndCashEquivalentsMember2024-12-310001651721gipr:PromissoryNotesMember2022-04-010001651721gipr:ContributionAgreementMembergipr:LMBOwentonILLCMember2022-01-140001651721gipr:O2024M1OneDividendsMember2025-01-012025-12-310001651721gipr:ExercisePriceOneMember2021-09-080001651721gipr:Lc2NnnPrefLlcMemberus-gaap:PreferredStockMembergipr:ModivPortfolioMember2025-01-012025-12-310001651721us-gaap:NoncontrollingInterestMember2025-12-310001651721us-gaap:MortgagesMembergipr:IrbyConstructionMember2024-12-310001651721gipr:ChaseCommercialRealtyMemberus-gaap:LoansPayableMember2025-05-290001651721gipr:LloydMBernsteinMember2025-12-310001651721us-gaap:AboveMarketLeasesMember2024-01-012024-12-310001651721gipr:DollarGeneralLitchfieldMeMemberus-gaap:MortgagesMember2025-12-310001651721gipr:PublicOfferingMember2021-09-080001651721gipr:Lc2NnnPrefLlcMemberus-gaap:PreferredStockMember2025-01-012025-12-310001651721gipr:GipLpMember2024-01-012024-12-310001651721gipr:ExercisePriceTwoMember2021-09-300001651721gipr:O2024M4DividendsMember2025-01-012025-12-310001651721stpr:ALgipr:FormerPrattWhitneyAutomationMember2025-01-012025-12-310001651721gipr:BrownFamilyTrustMember2023-01-012023-12-310001651721gipr:LessorMember2025-01-012025-12-310001651721us-gaap:SalesRevenueNetMembergipr:NorfolkVaManteoNcMembergipr:GeneralServicesAdministrationMemberus-gaap:CustomerConcentrationRiskMember2024-01-012024-12-310001651721gipr:LoanAgreementsMember2025-12-310001651721us-gaap:MortgagesMembergipr:DollarTreeStoresIncMorrowGaMember2024-12-310001651721gipr:DollarGeneralLitchfieldMeMemberus-gaap:MortgagesMember2024-12-310001651721stpr:FLgipr:StarbucksMember2025-01-012025-12-310001651721gipr:GenerationIncomePropertiesLPMembergipr:GIPREITOpLimitedLLCMember2025-01-012025-12-310001651721gipr:ContributionAgreementMembergipr:LMBOwentonILLCMembergipr:BuildingsInNorfolkVAMember2022-01-142022-01-140001651721gipr:LaZBoyIncMemberus-gaap:MortgagesMember2024-12-310001651721gipr:PromissoryNotesMember2025-12-310001651721gipr:SanAntonioTxMemberus-gaap:SalesRevenueNetMembergipr:PreKMemberus-gaap:CustomerConcentrationRiskMember2024-01-012024-12-3100016517212023-12-310001651721gipr:PromissoryNotesMembergipr:PromissoryNotesRequiredOnePointFiveZeroDebtServiceCoverageRatiosMember2025-12-310001651721us-gaap:NoncontrollingInterestMember2023-12-310001651721gipr:Lc2NnnPrefLlcMember2024-01-012024-12-310001651721srt:MaximumMember2024-03-150001651721us-gaap:NoncontrollingInterestMember2025-12-310001651721gipr:BrownFamilyTrustMember2025-01-012025-12-310001651721gipr:GroundLeaseMember2024-01-012024-12-310001651721us-gaap:MortgagesMembergipr:CityOfSanAntonioPrekSanAntonioTxMember2025-12-310001651721gipr:DollarGeneralMember2025-12-310001651721gipr:LMBOwentonILLCMember2025-12-310001651721gipr:ContributionAgreementMember2025-02-060001651721gipr:Lc2NnnPrefLlcMember2024-12-310001651721gipr:DollarGeneralLitchfieldMeMemberus-gaap:MortgagesMember2025-01-012025-12-310001651721us-gaap:SeriesAPreferredStockMember2023-08-102023-08-100001651721us-gaap:FairValueInputsLevel3Memberus-gaap:InterestRateSwapMember2025-12-310001651721us-gaap:MortgagesMembergipr:ExpUSServicesIncExpUSServicesIncMember2024-12-310001651721gipr:JcwcFundingLlcMember2023-12-310001651721gipr:ContributionAgreementMembergipr:LMBOwentonILLCMembergipr:BuildingsInNorfolkVAMember2022-01-140001651721us-gaap:MortgagesMembergipr:SherwinWilliamsCompanyMember2025-01-012025-12-310001651721gipr:BrownFamilyEnterprisesLlcMember2025-12-310001651721us-gaap:CommonStockMember2024-12-310001651721us-gaap:MortgagesMembergipr:SevenElevenCorporationMember2025-01-012025-12-310001651721gipr:NoncontrollingInterestsFormerGipFundOneMember2024-12-310001651721us-gaap:SeriesBPreferredStockMember2024-07-240001651721gipr:JcwcFundingLlcMember2024-06-272024-06-270001651721gipr:ContributionAgreementMembergipr:OneEntityMember2020-11-300001651721gipr:DollarGeneralClevelandTNMemberus-gaap:MortgagesMember2025-12-310001651721gipr:BrownFamilyTrustMember2024-01-012024-12-310001651721us-gaap:MortgagesMembergipr:CityOfSanAntonioPrekSanAntonioTxMember2024-12-310001651721us-gaap:MortgagesMembergipr:KohlsCorporation1Member2025-12-310001651721gipr:Lc2NnnPrefLlcMembersrt:MinimumMember2025-08-102025-08-100001651721gipr:GipvaTwoThousandFiveHundreadTenMemberus-gaap:SubsequentEventMember2026-02-120001651721us-gaap:WarrantMember2025-01-012025-12-310001651721us-gaap:SwapMember2020-11-300001651721us-gaap:MortgagesMembergipr:TractorSupplyKernersvilleNCMember2025-01-012025-12-310001651721gipr:BrownFamilyEnterprisesLlcMember2023-07-212023-07-210001651721us-gaap:MortgagesMembergipr:DollarGeneralMountGileadOhMember2025-01-012025-12-310001651721gipr:ExercisePriceTwoMember2021-09-302021-09-300001651721gipr:Lc2NnnPrefLlcMembersrt:MaximumMember2025-08-102025-08-100001651721us-gaap:RedeemablePreferredStockMember2024-01-012024-12-310001651721us-gaap:RestrictedStockMember2025-01-012025-12-310001651721gipr:TwoMortgageLoanAgreementsMember2022-04-010001651721us-gaap:MortgagesMembergipr:DollarGeneralCastaliaOhMember2025-12-310001651721gipr:ContributionAgreementMembergipr:TwoEntitiesMembergipr:BuildingsInNorfolkVAMember2019-09-302019-09-300001651721gipr:ExercisePriceOneMember2021-09-300001651721gipr:LloydMBernsteinMember2023-12-310001651721us-gaap:LeasesAcquiredInPlaceMember2024-12-310001651721gipr:LloydMBernsteinMember2024-12-310001651721gipr:DollarGeneralLakesideOhMemberus-gaap:MortgagesMember2024-12-310001651721us-gaap:SeriesAPreferredStockMember2025-01-012025-12-310001651721gipr:NoncontrollingInterestsFormerGipFundOneMember2023-12-310001651721us-gaap:NonrecourseMembergipr:LoanAgreementsMembergipr:PresidentAndCeoMembergipr:LoanFromRelatedPartyMembergipr:Gip13LlcMember2025-12-310001651721gipr:ExercisePriceTwoMember2021-09-080001651721us-gaap:MortgagesMembergipr:DollarGeneralCastaliaOhMember2025-01-012025-12-310001651721gipr:GenerationIncomePropertiesLPMember2025-01-012025-12-310001651721gipr:ZaxbysSanfordFLMemberus-gaap:MortgagesMember2025-12-310001651721us-gaap:MortgagesMembergipr:BestBuyCoIncMember2025-01-012025-12-310001651721us-gaap:SeriesAPreferredStockMembergipr:PurchaseAndSaleAgreementMember2024-06-270001651721gipr:Lc2NnnPrefLlcMember2025-12-310001651721gipr:ContributionAgreementMembergipr:TwoEntitiesMember2019-09-302019-09-300001651721us-gaap:BuildingImprovementsMembersrt:MaximumMember2025-12-310001651721gipr:RedemptionAgreementMember2025-12-310001651721us-gaap:MortgagesMembergipr:GeneralServicesAdministrationNavyVacantUnitMember2025-12-310001651721gipr:Lc2NnnPrefLlcMember2025-08-102025-08-100001651721us-gaap:RetainedEarningsMember2023-12-3100016517212024-03-150001651721us-gaap:CommonStockMember2020-11-132020-11-1300016517212025-12-310001651721gipr:LMBOwentonILLCMember2023-12-310001651721gipr:AmesLowaMember2024-08-290001651721us-gaap:MortgagesMembergipr:GeneralServicesAdministrationNavyVacantUnitMember2025-01-012025-12-310001651721gipr:ExercisePriceMember2019-04-252019-04-250001651721gipr:SilverbackCapitalCorporationMemberus-gaap:SubsequentEventMember2026-02-182026-02-180001651721gipr:LoanAgreementsMembergipr:ThirteenPropertiesMember2025-12-310001651721gipr:MaximGroupLlcMemberus-gaap:OverAllotmentOptionMember2025-01-012025-12-310001651721gipr:GipLpMember2023-12-310001651721gipr:GipvaMembergipr:PreferredEquityAgreementMembergipr:PreferredEquityPartnersMember2025-12-310001651721gipr:LoanAgreementsMembergipr:ValleyNationalBankMember2025-06-130001651721us-gaap:MortgagesMembergipr:StarbucksCorporationMember2025-01-012025-12-310001651721gipr:PropertyInPlantCityFLMembergipr:FormerIrbyConstructionMember2025-01-012025-12-310001651721gipr:ContributionAgreementMembergipr:TwoEntitiesMemberus-gaap:CommonStockMember2022-09-150001651721gipr:GipLpMember2024-12-310001651721us-gaap:LeasesAcquiredInPlaceMember2025-12-310001651721us-gaap:MortgagesMembergipr:WalgreensSantaMariaCaMember2025-01-012025-12-310001651721gipr:TwoEntitiesMember2025-01-012025-12-310001651721us-gaap:MortgagesMembergipr:StarbucksCorporationMember2025-12-310001651721gipr:DollarGeneralBigSpringTxMemberus-gaap:MortgagesMember2025-01-012025-12-310001651721gipr:LoanAgreementsMembergipr:SixPropertiesMember2025-12-310001651721us-gaap:MortgagesMembergipr:SevenElevenCorporationMember2025-12-310001651721us-gaap:NoncontrollingInterestMember2024-12-310001651721gipr:ContributionAgreementMembergipr:TwoEntitiesMember2022-07-200001651721us-gaap:ParentMember2025-01-012025-12-310001651721gipr:TampaSherwinWilliamsPropertyMembergipr:PromissoryNotesMember2025-12-310001651721gipr:ExercisePriceOneMember2021-09-082021-09-080001651721gipr:WashingtonDistrictOfColumbiaMember2025-12-3100016517212025-10-012025-12-3100016517212025-05-290001651721gipr:ContributionAgreementMembersrt:PresidentMembergipr:OneEntityMember2020-11-302020-11-300001651721gipr:BestBuyCoIncMember2025-12-310001651721us-gaap:MortgagesMembergipr:IrbyConstructionMember2025-12-310001651721us-gaap:FairValueInputsLevel3Memberus-gaap:InterestRateSwapMember2024-12-310001651721gipr:LesseeAccountingMember2025-01-012025-12-310001651721us-gaap:RetainedEarningsMember2025-01-012025-12-310001651721us-gaap:SalesRevenueNetMembergipr:MultipleLocationsMembergipr:DollarGeneralMemberus-gaap:CustomerConcentrationRiskMember2025-01-012025-12-310001651721gipr:LoanAgreementsMembergipr:LoanFromRelatedPartyMembergipr:Gip13LlcMember2023-08-102023-08-100001651721us-gaap:NoncontrollingInterestMember2025-01-012025-12-310001651721us-gaap:MortgagesMembergipr:DollarGeneralEastWiltonMeMember2025-12-310001651721gipr:ContributionAgreementMembergipr:TwoEntitiesMembergipr:BuildingsInNorfolkVAMember2019-09-300001651721us-gaap:MortgagesMember2024-12-310001651721us-gaap:BuildingImprovementsMembersrt:MinimumMember2025-12-310001651721us-gaap:MortgagesMembergipr:DollarGeneralMountGileadOhMember2025-12-310001651721gipr:GroundLeaseMember2025-12-310001651721gipr:PreferredEquityAgreementMembergipr:GIPVA2510Memberus-gaap:PreferredStockMember2023-02-080001651721gipr:ContributionAgreementMember2025-02-062025-02-060001651721us-gaap:LeasesAcquiredInPlaceMember2024-01-012024-12-310001651721us-gaap:MortgagesMembergipr:FreseniusMedicalCareHoldingsIncMember2025-12-310001651721gipr:AmendedAndRestatedConvertibleNoteMemberus-gaap:SubsequentEventMember2026-02-100001651721gipr:Lc2NnnPrefLlcMember2025-01-012025-12-310001651721us-gaap:MortgagesMembergipr:DollarGeneralCastaliaOhMember2024-12-310001651721us-gaap:RetainedEarningsMember2024-12-310001651721us-gaap:WarrantMember2020-11-132020-11-130001651721gipr:LoanPayableRelatedPartyMember2025-12-310001651721gipr:ContributionAgreementMembergipr:TwoEntitiesMember2019-09-300001651721gipr:GeneralServicesAdministrationVacavilleCaMemberus-gaap:MortgagesMember2024-12-310001651721gipr:RentalRevenueMember2025-01-012025-12-310001651721us-gaap:MortgagesMembergipr:PraHoldingsIncMember2025-12-310001651721gipr:BestBuyCoIncAmesIaMemberus-gaap:MortgagesMember2025-01-012025-12-310001651721gipr:ExpUSServiceMembergipr:MaitlandFloridaMember2025-01-012025-12-310001651721gipr:BrownFamilyEnterprisesLlcMember2022-10-140001651721us-gaap:FairValueInputsLevel3Memberus-gaap:CashAndCashEquivalentsMember2025-12-310001651721us-gaap:WarrantMemberus-gaap:OverAllotmentOptionMember2021-09-292021-09-300001651721gipr:Lc2NnnPrefLlcMemberus-gaap:PreferredStockMembergipr:ModivPortfolioMember2025-08-102025-08-100001651721gipr:LMBOwentonILLCMember2023-02-070001651721gipr:GeneralServicesAdministrationVacavilleCaMemberus-gaap:MortgagesMember2025-01-012025-12-310001651721gipr:ContributionAgreementMembergipr:LMBOwentonILLCMemberus-gaap:SeriesBPreferredStockMember2024-07-242024-07-240001651721gipr:BrownFamilyTrustMember2024-12-310001651721gipr:LMBOwentonILLCMember2024-01-012024-12-310001651721gipr:TwoEntitiesMember2023-10-310001651721srt:MaximumMembergipr:SiteImprovementsMember2025-12-310001651721gipr:DollarGeneralThompsontownPaMemberus-gaap:MortgagesMember2025-12-310001651721gipr:ContributionAgreementMembergipr:TwoEntitiesMember2022-09-300001651721us-gaap:SalesRevenueNetMembergipr:TusconArizonaMembergipr:KohlsCorporationMemberus-gaap:CustomerConcentrationRiskMember2025-01-012025-12-310001651721us-gaap:AdditionalPaidInCapitalMember2025-01-012025-12-310001651721us-gaap:RedeemablePreferredStockMember2025-01-012025-12-310001651721gipr:LessorMember2024-01-012024-12-310001651721us-gaap:ParentMember2024-01-012024-12-3100016517212025-05-292025-05-290001651721us-gaap:YearEndAdjustmentMember2025-12-310001651721gipr:TwoThousandTwentyOmnibusIncentivePlanMember2025-12-310001651721us-gaap:RetainedEarningsMember2024-01-012024-12-310001651721gipr:AcquisitionMember2025-12-310001651721us-gaap:AdditionalPaidInCapitalMember2024-12-310001651721gipr:WashingtonDistrictOfColumbiaMember2025-01-012025-12-310001651721gipr:GipvaTwoThousandFiveHundreadTenMemberus-gaap:SubsequentEventMember2026-02-122026-02-120001651721us-gaap:RedeemablePreferredStockMember2023-12-310001651721gipr:ContributionAndExchangeAgreementMemberus-gaap:SeriesBPreferredStockMember2024-07-240001651721us-gaap:MortgagesMembergipr:PraHoldingsIncMember2024-12-310001651721us-gaap:MortgagesMembergipr:SherwinWilliamsCompanyMember2025-12-310001651721gipr:LesseeMember2025-01-012025-12-310001651721us-gaap:NoncontrollingInterestMember2024-01-012024-12-310001651721us-gaap:MortgagesMembergipr:GeneralServicesAdministrationNavyVacantUnitMember2024-12-310001651721us-gaap:MortgagesMembergipr:StarbucksCorporationMember2024-12-310001651721gipr:ContributionAgreementMembergipr:TwoEntitiesMember2023-01-270001651721us-gaap:YearEndAdjustmentMember2024-01-012024-12-310001651721gipr:PresidentAndCeoMember2025-01-012025-12-310001651721us-gaap:ParentMember2025-12-310001651721gipr:DollarGeneralThompsontownPaMemberus-gaap:MortgagesMember2024-12-310001651721gipr:DollarGeneralLakesideOhMemberus-gaap:MortgagesMember2025-01-012025-12-310001651721us-gaap:ParentMember2023-12-310001651721us-gaap:MortgagesMembergipr:KohlsCorporation1Member2024-12-310001651721gipr:SanAntonioTxMemberus-gaap:SalesRevenueNetMembergipr:PreKMemberus-gaap:CustomerConcentrationRiskMember2025-01-012025-12-310001651721gipr:BrownFamilyEnterprisesLlcMember2025-10-272025-10-270001651721gipr:LMBOwentonILLCMember2024-12-310001651721us-gaap:SwapMember2024-08-012024-08-310001651721gipr:Lc2NnnPrefLlcMembergipr:ModivPortfolioMember2025-01-012025-12-310001651721us-gaap:MortgagesMembergipr:BestBuyCoIncMember2024-12-310001651721us-gaap:WarrantMember2019-04-250001651721gipr:BestBuyCoIncAmesIaMemberus-gaap:MortgagesMember2025-12-3100016517212020-11-130001651721gipr:GeneralServicesAdministrationVacavilleCaMemberus-gaap:MortgagesMember2025-12-310001651721gipr:BestBuyCoIncAmesIaMemberus-gaap:MortgagesMember2024-12-310001651721gipr:SilverbackCapitalCorporationMemberus-gaap:SubsequentEventMember2026-02-102026-02-100001651721us-gaap:CommonStockMember2020-11-1300016517212025-02-060001651721us-gaap:CommonStockMember2025-01-012025-12-310001651721gipr:ExercisePriceOneMember2021-09-302021-09-300001651721gipr:ModivIncMember2023-08-102023-08-100001651721us-gaap:MortgagesMembergipr:GeneralServicesAdministrationFbiMember2025-01-012025-12-310001651721gipr:JcwcFundingLlcMember2024-01-012024-12-310001651721us-gaap:MortgagesMembergipr:WalgreensSantaMariaCaMember2024-12-310001651721gipr:PromissoryNotesMember2022-04-012022-04-010001651721us-gaap:MortgagesMembergipr:ExpUSServicesIncExpUSServicesIncMember2025-12-310001651721gipr:GIPFLDaleMabryLLCMemberus-gaap:LoansPayableMember2025-05-290001651721us-gaap:MortgagesMember2025-12-310001651721gipr:ExercisePriceMember2020-11-132020-11-130001651721us-gaap:NoncontrollingInterestMember2024-12-310001651721us-gaap:MortgagesMembergipr:GeneralServicesAdministrationFbiMember2025-12-310001651721gipr:ContributionAgreementMembergipr:TwoEntitiesMember2022-08-092022-08-090001651721gipr:JcwcFundingLlcMember2025-12-310001651721gipr:LaZBoyIncMemberus-gaap:MortgagesMember2025-12-310001651721gipr:PromissoryNotesMembergipr:TwoMortgageLoanAgreementsMember2022-04-010001651721us-gaap:RestrictedStockMember2023-12-310001651721us-gaap:FairValueInputsLevel3Membergipr:RestrictedCashMember2025-12-310001651721gipr:LesseeMember2024-01-012024-12-310001651721us-gaap:NoncontrollingInterestMember2023-12-310001651721us-gaap:SeriesAPreferredStockMembergipr:PurchaseAndSaleAgreementMember2024-06-272024-06-270001651721gipr:BestBuyMemberstpr:CO2025-01-012025-12-310001651721gipr:ElevenCorporationStarbucksCorporationAuburnUniversityMemberus-gaap:MortgagesMember2025-01-012025-12-310001651721gipr:ContributionAgreementMembergipr:LMBOwentonILLCMemberus-gaap:SeriesBPreferredStockMember2024-07-240001651721us-gaap:MortgagesMembergipr:SevenElevenCorporationMember2024-12-310001651721gipr:LoanAgreementsMemberus-gaap:InterestRateSwapMembergipr:LoanFromRelatedPartyMembergipr:Gip13LlcMember2023-08-102023-08-100001651721us-gaap:WarrantMembergipr:PublicOfferingMember2021-09-082021-09-080001651721gipr:PromissoryNotesMember2022-04-012022-04-300001651721gipr:OtherIncomesMember2025-01-012025-12-310001651721gipr:PromissoryNotesMember2025-01-012025-12-310001651721us-gaap:SalesRevenueNetMembergipr:NorfolkVaManteoNcMembergipr:GeneralServicesAdministrationMemberus-gaap:CustomerConcentrationRiskMember2025-01-012025-12-31gipr:Investorxbrli:puregipr:Buildingutr:sqftxbrli:sharesgipr:Loangipr:Propertygipr:TradingDayiso4217:USD
UNITED STATES
SECURITIES AND EXCHANGE COMMISSION
WASHINGTON, D.C. 20549
FORM 10-K/A
(Amendment No .1)
(Mark One)
|
|
☑ |
ANNUAL REPORT PURSUANT TO SECTION 13 OR 15(d) OF THE SECURITIES EXCHANGE ACT OF 1934 |
For the fiscal year ended December 31, 2025
OR
|
|
☐ |
TRANSITION REPORT PURSUANT TO SECTION 13 OR 15(d) OF THE SECURITIES EXCHANGE ACT OF 1934 |
For the transition period from to
Commission file number 001-40771
GENERATION INCOME PROPERTIES, INC.
(Exact name of Registrant as specified in its charter)
|
|
Maryland |
47-4427295 |
(State or other jurisdiction of incorporation or organization) |
(I.R.S. employer identification no.) |
|
|
401 E. Jackson Street Suite 3300 Tampa, FL |
33602 |
(Address of principal executive offices) |
(Zip code) |
Registrant’s telephone number, including area code: 813-448-1234
Securities registered pursuant to Section 12(b) of the Act:
|
|
|
|
|
Title of each class: |
|
Trading symbol |
|
Name of each exchange on which registered |
Common Stock par value $0.01 per share |
|
GIPR |
|
The Nasdaq Stock Market LLC |
Warrants to purchase Common Stock |
|
GIPRW |
|
The Nasdaq Stock Market LLC |
Indicate by check mark if the registrant is a well-known seasoned issuer, as defined in Rule 405 of the Securities Act. Yes ☐ No ☑
Indicate by check mark if the registrant is not required to file reports pursuant to Section 13 or Section 15(d) of the Act. Yes ☐ No ☑
Indicate by check mark whether the registrant (1) has filed all reports required to be filed by Section 13 or 15(d) of the Securities Exchange Act of 1934 during the preceding 12 months (or for such shorter period that the registrant was required to file such reports) and (2) has been subject to such filing requirements for the past 90 days. Yes ☑ No ☐
Indicate by check mark whether the registrant has submitted electronically every Interactive Data File required to be submitted pursuant to Rule 405 of Regulation S-T (§232.405 of this chapter) during the preceding 12 months (or for such shorter period that the registrant was required to submit such files). Yes ☑ No ☐
Indicate by check mark whether the registrant is a large accelerated filer, an accelerated filer, a non-accelerated filer, a smaller reporting company, or an emerging growth company. See the definitions of “large accelerated filer,” “accelerated filer,” “smaller reporting company,” and "emerging growth company" in Rule 12b-2 of the Exchange Act.:
|
|
|
|
|
|
Large accelerated filer |
|
☐ |
Accelerated filer |
|
☐ |
|
|
|
|
|
|
Non-accelerated filer |
|
☑ |
Smaller reporting company |
|
☑ |
|
|
|
|
|
|
|
|
|
Emerging growth company |
|
☑ |
If an emerging growth company, indicate by check mark if the registrant has elected not to use the extended transition period for complying with any new or revised financial accounting standards provided pursuant to Section 13(a) of the Exchange Act. ☐
Indicate by check mark whether the registrant has filed a report on and attestation to its management’s assessment of the effectiveness of its internal control over financial reporting under Section 404(b) of the Sarbanes-Oxley Act (15 U.S.C. 7262(b)) by the registered public accounting firm that prepared or issued its audit report. ☐
If securities are registered pursuant to Section 12(b) of the Act, indicate by check mark whether the financial statements of the registrant included in the filing reflect the correction of an error to previously issued financial statements. ☐
Indicate by check mark whether any of those error corrections are restatements that required a recovery analysis of incentive-based compensation received by any of the registrant’s executive officers during the relevant recovery period pursuant to §240.10D-1(b). ☐
Indicate by check mark whether the registrant is a shell company (as defined in Rule 12b-2 of the Exchange Act). Yes ☐ No ☑
As of December 31, 2025, the last business day of the registrant’s most recently completed second fiscal quarter, the aggregate market value of the registrant’s common stock held by non-affiliates of the registrant was approximately $9.4 million (based upon the closing sales price of the common stock on December 31, 2025 of $0.68).
The registrant had 5,448,178 shares of Common Stock, par value $0.01 per share, outstanding as of March 31, 2026.
DOCUMENTS INCORPORATED BY REFERENCE
Portions of the registrant’s definitive proxy statement for its 2025 annual meeting of stockholders, which the registrant intends to file pursuant to Regulation 14A with the Securities and Exchange Commission not later than 120 days after the registrant’s fiscal year ended December 31, 2025, are incorporated by reference into Part III of this Annual Report on Form 10-K.
EXPLANATORY NOTE
Generation Income Properties, Inc. (the “Company”) is filing this Amendment No. 1 (the “Amendment”) to its Annual Report on Form 10-K for the fiscal year ended December 31, 2025, as filed with the U.S. Securities and Exchange Commission (the “SEC”) on April 1, 2026 (the “Original Filing”), for the purposes of (1) amending the Report of Independent Registered Public Accounting Firm, as an incorrect version of such report was inadvertently included in the Original Filing that omitted an explanatory paragraph regarding substantial doubt about the entity's ability to continue as a going concern, (2) to correct the omission of a disclosure related to substantial doubt about the entity's ability to continue as a going concern in Note 1 to the consolidated financial statements, and (3) provide additional information related to dispositions in Item 7. As a result of these matters, the Company is reissuing its consolidated financial statements as of and for the year ended December 31, 2025, and also amending Item 9A, "Controls and Procedures."
Pursuant to the rules of the SEC, Part IV, Item 15 has also been amended to contain the currently dated certifications from the Company’s principal executive officer and principal financial officer pursuant to Section 302 and Section 906 of the Sarbanes-Oxley Act of 2002 as Exhibits 31.1, 31.2, 32.1, and 32.2, respectively. The Company is also filing an updated Consent of Independent Registered Public Accounting Firm as Exhibit 23.1.
Except as set forth above in this Explanatory Note, no other amendments are being made to the Original Filing. This Amendment does not reflect events occurring after the date of the Original Filing or modify or update any of the other disclosures set forth therein.
GENERATION INCOME PROPERTIES, INC.
TABLE OF CONTENTS
Note Regarding Company References
In this Annual Report on Form 10-K (“Form 10-K”), references to the “Company,” “we,” “us,” “our” or similar terms refer to Generation Income Properties, Inc., a Maryland corporation, together with its consolidated subsidiaries, including Generation Income Properties, L.P., a Delaware limited partnership, which we refer to as our operating partnership (the “Operating Partnership”). As used in this Form 10-K, an affiliate, or person affiliated with a specified person, is a person that directly or indirectly, through one or more intermediaries, controls or is controlled by, or is under common control with, the person specified.
Cautionary Note Regarding Forward‑Looking Statements and Summary Risk Factors
This Form 10-K contains “forward-looking statements” within the meaning of the safe harbor provisions of the U.S. Private Securities Litigation Reform Act of 1995. The forward-looking statements involve risks and uncertainties that could cause actual results to differ materially from the forward-looking statements contained herein. When used in this report, the words "anticipate," "believe," "estimate," "expect" and similar expressions as they relate to the Company or its management are intended to identify such forward-looking statements. Actual results, performance or achievements could differ materially from the results expressed in, or implied by these forward-looking statements. Readers should be aware of important factors that, in some cases, have affected, and in the future could affect, actual results to differ materially from those expressed in any forward-looking statements made by or on behalf of the Company. Factors that could have a material adverse effect on our forward-looking statements and upon our business, results of operations, financial condition, funds derived from operations, cash available for distribution, cash flows, liquidity and prospects include, but are not limited to, the factors under the heading “Risk Factors” in this Form 10-K and the following:
•Our history of operating losses and ability to achieve or sustain profitability;
•The volatility and thinly-traded market for our common stock;
•Our ability to make distributions and dependence on distributions from the Operating Partnership to pay expenses;
•The limited number of properties in our portfolio;
•The dependence of most of our current and future properties upon a single tenant for all or a majority of their rental income, and our financial condition and ability to make distributions may be adversely affected by the bankruptcy or insolvency, a downturn in the business, or a lease termination of a single tenant;
•Defaults or nonrenewals by tenants;
•Financing risks and the availability, terms, and deployment of capital, as well as the general level of interest rates;
•Global market and economic conditions, including as a result of health crises;
•Competition with third parties in acquiring properties;
•Maintaining status as a Real Estate Investment Trust ("REIT") for federal income taxes; and
•Potential changes in the law or governmental regulations that affect us.
The Company assumes no obligation to revise or update any forward-looking statements for any reason, except as required by law.
Risk Factor Summary
Our business is subject to numerous risks and uncertainties, including those described in Part I, Item 1A. “Risk Factors” in this Annual Report. You should carefully consider these risks and uncertainties when investing in our common stock. The principal risks and uncertainties affecting our business include the following:
•We have limited operating history and may not be able to successfully operate our business or generate sufficient operating cash flows to make or sustain distributions to our stockholders, and we currently own only twenty-five leased properties.
•We could be delisted from Nasdaq for our continued current failure to comply with Nasdaq's minimum stockholders' equity requirement or minimum bid requirement, or other applicable continued listing requirements and standards of Nasdaq, which would seriously harm the liquidity of our stock and our ability to raise capital.
•Many of our current and future properties depend upon a single tenant for all or a majority of the rental income, and our financial condition and ability to make distributions may be adversely affected by the bankruptcy or insolvency, a downturn in the business, or a lease termination of a single tenant.
•We have experienced losses in the past, and we will likely experience similar losses in the near future.
•We may change our investment objectives without seeking stockholder approval.
•We may not be successful in identifying and consummating suitable investment opportunities.
•If we cannot obtain additional capital, our ability to make acquisitions and lease properties will be limited.
•The Amended and Restated Limited Liability Company Agreement for GIP SPE contains provisions that could significantly impede our operations and our ability to efficiently manage our business and that could materially and adversely affect our financial condition, results of operations and cash flows.
•We may never reach sufficient size to achieve diversity in our portfolio.
•Because of our holding company structure, we depend on our Operating Partnership subsidiary and its subsidiaries for cash flow and we will be structurally subordinated in right of payment to the obligations of such Operating Partnership subsidiary and its subsidiaries.
•We may incur losses as a result of ineffective risk management processes and strategies.
•You will not have the opportunity to evaluate our investments before we make them.
•The loss of any of our executive officers could adversely affect our ability to continue operations.
•We rely on information technology networks and systems in conducting our business, and any material failure, inadequacy, interruption or security failure of that technology could harm our business.
•We have paid and may continue to pay distributions from offering proceeds to the extent our cash flow from operations or earnings are not sufficient to fund declared distributions. Rates of distribution to you will not necessarily be indicative of our operating results. If we make distributions from sources other than our cash flows from operations or earnings, we will have fewer funds available for the acquisition of properties and your overall return may be reduced.
•Our structure may result in potential conflicts of interest with limited partners in our Operating Partnership whose interests may not be aligned with those of our stockholders.
•The third party valuations of real estate investments we seek to purchase often times includes the value of a commercial lease and the loss of such a lease could result in the value of the real property declining.
•Our operating results will be affected by economic and regulatory changes that have an adverse impact on the real estate market in general.
•If a major tenant declares bankruptcy, we may be unable to collect balances due under its leases, which would have a harmful effect on our financial condition and ability to pay distributions to you.
•We own twenty-five of our properties through preferred equity partnerships, which may lead to disagreements with our partners and adversely affect our interest in the partnerships.
•If a sale-leaseback transaction is re-characterized in a tenant’s bankruptcy proceeding, our financial condition could be adversely affected.
•We may obtain only limited warranties when we purchase a property and would have only limited recourse in the event our due diligence did not identify any issues that lower the value of our property.
•Our real estate investments may include special use single-tenant properties that may be difficult to sell or re-lease upon lease terminations.
•We may be unable to secure funds for future tenant improvements, build outs or capital needs, which could adversely impact our ability to pay cash distributions to our stockholders.
•Our inability to sell a property when we desire to do so could adversely impact our ability to pay cash distributions to you.
•We may not be able to sell our properties at a price equal to, or greater than, the price for which we purchased such property, which may lead to a decrease in the value of our assets.
•We may acquire or finance properties with lock-out provisions, which may prohibit us from selling a property, or may require us to maintain specified debt levels for a period of years on some properties.
•Rising expenses could reduce cash flow and funds available for future acquisitions.
•Increased vacancy rates could have an adverse impact on our ability to make distributions and the value of an investment in our shares.
•If we suffer losses that are not covered by insurance or that are in excess of insurance coverage, we could lose invested capital and anticipated profits.
•We could be exposed to environmental liabilities with respect to investments to which we take title.
•Covenants, conditions & restrictions ("CC&R") may restrict our ability to operate a property.
•Our properties may face competition that could reduce the amount of rent paid to us, which would reduce the cash available for distributions and the amount of distributions.
•We may not be able to re-lease or renew leases at our properties on terms favorable to us or at all.
•Lease defaults, terminations or landlord-tenant disputes may adversely reduce our income from our property portfolio.
•We have used and may continue to use mortgage and other debt financing to acquire properties or interests in properties and otherwise incur other indebtedness, which increases our expenses and could subject us to the risk of losing properties in foreclosure if our cash flow is insufficient to make loan payments.
•High levels of debt or increases in interest rates could increase the amount of our loan payments, which could reduce the cash available for distribution to stockholders.
•High mortgage rates may make it difficult for us to finance or refinance properties.
•Lenders may require us to enter into restrictive covenants relating to our operations, which could limit our ability to make distributions to you.
•The Company's failure to continue to qualify as a REIT would adversely affect our operations and our ability to make distributions.
•In certain circumstances, we may be subject to federal and state income taxes as a REIT, which would reduce our cash available for distribution to you.
•REIT distribution requirements could adversely affect our liquidity.
The Company assumes no obligation to revise or update any forward-looking statements for any reason, except as required by law.
Note Regarding Market and Industry Data
In this Form 10-K, we present certain market and industry data and statistics. This information is based on third-party sources, which we believe to be reliable. We have not independently verified data from these sources and cannot guarantee their accuracy or completeness. While we are not aware of any misstatements regarding industry data provided herein, our estimates involve risks and uncertainties and are subject to change based upon various factors, including those discussed in this Annual Report under “Forward-Looking Statements” and Part I, Item 1A. “Risk Factors.” Additionally, some data in this Annual Report is based on our good faith estimates, which are derived from management’s knowledge of the industry and independent sources. Similarly, we believe our internal research is reliable, however, such research has not been verified by any independent sources.
PART I.
ITEM 1. BUSINESS
Our Company
We are an internally managed real estate investment trust focused on acquiring and managing income-producing retail, office and industrial properties net leased to high quality tenants in major markets throughout the United States. We believe our focus on owning properties leased to investment grade or creditworthy tenants provides attractive risk adjusted returns through current yields, long term appreciation and tenant renewals.
We believe that single-tenant commercial properties, as compared with shopping centers, malls, and other traditional multi-tenant properties, offer a distinct investment advantage since single-tenant properties generally require less management and operating capital and generally have less recurring tenant turnover.
Given the stability and predictability of the cash flows, many net leased properties are held in family trusts, providing us an opportunity to acquire these properties for tax deferred units while giving the owners potential liquidity through the conversion of the units for freely tradable shares of stock.
Prior to July 3, 2024, we made regular cash distributions to our stockholders out of our cash available for distribution, typically on a monthly basis. On July 3, 2024, the Company announced that its Board of Directors decided to suspend the Company's regular dividend to common shareholders and unitholders. Generally, our policy will be to pay distributions from cash flow from operations when possible. However, our distributions may be paid from sources other than cash flows from operations, such as from the proceeds from a capital raise, borrowings or distributions in kind.
We are organized as a Maryland corporation and have operated in conformity with the requirements for qualification and taxation as a REIT under U.S. federal income tax laws since the beginning of our taxable year ended December 31, 2021. The Company formed a Maryland entity GIP TRS Inc. in 2022 to operate as a taxable REIT subsidiary but this subsidiary does not hold any assets or business operations as of the date of this Form 10-K.
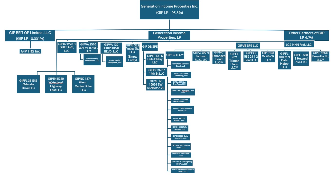
We and our Operating Partnership were organized to operate using an Umbrella Partnership Real Estate Investment Trust (“UPREIT”) structure. We use an UPREIT structure because a sale of property directly to another person or entity generally is a taxable transaction to the selling property owner. In an UPREIT structure, a seller of a property that desires to defer taxable gain on the sale of its property may transfer the property to the Operating Partnership in exchange for common units in the Operating Partnership and defer taxation of gain until the seller later disposes of its common units in the Operating Partnership. Using an UPREIT structure may give us an advantage in acquiring desired properties from persons who may not otherwise sell their properties because of unfavorable tax results. Substantially all of the Company’s assets are held by, and operations are conducted through, the Operating Partnership or its direct or indirect subsidiaries. As of December 31, 2025, as the general partner of the Operating Partnership, we owned 99.6% of the outstanding common units in the Operating Partnership and outside investors owned 0.4%. The Company formed a Maryland entity GIP REIT OP Limited LLC as a wholly owned subsidiary in 2018 that owned 0.001% of the Operating Partnership as of December 31, 2025.
The following chart shows the structure of the Company as of December 31, 2025:

(1) On August 29, 2024, the Company acquired a 30,465 square foot retail property in Ames, Iowa for $5.5 million occupied by Best Buy.
(2) In February 2025, the Company completed the acquisition of the LMB portfolio, further expanding its footprint of tenant-critical real estate assets. This transaction reflects the Company’s continued focus on sourcing under-managed properties with embedded upside and structuring acquisitions in a capital-efficient manner. The LMB acquisition enhances portfolio diversification while supporting long-term cash flow growth and asset management opportunities.
Business Objectives and Investment Strategy
Our long-term objective is to continue to acquire and manage a diversified portfolio of high-quality net leased properties that generates predictable cash flows and capital appreciation over market cycles. Our properties are generally net leased to a single tenant. Under a net lease, the tenant typically bears the responsibility for most or all property related expenses such as real estate taxes, insurance, and maintenance costs. We believe this lease structure provides us with stable cash flows over the term of the lease and minimizes the ongoing capital expenditures. We seek to identify properties in submarkets with high barriers to entry for development and where valuation is frequently influenced by local real estate market conditions and tenant needs.
Notwithstanding our long-term strategy to grow our assets through additional property acquisitions, our strategy over the next twelve months will be focused on improving our balance sheet and increasing our stockholder equity and liquidity through by methodically and opportunistically marketing and selling a select group of up to 18 of our income-producing properties. The goal of this near-term strategy is to enable us to obtain proceeds that, together with proceeds from anticipated equity capital-raising transactions, will enable us to substantially reduce our preferred stock obligations and certain commercial debt and better position us for growth capital and less-expensive debt financing. We have already initiated this process and have begun marketing these 18 properties through a broker with significant experience in selling single-tenant commercial net lease properties, and these sales (if made) will be in addition to the 5 property sales that we made in 2025. We believe that if we are able to successfully execute on this near-term sale strategy, our balance sheet and Company will be better positioned to seek growth capital and less-expensive debt financing that will provide a foundation for resuming the growth of our asset base.
The following are the principal components of our long-term strategy:
Focus on Real Estate Fundamentals: We have observed that the market for properties with bond-type net-leased structures, lease terms greater than ten years, and limited rent escalators upon renewal are exposed to many of the same operational and market risks as other net-leased properties while providing lower returns due to competition. We believe that focusing on
traditional real estate fundamentals allows us to target properties with shorter lease terms, modified net leases or vacancy and thereby may allow us to generate superior returns.
Target Markets with Attractive Characteristics: We concentrate our investment activity in select target markets with the following characteristics: high quality infrastructure, diversified local economies with multiple economic drivers, strong demographics, pro-business local governments and high-quality local labor pools. We believe that these markets offer a higher probability of producing long term rent growth and capital appreciation.
Target Strategic Net Leased Properties: We target properties that offer unique strategic advantages to a tenant or an industry and can therefore be acquired at attractive yields relative to the underlying risk. We look for properties that are difficult or costly to replicate due to a specific location, special zoning, unique physical attributes, below market rents or a significant tenant investment in the facility, all of which contribute to a higher probability of tenant renewals. An example of a specialized property is our General Services Administration occupied building in Norfolk, Virginia due to the tenant’s buildout for IT and security. We target properties if we believe they are critical to the ongoing operations of the tenant and the profitability of its business. We believe that the profitability of the operations and the difficulty in replicating or moving operations reflect the importance of the property to the tenant’s business.
Target Investments that Maximize Growth Potential: We focus on net leased investment properties where, in our view, there is the potential to invest incremental capital to accommodate a tenant’s business, extend lease terms and increase the value of a property. We believe these opportunities can generate attractive returns due to the nature of our relationship with the tenant.
Disciplined Underwriting & Risk Management
We actively manage and regularly review each of our properties for changes in the underlying business, credit of the tenant and market conditions. Before acquiring a property, we review the terms of the management contract to ensure our team is able to maximize cash flow capital appreciation through potential lease renewals and/or potential re-tenanting. Additionally, we monitor any required capital improvements that would lead to increased rental income or capital appreciation over time. We focus on active management with the tenants upon the acquisition of an asset since our experience in the single-tenant, commercial real estate industry indicates that active management and fostering tenant relationships has the potential to positively impact long-term financial outcomes, such as:
•better communication with corporate level and unit level staff to determine ongoing company and location-specific performance, strategic goals and directives;
•the ability to hold a tenant accountable for property maintenance during occupancy in order to reduce the probability of future deferred maintenance expenses; and
•the ability to develop relationships with tenants as an active participant in their occupancy which can lead to better communication during times of potential negotiations.
Underwriting Process
Our extensive underwriting process evaluates key fundamental value drivers that we believe will attract long-term tenants and result in property appreciation over time. Our Investment Committee is comprised of the following members:
•Chairman, President and Chief Executive Officer ("CEO"), David Sobelman, who has over 19 years in different capacities within the net lease commercial real estate investment market including as investor, asset manager, broker, owner, analyst, and advisor.
•Vice President of Accounting and Finance ("VP Accounting"), Ron Cook, who has over 20 years in various capacities within commercial real estate investment and finance.
•Acquisitions Manager, Robert Rorhlack, who sources new acquisition opportunities that adhere to our investment criteria, and who has previously specialized in Tenant Representation.
This comprehensive pre-ownership analysis helps us to assess location level performance, including the possible longevity of tenant occupancy throughout the primary lease term and option periods. Additionally, each acquisition pursuit requires approval from all four members of the Investment Committee.
We assess target markets and properties using an extensive underwriting and evaluation process, including:
•offering materials review;
•property and tenant lease information;
•in depth conversations with offering agent, local brokers and property management companies;
•thorough credit underwriting of the tenant;
•review of tenant’s historical performance in the specific market and their nationwide trend to determine potential longevity of the asset and tenant’s business model;
•market real estate dynamics, including macroeconomic market data and market rents for potential rental rate changes after initial lease term;
•evaluation of business trends for local real estate demand specifics and competing business locations;
•review of asset level financial performance;
•pre-acquisition discussions with the asset manager to confirm property specific reserve amounts and potential future capital expenditures;
•review of property’s physical condition and related systems; and
•financial modeling to determine our preliminary baseline pricing.
Specific acquisition criteria may include, but is not limited to, the following:
•premier locations and facilities with multiple alternative uses;
•sustainable rents specific to a tenant's location that may be at or below market rents;
•investment grade or strong credit tenant;
•properties not subject to long-term management contracts with management companies;
•opportunities to expand the tenants’ building and/or implement value-added operational improvements; and
•population density and strong demand growth characteristics supported by favorable demographic indicators.
Competitive Strengths
We believe that the following factors benefit the Company as we implement our business strategy:
•Focused Property Investment Strategy. We have invested and intend to invest primarily in assets that are geographically located in prime markets throughout the United States, with an emphasis on the major primary and coastal markets, where we believe there are greater barriers to entry for the development of new net lease properties.
•Experienced Board of Directors. We believe that we have a seasoned and experienced board of directors that will help us achieve our investment objectives. In combination, our directors have approximately 115 years of experience in the real estate industry.
•Real Estate Industry Leadership and Networking. We are led by our Chairman, President and CEO, David Sobelman. He founded the Company after serving in different capacities within the net lease commercial real estate market. Mr. Sobelman started his real estate career in 2003 as a real estate analyst and ultimately emerged into a Managing Partner of a solely-focused, triple net lease commercial real estate firm. He has procured or overseen numerous transactions that ranged from small, private investments to portfolio transactions with individual aggregate values of approximately $69 million. Additionally, Mr. Sobelman considers himself a pioneer in implementing hands-on management of net leased properties in order to potentially maintain or increase the value of any one asset. He has overseen or actively participated in single tenant real estate management since 2010.
•Established and Developing Relationships with Real Estate Financing Sources. We believe our existing relationships with institutional sources of debt financing could provide us with more attractive and competitive debt financing options as we grow our property portfolio and provide us the opportunity to refinance our existing indebtedness.
•Existing Acquisition Pipeline. We believe our extensive network of long standing relationships will continue to provide us with access to a pipeline of acquisition opportunities that will enable us to identify and capitalize on what we believe are attractive acquisition opportunities for our leasing efforts.
•Growth-Oriented, Flexible and Conservative Capital Structure. We believe our capital structure will provide us with an advantage over many of our private and public competitors. We have no legacy balance sheet issues and limited near-term maturities, which will allow management to focus on business and growth strategies rather than balance sheet repair.
Financing Strategies
Our long-term goal is to maintain a lower-leveraged capital structure and lower outstanding principal amount of our consolidated indebtedness. Over time, we intend to reduce our debt positions through financing our long-term growth with equity issuances and some debt financing having staggered maturities. Our debt may include mortgage debt secured by our properties and unsecured debt. Over a long-term period, we intend to maintain lower levels of debt encumbering the Company, its assets and/or the portfolio as compared to our current leverage.
Our Current Portfolio as of December 31, 2025
The following are characteristics of our properties as of December 31, 2025:
•Creditworthy Tenants. Approximately 60% of our portfolio’s annualized rent as of December 31, 2025 was derived from tenants that have (or whose parent company has) an investment grade credit rating from a recognized credit rating agency of “BBB-” or better. Our largest tenants are the General Service Administration, Dollar General, and the City of San Antonio, who collectively contributed approximately 39% of our portfolio’s annualized base rent as of December 31, 2025.
•100% Occupied. Our portfolio is 100% leased and occupied.
•Contractual Rent Growth. 92% of the leases in our current portfolio (based on annualized base rent as of December 31, 2025) provide for increases in contractual base rent during future years of the current term or during the lease extension periods.
•Average Effective Annual Rental per Square Foot. Average effective annual rental per square foot is $16.19.
Given the nature of our leases, our tenants either pay the real estate taxes or insurance directly or reimburse us for such costs. We believe all of our properties are adequately covered by insurance.
For further information on our properties and our tenant base, see “Item 2–Properties.”
The table below presents an overview of the properties in our portfolio as of December 31, 2025:
|
|
|
|
|
|
|
|
|
|
|
|
|
|
|
|
|
|
|
Property Type |
Location |
Rentable Square Feet |
|
Tenant |
S&P Credit Rating (1) |
IG |
Remaining Term (Yrs) |
|
Options (Number x Yrs) |
Contractual Rent Escalations (3) |
ABR (2) |
|
ABR per Sq. Ft. |
|
Retail |
Washington, DC |
|
3,000 |
|
7-Eleven Corporation |
A- |
Y |
|
5.2 |
|
2 x 5 |
Yes |
$ |
120,000 |
|
$ |
40.00 |
|
Office |
Norfolk, VA |
|
49,902 |
|
General Services Administration-Navy |
AA+ |
Y |
|
2.7 |
|
N/A |
Yes |
|
640,742 |
|
|
12.84 |
|
Office |
Norfolk, VA |
|
22,247 |
|
Armed Services YMCA of the U.S.A. |
N/A |
N/A |
|
8.3 |
|
2 x 5 |
Yes |
|
411,570 |
|
|
18.50 |
|
Office |
Norfolk, VA |
|
34,847 |
|
PRA Holdings, Inc. |
BB |
N |
|
1.7 |
|
1 x 5 |
Yes |
|
823,909 |
|
|
23.64 |
|
Retail |
Tampa, FL |
|
3,500 |
|
Sherwin Williams Company |
BBB |
Y |
|
2.6 |
|
5 x 5 |
Yes |
|
126,788 |
|
|
36.23 |
|
Office |
Manteo, NC |
|
7,543 |
|
General Services Administration-FBI |
AA+ |
Y |
|
3.1 |
|
1 x 5 |
Yes |
|
100,682 |
|
|
13.35 |
|
Retail |
Rockford, IL |
|
15,288 |
|
La-Z-Boy Inc. |
Not Rated |
Not Rated |
|
1.8 |
|
4 x 5 |
Yes |
|
366,600 |
|
|
23.98 |
|
Medical-Retail |
Chicago, IL |
|
10,947 |
|
Fresenius Medical Care Holdings, Inc. |
BBB- |
Y |
|
7.8 |
|
2 x 5 |
Yes |
|
242,912 |
|
|
22.19 |
|
Retail |
Tampa, FL |
|
2,642 |
|
Starbucks Corporation |
BBB+ |
Y |
|
1.2 |
|
2 x 5 |
Yes |
|
148,216 |
|
|
56.10 |
|
Retail |
Tucson, AZ |
|
88,408 |
|
Kohl's Corporation |
BB- |
N |
|
4.1 |
|
7 x 5 |
Yes |
|
864,630 |
|
|
9.78 |
|
Retail |
San Antonio, TX |
|
50,000 |
|
City of San Antonio (PreK) |
AAA |
Y |
|
3.6 |
|
1 x 8 |
Yes |
|
924,000 |
|
|
18.48 |
|
Retail |
Bakersfield, CA |
|
18,827 |
|
Dollar General Market |
BBB |
Y |
|
2.6 |
|
3 x 5 |
Yes |
|
361,075 |
|
|
19.18 |
|
Retail |
Big Spring, TX |
|
9,026 |
|
Dollar General |
BBB |
Y |
|
4.5 |
|
3 x 5 |
Yes |
|
86,041 |
|
|
9.53 |
|
Retail |
Castalia, OH |
|
9,026 |
|
Dollar General |
BBB |
Y |
|
9.4 |
|
3 x 5 |
Yes |
|
79,320 |
|
|
8.79 |
|
Retail |
East Wilton, ME |
|
9,100 |
|
Dollar General |
BBB |
Y |
|
4.6 |
|
3 x 5 |
Yes |
|
112,439 |
|
|
12.36 |
|
Retail |
Lakeside, OH |
|
9,026 |
|
Dollar General |
BBB |
Y |
|
9.4 |
|
3 x 5 |
Yes |
|
81,036 |
|
|
8.98 |
|
Retail |
Litchfield, ME |
|
9,026 |
|
Dollar General |
BBB |
Y |
|
4.8 |
|
3 x 5 |
Yes |
|
92,960 |
|
|
10.30 |
|
Retail |
Mount Gilead, OH |
|
9,026 |
|
Dollar General |
BBB |
Y |
|
4.5 |
|
3 x 5 |
Yes |
|
85,924 |
|
|
9.52 |
|
Retail |
Thompsontown, PA |
|
9,100 |
|
Dollar General |
BBB |
Y |
|
4.8 |
|
3 x 5 |
Yes |
|
85,998 |
|
|
9.45 |
|
Retail |
Morrow, GA |
|
10,906 |
|
Dollar Tree Stores, Inc. |
BBB |
Y |
|
4.6 |
|
2 x 5 |
Yes |
|
109,060 |
|
|
10.00 |
|
Office |
Vacaville, CA |
|
11,014 |
|
General Services Administration |
AA+ |
Y |
|
0.6 |
|
N/A |
No |
|
257,050 |
|
|
23.34 |
|
Retail |
Santa Maria, CA |
|
14,490 |
|
Walgreens (4) |
Not Rated |
N |
|
6.3 |
|
N/A |
No |
|
369,000 |
|
|
25.47 |
|
Retail |
Ames, IA |
|
30,259 |
|
Best Buy Co., Inc. |
BBB+ |
Y |
|
4.2 |
|
2 x 5 |
Yes |
|
452,372 |
|
|
14.95 |
|
Retail |
Sanford, FL |
|
4,108 |
|
Zaxby's |
Not Rated |
Not Rated |
|
13.9 |
|
4 x 5 |
Yes |
|
243,800 |
|
|
59.35 |
|
Retail |
Cleveland, TN |
|
10,640 |
|
Dollar General |
BBB |
Y |
|
10.3 |
|
5 x 5 |
Yes |
|
119,727 |
|
|
11.25 |
|
Retail |
Kernersville, NC |
|
19,097 |
|
Tractor Supply |
BBB |
Y |
|
9.6 |
|
4 x 5 |
Yes |
|
318,150 |
|
|
16.66 |
|
Tenants - All Properties |
|
|
470,995 |
|
|
|
|
|
|
|
|
$ |
7,624,001 |
|
$ |
16.19 |
|
(1)Tenant, or tenant parent, rated entity.
(2)Annualized cash base rental income in place as of December 31, 2025. Our leases do not include tenant concessions or abatements, except for Dollar Tree in Morrow, Georgia which had 2-months free rent in Q3 2025, and 7-Eleven in Washington, DC, which had 2 months free rent in Q4 2025.
(3)Includes rent escalations available from lease renewal options.
(4)Tenant has the right to terminate the lease as of March 31, 2032, March 31, 2037, March 31, 2042, March 31, 2047, March 31, 2052, and March 31, 2057.
Acquisition Pipeline
We are continually engaging in internal research as well as informal discussions with various parties regarding our potential interest in potential acquisitions that fall within our target market. There is no assurance that any currently available properties in our acquisition pipeline will remain available, or that we will pursue or complete potential acquisitions, at prices acceptable to us or at all.
Property and Asset Management Agreements
We manage our properties in-house, except for our Norfolk, Virginia properties.
We previously engaged Colliers International Asset Services to provide property management services to our two properties in Norfolk, Virginia. The agreements provided for us to pay Colliers International Asset Services a management fee equal to 2.5% of the gross collected rent of each of the two properties (inclusive of tenant expense reimbursements) as well as a construction supervision fee for any approved construction. The Company engaged Bevara Building Services for facility management and property management services for the two Norfolk, Virginia properties from June 15, 2022 through July 2023. Effective August 2023 Colliers International Asset Services resumed management services for our Norfolk, VA properties. The Company paid an aggregate of approximately $60,189 for property management services in fiscal year 2025.
Distributions
From inception through December 31, 2025, we have distributed $5,031,548 to common stockholders. The Company suspended common stock dividend payments as of July 2024.
Competition
The net lease industry is highly competitive. We compete to acquire properties with other investors, including traded and non-traded public REITs, private equity investors and institutional investment funds, many of which have greater financial resources than we do, a greater ability to borrow funds to acquire properties and the ability to accept more risk than we can prudently manage. This competition increases the demand for the types of properties in which we wish to invest and, therefore, reduces the number of suitable acquisition opportunities available to us and increases the prices paid for such acquisition. This competition will increase if investments in real estate become more attractive relative to other forms of investment.
As a landlord, we compete for tenants in the multi-billion dollar commercial real estate market with numerous developers and owners of properties, many of which own properties similar to ours in the same markets in which our properties are located. Many of our competitors have greater economies of scale, access to more resources and greater name recognition than we do. If our competitors offer space at rental rates below current market rates or below the rental rates we charge our tenants, we may lose our tenants or prospective tenants and we may be pressured to reduce our rental rates or to offer substantial rent abatements, tenant improvement allowances, early termination rights or below-market renewal options in order to retain tenants when our leases expire.
Human Capital
As of December 31, 2025 we had four full-time employees. We plan to continue using outside consultants, attorneys, and accountants, as necessary. We endeavor to maintain workplaces that are free from discrimination or harassment on the basis of color, race, sex, national origin, ethnicity, religion, age, disability, sexual orientation, gender identification or expression or any other status protected by applicable law. The basis for recruitment, hiring, development, training, compensation and advancement is a person’s qualifications, performance, skills and experience. Our employees are fairly compensated, without regard to gender, race and ethnicity, and routinely recognized for outstanding performance.
Environmental Matters
To control costs, we limit our investments to properties that are environmentally compliant or that do not require extensive remediation upon acquisition. To do this, we conduct assessments of properties before we decide to acquire them. These assessments, however, may not reveal all environmental hazards. In certain instances we rely upon the experience of our management and in most cases we will request, but will not always obtain, a representation from the seller that, to its knowledge, the property is not contaminated with hazardous materials. Additionally, we seek to ensure that many of our leases contain clauses that require a tenant to reimburse and indemnify us for any environmental contamination occurring at the property. We do not intend to purchase any properties that have known environmental deficiencies that cannot be remediated.
Federal, state and local environmental laws and regulations regulate, and impose liability for, releases of hazardous or toxic substances into the environment. Under these laws and regulations, a current or previous owner, operator or tenant of real estate may be required to investigate and clean up hazardous or toxic substances, hazardous wastes or petroleum product releases or threats of releases at the property, and may be held liable to a government entity or to third parties for property damage and for investigation, cleanup and monitoring costs incurred by those parties in connection with the actual or threatened contamination.
These laws typically impose cleanup responsibility and liability without regard to fault, or whether or not the owner, operator or tenant knew of or caused the presence of the contamination. The liability under these laws may be joint and several for the full amount of the investigation, cleanup and monitoring costs incurred or to be incurred or actions to be undertaken, although a party held jointly and severally liable may seek to obtain contributions from other identified, solvent, responsible parties of their fair share toward these costs. In addition, under the environmental laws, courts and government agencies have the authority to require that a person or company who sent waste to a waste disposal facility, such as a landfill or an incinerator, must pay for the cleanup of that facility if it becomes contaminated and threatens human health or the environment. Any of these cleanup costs may be substantial, and can exceed the value of the property. The presence of contamination, or the failure to properly remediate contamination, on a property may adversely affect the ability of the owner, operator or tenant to sell or rent that property or to borrow using the property as collateral, and may adversely impact our investment in that property.
Furthermore, various court decisions have established that third parties may recover damages for injury caused by property contamination. For instance, a person exposed to asbestos while occupying a net lease may seek to recover damages if he or she suffers injury from the asbestos. Lastly, some of these environmental laws restrict the use of a property or place conditions on various activities. An example would be laws that require a business using chemicals (such as swimming pool chemicals at a net lease property) to manage them carefully and to notify local officials that the chemicals are being used.
We could be responsible for any of the costs discussed above. The costs to clean up a contaminated property, to defend against a claim, or to comply with environmental laws could be material and could adversely affect the funds available for distribution to our shareholders. Prior to any acquisition of property, we will seek to obtain environmental site assessments to identify any environmental concerns at the property. However, these environmental site assessments may not reveal all environmental costs that might have a harmed our business, assets, results of operations or liquidity and may not identify all potential environmental liabilities.
As a result, we may become subject to material environmental liabilities of which we are unaware. We can make no assurances that (1) future laws or regulations will not impose material environmental liabilities on us, or (2) the environmental condition of our net lease properties will not be affected by the condition of the properties in the vicinity of our net lease properties (such as the presence of leaking underground storage tanks) or by third parties unrelated to us.
Insurance
We require our tenant, up to the limits stated in our leases, to maintain liability and property insurance coverage for the properties they lease from us pursuant to net leases. Pursuant to the leases, our tenants may be required to name us (and any of our lenders that have a mortgage on the property leased by the tenant) as additional insureds on their liability policies and additional named insured and/or loss payee (or mortgagee, in the case of our lenders) on their property policies. All tenants are required to maintain casualty coverage. Depending on the location of the property, losses of a catastrophic nature, such as those caused by earthquakes and floods, may be covered by insurance policies that are held by our tenants with limitations such as large deductibles or co-payments that a tenant may not be able to meet. In addition, losses of a catastrophic nature, such as those caused by wind/hail, hurricanes, terrorism or acts of war, may be uninsurable or not economically insurable. In the event there is damage to any of our properties that is not covered by insurance and such properties are subject to recourse indebtedness, we will continue to be liable for any indebtedness, even if these properties are irreparably damaged. In addition to being a named insured on our tenants’ liability policies, we intend to separately maintain commercial general liability coverage with an aggregate limit of $2,000,000. We also intend to maintain full property coverage on all untenanted properties and any other property coverage required by any of our lenders that is not required to be carried by our tenants under our leases.
Available Information
The Company’s Annual Reports on Form 10-K, Quarterly Reports on Form 10-Q, Current Reports on Form 8-K, and amendments to reports filed pursuant to Sections 13(a) and 15(d) of the Securities Exchange Act of 1934, as amended (the “Exchange Act”), are filed with the U.S. Securities and Exchange Commission (the “SEC”). Such reports and other information filed by the Company with the SEC are available free of charge on the SEC’s website, www.sec.gov. The Company periodically provides other information for investors on its corporate website, www.gipreit.com, and its investor relations website, ir.gipreit.com. This includes press releases and other information about financial performance, information on environmental, social and corporate governance and details related to the Company’s annual meeting of shareholders. The information contained on the websites referenced in this Form 10-K is not incorporated by reference into this filing. Further, the Company’s references to website URLs are intended to be inactive textual references only.
ITEM 1A. RISK FACTORS
The Company’s business, reputation, results of operations and financial condition, as well as the price of the Company’s stock, can be affected by a number of factors, whether currently known or unknown, including those described below. When any one or more of these risks materialize from time to time, the Company’s business, reputation, results of operations and financial condition, as well as the price of the Company’s stock, can be materially and adversely affected.
Because of the following factors, as well as other factors affecting the Company’s results of operations and financial condition, past financial performance should not be considered to be a reliable indicator of future performance, and investors should not use historical trends to anticipate results or trends in future periods. This discussion of risk factors contains forward-looking statements.
This section should be read in conjunction with Part II, Item 7, “Management’s Discussion and Analysis of Financial Condition and Results of Operations” and the consolidated financial statements and accompanying notes in Part II, Item 8, “Financial Statements and Supplementary Data” of this Form 10-K.
Risks Related to Our Business and Properties
We have limited operating history and may not be able to successfully operate our business or generate sufficient operating cash flows to make or sustain distributions to our stockholders.
We were organized in September 2015 for the purpose of acquiring and investing in freestanding, single-tenant commercial properties net leased to investment grade tenants. We commenced operations as soon as we were able to raise sufficient funds to acquire our first suitable property. However, our ability to make or sustain distributions to our stockholders will depend on many factors, including our ability to identify attractive acquisition opportunities that satisfy our investment strategy, our success in consummating acquisitions on favorable terms, the level and volatility of interest rates, readily accessible short-term and long-term financing on favorable terms, and conditions in the financial markets, the real estate market and the economy. We will face competition in acquiring attractive net lease properties. The value of the net lease properties that we acquire may decline substantially after we purchase them. We may not be able to successfully operate our business or implement our operating policies and investment strategy successfully. Furthermore, we may not be able to generate sufficient operating cash flow to pay our operating expenses and make distributions to our stockholders.
As an early-stage company, we are subject to the risks of any early stage business enterprise, including risks that we will be unable to attract and retain qualified personnel, create effective operating and financial controls and systems or effectively manage our anticipated growth, any of which could have a harmful effect on our business and our operating results.
We own twenty-five properties as of the report date.
As of March 31, 2026, we own twenty-five properties. We will need to raise funds to acquire additional properties to lease in order to grow and generate additional revenue. Because we only own twenty-five properties, the loss of any one tenant (or financial difficulties experienced by one of our tenants) could have a material adverse impact on our business and operations.
Many of our current and future properties depend upon a single tenant for all or a majority of the rental income, and our financial condition and ability to make distributions may be adversely affected by the bankruptcy or insolvency, a downturn in the business, or a lease termination of a single tenant.
Current and future properties are occupied by only one tenant or derive a majority of their rental income from one tenant and, therefore, the success of those properties is materially dependent on the financial stability of such tenants. Lease payment defaults by tenants could cause us to reduce the amount of distributions we pay. A default of a tenant on its lease payments to us would cause us to lose the revenue from the property and force us to find an alternative source of revenue to meet any mortgage payment and prevent a foreclosure if the property is subject to a mortgage. In the event of a default, we may experience delays in enforcing our rights as landlord and may incur substantial costs in protecting our investment and re-letting the property. If a lease is terminated, there is no assurance that we will be able to lease the property for the rent previously received or sell the property without incurring a loss. A default by a tenant, the failure of a guarantor to fulfill its obligations or other premature termination of a lease, or a tenant’s election not to extend a lease upon its expiration, could have an adverse effect on our financial condition and our ability to pay distributions. For example, one tenant in one of our Norfolk, Virginia properties and another tenant in our Alabama property did not renew their leases that terminated on January 31, 2023 and January 31, 2024, respectively. In May 2024 and August 2024, respectively, the Company re-let both vacant spaces to tenants. Consequently, in the event that we do not timely find replacement tenants for vacancies, material adverse impacts to our business may result.
We have experienced losses in the past, and we will likely experience similar losses in the near future.
For the years ended December 31, 2025 and 2024, we had net losses of $6,389,000 and $4,872,888, respectively. Our losses can be attributed, in part, to the initial start-up costs and high corporate general and administrative expenses as a public company relative to the size of our portfolio. In addition, acquisition costs and depreciation and amortization expenses substantially reduced our income. As we continue to acquire properties, we anticipate we will achieve scale to reduce these expenses; however, we cannot assure you that, in the future, we will be profitable or that we will realize growth in the value of our assets.
We may change our investment objectives without seeking stockholder approval.
We may change our investment objectives without stockholder notice or consent. Although our Board has fiduciary duties to our stockholders and intends only to change our investment objectives when our Board determines that a change is in the best interests of our stockholders, a change in our investment objectives could reduce our payment of cash distributions to our stockholders or cause a decline in the value of our investments.
We may not be successful in identifying and consummating suitable investment opportunities.
Our investment strategy requires us to identify suitable investment opportunities compatible with our investment criteria. We may not be successful in identifying suitable opportunities that meet our criteria or in consummating investments, including those identified as part of our investment pipeline, on satisfactory terms or at all. Our ability to make investments on favorable terms may be constrained by several factors including, but not limited to, competition from other investors with significant capital, including non-traded REITs, publicly-traded REITs and institutional investment funds, which may significantly increase investment costs; and/or the inability to finance an investment on favorable terms or at all. The failure to identify or consummate investments on satisfactory terms, or at all, may impede our growth and negatively affect our cash available for distribution to our stockholders.
If we cannot obtain additional capital, our ability to make acquisitions and lease properties will be limited. We are subject to risks associated with debt and capital stock issuances, and such issuances may have adverse consequences to holders of shares of our common stock.
Our ability to acquire and lease properties will depend, in large part, upon our ability to raise additional capital. If we were to raise additional capital through the issuance of equity securities, we could dilute the interests of holders of shares of our common stock. Our Board may authorize the issuance of classes or series of preferred stock which may have rights that could dilute, or otherwise adversely affect, the interest of holders of shares of our common stock.
Further, we expect to incur additional indebtedness in the future, which may include a new corporate credit facility. Such indebtedness could also have other important consequences to our creditors and holders of our common and preferred stock, including subjecting us to covenants restricting our operating flexibility, increasing our vulnerability to general adverse economic and industry conditions, limiting our ability to obtain additional financing to fund future working capital, capital expenditures and other general corporate requirements, requiring the use of a portion of our cash flow from operations for the payment of principal and interest on our indebtedness, thereby reducing our ability to use our cash flow to fund working capital, acquisitions, capital expenditures and general corporate requirements, and limiting our flexibility in planning for, or reacting to, changes in our business and our industry.
The Amended and Restated Limited Liability Company Agreement for GIP SPE, entered into by the Operating Partnership and LC2, contains provisions that could significantly impede our operations and our ability to efficiently manage our business and that could materially and adversely affect our financial condition, results of operations and cash flows, the trading price of our common stock and our ability to pay dividends to our common stockholders in the future.
In connection with the preferred investment by LC2 in our GIP SPE subsidiary, LC2 has substantial rights under the Amended and Restated Limited Liability Company Agreement for GIP SPE (the “GIP SPE Operating Agreement”). See “Management’s Discussion and Analysis of Financial Condition and Results of Operations-- Recent Developments.”
GIP SPE is a subsidiary of our Operating Partnership, which holds, directly and indirectly, 18 of our properties, including the properties comprising our portfolio acquisition from Modiv Industrial and eight of our other properties (collectively, the “Properties”). Under the GIP SPE Operating Agreement, the following actions, among others, require the approval of LC2:
•the adoption and approval of annual operating budgets for the operations and improvements of the Properties; acquiring additional real property or any interest therein;
•selling, leasing, assigning, pledging, conveying, exchanging, encumbering or otherwise disposing of all or a material portion of the assets of GIP SPE or any of its Properties, subject to certain exceptions;
•amending or waiving any provision of, or otherwise modifying the GIP SPE Operating Agreement;
•amending, extending or materially modifying any existing lease relating to any of the Properties or entering into any new lease with respect to any of the Properties;
•admitting, including by assignment of economic rights or permitting encumbrances of membership interests in GIP SPE, any member other than by means of a transfer permitted by the GIP SPE Operating Agreement;
•merging or consolidating GIP SPE with or into another entity, reorganizing GIP SPE, or making a binding commitment to do any of the foregoing;
•making an assignment for the benefit of creditors, filing a petition in bankruptcy, petitioning or applying to any tribunal for the appointment of a custodian, receiver or any trustee for GIP SPE, or a substantial part of any of its properties or assets, or commencing any proceeding under any bankruptcy, reorganization, arrangement, readjustment of debt, dissolution or liquidation law or statute of any jurisdiction;
•voluntarily dissolving or liquidating GIP SPE;
•causing GIP SPE to loan any of its funds;
•except as specifically provided in the agreement, engaging in any Capital Transaction (as defined in the GIP SPE Operating Agreement), financing or any Approved Loan (as defined in the GIP SPE Operating Agreement), or executing or otherwise entering into any loan, guaranty, indemnity or similar agreement by GIP SPE or modifying in any material nature, extending, renewing, changing or prepaying in whole or in part any borrowing, financing, refinancing, indemnity or similar agreement, or making any commitments to borrow funds;
•causing GIP SPE to make, revoke or modify any tax election; and
•making any change to GIP SPE’s accounting practices or policies that could be material to either GIP SPE or its members.
Pertaining to the special partnership entity, GIP SPE’s Preferred Interest has a cumulative accruing distribution preference of 15.5% per year, compounded monthly, a portion of which, in the amount of 5% per annum, is deemed to be the “current preferred return,” and the remainder of which, in the amount of 10.5% per annum, is deemed to be the “accrued preferred return.” The GIP SPE Operating Agreement provides that operating distributions by GIP SPE will be made first to LC2 to satisfy any accrued but unpaid current preferred return, with the balance being paid to the Operating Partnership, subject to certain exceptions. The GIP SPE Operating Agreement also provides that distributions from capital transactions will be paid first to LC2 to satisfy any accrued but unpaid preferred return, then to LC2 until the “Make-Whole Amount” (defined as an amount equal to 1.3 times the LC2 Investment) is reduced to zero, and then to the Operating Partnership.
LC2’s rights under the GIP SPE Operating Agreement may significantly impede our ability to operate our business and manage our Properties. Furthermore, these rights may prevent us from engaging in transactions, including change of control or financing transactions, that otherwise would be attractive to us. The foregoing could adversely affect our financial condition, results of operations and cash flows, the market value of our common stock and our ability to pay dividends to our common stockholders in the future.
We may never reach sufficient size to achieve diversity in our portfolio.
We are presently a comparatively small company with only twenty-five properties, resulting in a portfolio that lacks geographic and tenant diversity. While we intend to endeavor to grow and diversify our portfolio through additional property acquisitions, we may never reach a significant size to achieve true portfolio diversity. In addition, because we intend to focus on single-tenant properties, we may never have a diverse group of tenants renting our properties, which will hinder our ability to achieve overall diversity in our portfolio. As of March 27, 2026, 29% of our total base rent is derived from our office properties and 71% from retail/medical-retail properties.
The market for real estate investments is highly competitive.
Identifying attractive real estate investment opportunities, particularly in the value-added real estate arena, is difficult and involves a high degree of uncertainty. Furthermore, the historical performance of a particular property or market is not a guarantee or prediction of the property’s or market’s future performance. There can be no assurance that we will be able to locate suitable acquisition opportunities or achieve our investment goal and objectives.
Because there are consistently periods of different levels of demand for real estate investments, there may be increased competition among investors to invest in the same asset classes as the Company. This competition may lead to an increase in the investment prices or otherwise less favorable investment terms. If this situation occurs with a particular investment, our
return on that investment is likely to be less than the return it could have achieved if it had invested at a time of less investor competition for the investment.
We are required to make a number of judgments in applying accounting policies, and different estimates and assumptions in the application of these policies could result in changes to our reporting of financial condition and results of operations.
Various estimates are used in the preparation of our financial statements, including estimates related to asset and liability valuations (or potential impairments) and various receivables. Often these estimates require the use of market data values that may be difficult to assess, as well as estimates of future performance or receivables collectability that may be difficult to accurately predict. While we have identified those accounting policies that are considered critical and have procedures in place to facilitate the associated judgments, different assumptions in the application of these policies could result in material changes to our financial condition and results of operations.
Because of our holding company structure, we depend on our Operating Partnership subsidiary and its subsidiaries for cash flow and we will be structurally subordinated in right of payment to the obligations of such Operating Partnership subsidiary and its subsidiaries.
We are a holding company with no business operations of our own. Our only significant asset is and will be the general and limited partnership interests in our Operating Partnership. We conduct, and intend to conduct, all our business operations through our Operating Partnership. Accordingly, our only source of cash to pay our obligations is distributions from our Operating Partnership and its subsidiaries of their net earnings and cash flows. We cannot assure our stockholders that our Operating Partnership or its subsidiaries will be able to, or be permitted to, make distributions to us that will enable us to make distributions to our stockholders from cash flows from operations. Each of our Operating Partnership's subsidiaries is or will be a distinct legal entity and, under certain circumstances, legal and contractual restrictions may limit our ability to obtain cash from such entities. In addition, because we are a holding company, your claims as stockholders will be structurally subordinated to all existing and future liabilities and obligations of our Operating Partnership and its subsidiaries. Therefore, in the event of our bankruptcy, liquidation or reorganization, our assets and those of our Operating Partnership and its subsidiaries will be able to satisfy your claims as stockholders only after all our and our Operating Partnership's and its subsidiaries' liabilities and obligations have been paid in full.
We may incur losses as a result of ineffective risk management processes and strategies.
We seek to monitor and control our risk exposure through a risk and control framework encompassing a variety of separate but complementary financial, credit, operational, compliance and legal reporting systems, internal controls, management review processes and other mechanisms. While we employ a broad and diversified set of risk monitoring and risk mitigation techniques, those techniques and the judgments that accompany their application cannot anticipate every economic and financial outcome or the specifics and timing of such outcomes. In addition, with a limited number of employees, our ability to identify risks is limited. Thus, we may, in the course of our activities, incur losses due to these risks.
You will not have the opportunity to evaluate our investments before we make them.
Our investment policies and strategies are very broad and permit us to invest in any type of commercial real estate, including developed and undeveloped properties, entities owning these assets or other real estate assets regardless of geographic location or property type. Our CEO along with our Investment Committee has absolute discretion in implementing these policies and strategies, subject to the restrictions on investment objectives and policies set forth in our articles of incorporation. Because you cannot evaluate our investments, our securities may entail more risk than other types of investments. This additional risk may hinder your ability to achieve your own personal investment objectives related to portfolio diversification, risk-adjusted investment returns and other objectives.
The loss of any of our executive officers could adversely affect our ability to continue operations.
We only have four full-time employees and are therefore entirely dependent on the efforts of our CEO and core staff. The departure of any of these employees and our inability to find suitable replacements, or the loss of other key personnel in the future, could have a harmful effect on our business.
Our President, Chief Executive Officer, and Chairman of the Board has guaranteed certain of our indebtedness, which could constitute a conflict of interest.
Our CEO has guaranteed promissory notes for certain of our property acquisitions. As a guarantor, Mr. Sobelman’s interests with respect to the debt he is guaranteeing (and the terms of any repayment or default) may not align with the Company’s interests and could result in a conflict of interest.
We rely on information technology networks and systems in conducting our business, and any material failure, inadequacy, interruption or security failure of that technology could harm our business.
We rely on information technology networks and systems, including the Internet, to process, transmit and store electronic information and to manage or support a variety of our business processes, including financial transactions and maintenance of records, which may include confidential information of tenants, lease data and information regarding our stockholders. We rely on commercially available systems, software, tools and monitoring to provide security for processing, transmitting and storing confidential information. Security breaches, including physical or electronic break-ins, computer viruses, attacks by hackers and similar breaches or cyber-attacks, can create system disruptions, shutdowns or unauthorized disclosure of confidential information. In addition, any breach in the data security measures employed by any third-party vendors upon which we may rely, could also result in the improper disclosure of personally identifiable information. Any failure to maintain proper function, security and availability of information systems could interrupt our operations, damage our reputation, subject us to liability claims or regulatory penalties and could materially and adversely affect us.
We have paid distributions from offering proceeds to the extent our cash flow from operations or earnings are not sufficient to fund declared distributions. If we resume making dividends, rates of distribution to you will not necessarily be indicative of our operating results. If we make distributions from sources other than our cash flows from operations or earnings, we will have fewer funds available for the acquisition of properties and your overall return may be reduced.
Our organizational documents permit us to make distributions from any source, including the proceeds from an offering of our securities. To date, we have funded and expect to continue to fund distributions from the net proceeds of our offerings. We have suspended the payment of dividends as of July 2024, and if we resume dividend payments, then to the extent we fund distributions from sources other than cash flow from operations, such distributions may constitute a return of capital and we will have fewer funds available for the acquisition of properties and your overall return may be reduced. Further, to the extent future distributions exceed our earnings and profits, a stockholder’s basis in our stock will be reduced and, to the extent distributions exceed a stockholder’s basis, the stockholder will be required to recognize capital gain.
Our structure may result in potential conflicts of interest with limited partners in our Operating Partnership whose interests may not be aligned with those of our stockholders.
Our directors and officers have duties to our corporation and our stockholders under Maryland law and our charter in connection with their management of the corporation. At the same time, we, as general partner, will have fiduciary duties under Delaware law to our Operating Partnership and to the limited partners in connection with the management of our Operating Partnership. Our duties as general partner of our Operating Partnership and its partners may come into conflict with the duties of our directors and officers to our corporation and our stockholders. Under Delaware law, a general partner of a Delaware limited partnership owes its limited partners the duties of good faith and fair dealing. Other duties, including fiduciary duties, may be modified or eliminated in the partnership’s partnership agreement. The partnership agreement of our Operating Partnership provides that, for so long as we own a controlling interest in our Operating Partnership, any conflict that cannot be resolved in a manner not adverse to either our stockholders or the limited partners will be resolved in favor of our stockholders.
Additionally, the partnership agreement expressly limits our liability by providing that we will not be liable or accountable to our Operating Partnership for losses sustained, liabilities incurred or benefits not derived if we acted in good faith. In addition, our Operating Partnership is required to indemnify us and our officers, directors, employees, agents and designees to the extent permitted by applicable law from and against any and all claims arising from operations of our Operating Partnership, unless it is established that: (1) the act or omission was material to the matter giving rise to the proceeding and either was committed in bad faith or was the result of active and deliberate dishonesty; (2) the indemnified party received an improper personal benefit in money, property or services; or (3) in the case of a criminal proceeding, the indemnified person had reasonable cause to believe that the act or omission was unlawful.
The provisions of Delaware law that allow the fiduciary duties of a general partner to be modified by a partnership agreement have not been tested in a court of law, and we have not obtained an opinion of counsel covering the provisions set forth in the partnership agreement that purport to waive or restrict our fiduciary duties.
Pandemics or other health crises, such as the COVID-19 pandemic, may adversely affect our tenants' financial condition, the profitability of our properties, and our access to the capital markets and could have a material adverse effect on our business, results of operations, cash flows and financial condition.
In response to the COVID-19 pandemic, federal, state, and local governments mandated or recommended various actions to reduce or prevent the spread of COVID-19, which altered customer behaviors and temporarily limited some of our tenants’ ability to operate. Although our tenants did not requested rent concessions or seek to renegotiate future rents based on changes to the economic environment during the COVID-19 pandemic, should federal, state, and local governments mandate or
recommend lockdowns again in the future due to a pandemic or other similar health crises, tenants could request rent concessions or seek to renegotiate future rents.
In the event of future pandemics or similar health crises, consumers could elect to make more of their purchases online instead of in physical stores and businesses could delay executing new or renewals of leases amidst the immediate and uncertain economic impacts. These developments, coupled with potential tenant failures and a reduction in newly-formed businesses, could result in decreased demand for rental space, which could result in lower occupancy or higher levels of uncollectible lease income, as well as downward pressure on rents. Additionally, delays in construction of tenant improvements due to the impacts of constraints on supply chains and labor, resulting from government ordered lockdowns, could result in delayed rent commencement due to it taking longer for new tenants to open and operate.
Although the vast majority of our lease income is derived from contractual rent payments, the ability of certain of our tenants to meet their lease obligations could be negatively impacted by the disruptions and uncertainties of a new virus strain of COVID-19 or any future pandemic or other health crisis. Our tenants' ability to respond to these disruptions and uncertainties, including adjusting to governmental orders and changes in their customers' shopping habits and behaviors, may impact their ability to survive, and ultimately, their ability to comply with their lease obligations. Our future results of operations and overall financial performance could be uncertain should a new virus strain of COVID-19, or future pandemics or other health crises occur.
Government budgetary pressures and priorities, and trends in government employment and office leasing may adversely impact our business.
We believe that recent government budgetary and spending priorities have resulted in a decrease in government office use for employees. Furthermore, over the past several years, government tenants have reduced their space utilization per employee and consolidated government tenants into existing government owned properties. Persistent remote and hybrid work practices have also reduced space utilization at many of our government properties. These factors have reduced the demand for government leased space, and may continue to do so.
The Trump Administration’s initiative to dramatically cut government spending introduces additional uncertainty for our portfolio of properties leased to the United States Government. The Department of Government Efficiency (“DOGE”) has begun to look at ways to increase government office utilization and shrink the federal government’s real estate portfolio. This could lead to the General Services Administration (“GSA”) exercising termination options under or otherwise seeking to terminate our leases with the United States Government or make it more likely the United States Government terminates the applicable lease at lease expiration. As of December 31, 2025, approximately 94,000 of our occupied square feet leased to the GSA were within periods during which the tenant has the right to terminate their space without a termination fee, or “non-firm terms.” The GSA recently announced a suspension of the execution of substantially all GSA funded obligations, including new leases and lease amendments. This action by the GSA has resulted in delays of the GSA authorizing us to proceed with landlord work at our property in Lincoln, Nebraska and that is a condition to lease commencement of our lease with the United States Government at this property, as well as delays in lease negotiations at certain other properties leased to the United States Government. We do not know how long the suspension will continue and cannot provide any assurance as to how ongoing developments with respect to DOGE and the Trump Administration’s efforts to reduce government spending may impact our portfolio of properties leased to the United States Government. Efforts to manage space utilization rates and reduce government spending may result in the government tenants exercising early termination rights under our leases, vacating our properties upon expiration of our leases in order to relocate, or renewing their leases for less space than they currently occupy. Also, our government tenants’ desire to reconfigure leased office space to manage utilization per employee may require us to spend significant amounts for tenant improvements, and tenant relocations are often more prevalent in those circumstances. Compared to our historical experience with government tenants, the government tenants’ leasing decisions and strategies may be less predictable.
General Risks Related to Investments in Real Estate
The third-party valuations of real estate investments we seek to purchase often times includes the value of a commercial lease and the loss of such a lease could result in the value of the real property declining.
Many of the properties that we seek to acquire include a commercial lease arrangement on the property and the corresponding purchase price for such property includes an assumption that such lease will continue. If we purchase a property with a commercial lease arrangement that terminates, the value of the investment may decline and we may be unable to sell the property for what we paid.
Our operating results will be affected by economic and regulatory changes that have an adverse impact on the real estate market in general, and we cannot assure you that we will be profitable or that we will realize growth in the value of our real estate properties.
Our operating results are subject to risks generally incident to the ownership of real estate, including:
•adverse changes in national and local economic and market conditions, including the credit markets;
•changes in governmental laws and regulations, including with respect to taxes, real estate, and the environment, fiscal policies and zoning ordinances and the related costs of compliance with those laws and regulations, fiscal policies and ordinances;
•takings by condemnation or eminent domain;
•real estate conditions, such as an oversupply of or a reduction in demand for real estate space in the area;
•the perceptions of tenants and prospective tenants of the convenience, attractiveness and safety of our properties;
•competition from comparable properties;
•the occupancy rate of our properties;
•the ability to collect all rent from tenants on a timely basis;
•the effects of any bankruptcies or insolvencies of major tenants;
•the expense of re-leasing space;
•changes in interest rates and in the availability, cost and terms of mortgage funding;
•the impact of present or future environmental legislation and compliance with environmental laws;
•acts of war or terrorism, including the consequences of terrorist attacks;
•acts of God, including earthquakes, hurricanes, floods, health pandemics and other natural disasters, which may result in uninsured losses;
•cost of compliance with the Americans with Disabilities Act;
•changes in general economic or local conditions;
•changes in supply of or demand for similar or competing properties in an area;
•the impact of permanent mortgage funds, which may render the sale of a property difficult or unattractive; and
•periods of high interest rates and tight money supply.
If any of these or similar events occur, it may reduce our return from an affected property or investment and reduce or eliminate our ability to make distributions to stockholders.
If a major tenant declares bankruptcy, we may be unable to collect balances due under its leases, which would have a harmful effect on our financial condition and ability to pay distributions to you.
Our success will depend on the financial ability of our tenants to remain current with their leases with us. We may experience concentration in one or more tenants if the future leases we have with those tenants represent a significant percentage of our operations. As of March 31, 2026, we have five tenants, that each account for more than 10% of our annualized rent: the General Service Administration, Dollar General, the City of San Antonio, Kohl's Corporation, and PRA Holdings, who collectively contributed approximately 67% of our portfolio’s annualized base rent. Any of our current or future tenants, or any guarantor of one of our current or future tenant’s lease obligations, could be subject to a bankruptcy proceeding pursuant to Title 11 of the bankruptcy laws of the United States. Such a bankruptcy filing would bar us from attempting to collect pre-bankruptcy debts from the bankrupt tenant or its properties unless we receive an enabling order from the bankruptcy court. Post-bankruptcy debts would be paid currently. If we assume a lease, all pre-bankruptcy balances owing under it must be paid in full. If a lease is rejected by a tenant in bankruptcy, we would have a general unsecured claim for damages. This claim could be paid only in the event funds were available, and then only in the same percentage as that realized on other unsecured claims.
The bankruptcy of a current or future tenant or lease guarantor could delay our efforts to collect past due balances under the relevant lease, and could ultimately preclude full collection of these sums. Such an event also could cause a decrease or cessation of current rental payments, reducing our operating cash flows and the amount available for distributions to you. In the event a current or future tenant or lease guarantor declares bankruptcy, the tenant or its director may not assume our lease
or its guaranty. If a given lease or guaranty is not assumed, our operating cash flows and the amounts available for distributions to you may be adversely affected. The bankruptcy of a major tenant would have a harmful effect on our ability to pay distributions to you.
A high concentration of our properties in a particular geographic area, or with tenants in a similar industry, magnify the effects of downturns in that geographic area or industry.
We plan to focus our acquisition efforts on markets where our tenants or potential tenants can be successful in their current and future operations. As of March 31, 2026, we own twenty-five properties, which are located in Arizona (1 property), California (3 properties), Washington, D.C. (1 property), Florida (3 properties), Georgia (1 property), Illinois (2 properties), Iowa (1 property), Maine (2 properties), North Carolina (2 property), Ohio (3 properties), Pennsylvania (1 property), Tennessee (1 property), Texas (2 properties) and Virginia (2 properties). In the event that we have a concentration of properties in any particular geographic area, any adverse situation that disproportionately affects that geographic area, such as a local economic downturn or a severe natural disaster, would have a magnified adverse effect on our portfolio. In addition, we may own properties, either currently or in the future, that subjects us to the risk of rising sea levels, potential flooding, increased frequency or severity of hurricanes or other natural disasters as a result of climate change and global warming, which risk is increased given our geographic concentration. Similarly, if tenants of our properties become concentrated in a certain industry or industries or in any particular tenant, any adverse effect to that industry or tenant generally would have a disproportionately adverse effect on our portfolio.
We own twenty-five of our properties through preferred equity partnerships, which may lead to disagreements with our partners and adversely affect our interest in the partnerships.
As of March 31, 2026, we own twenty-five properties through preferred equity partnerships and we may enter into more in the future. Our partners, as well as any future partners, may have interests that are different from ours which may result in conflicting views as to the conduct of the business of the partnership. In the event that we have a disagreement with a partner as to the resolution of a particular issue to come before the partnership, or as to the management or conduct of the business of the partnership in general, we may not be able to resolve such disagreement in our favor and such disagreement could have a material adverse effect on our interest in the partnership.
In addition, investments made in partnerships or other co-ownership arrangements involve risks not otherwise present in investments we make, including the following risks:
•that our partner in an investment could become insolvent or bankrupt;
•that our partner may at any time have economic or business interests or goals that are or that become inconsistent with our business interests or goals
•that the partner could take actions that decrease the value of an investment to us; or
•that the partner may be in a position to take action contrary to our instructions or requests or contrary to our policies or objectives.
Any of the risks above might subject us to liabilities and thus reduce our returns on our investment with that partner.
If a sale-leaseback transaction is re-characterized in a tenant’s bankruptcy proceeding, our financial condition could be adversely affected.
We may enter into sale-leaseback transactions, whereby we would purchase a property and then lease the same property back to the person from whom we purchased it. In the event of the bankruptcy of a tenant, a transaction structured as a sale-leaseback may be re-characterized as either a financing or a preferred equity partnership (which is generally classified as Redeemable Non-Controlling Interest or Non-Redeemable Non-Controlling Interest in our Operating Partnership), either of which outcomes could adversely affect our business. If the sale-leaseback were re-characterized as a financing, we might not be considered the owner of the property, and as a result would have the status of a creditor in relation to the tenant. In that event, we would no longer have the right to sell or encumber our ownership interest in the property. Instead, we would have a claim against the tenant for the amounts owed under the lease, with the claim arguably secured by the property. The tenant/debtor might have the ability to propose a plan restructuring the term, interest rate and amortization schedule of its outstanding balance. If confirmed by the bankruptcy court, we could be bound by the new terms, and prevented from foreclosing our lien on the property. If the sale-leaseback were re-characterized as a joint venture, our lessee and we could be treated as co-venturers with regard to the property. As a result, we could be held liable, under some circumstances, for debts incurred by the lessee relating to the property. Either of these outcomes could adversely affect our cash flow and the amount available for distributions to you.
We may obtain only limited warranties when we purchase a property and would have only limited recourse in the event our due diligence did not identify any issues that lower the value of our property.
The seller of a property often sells such property in its “as is” condition on a “where is” basis and “with all faults,” without any warranties of merchantability or fitness for a particular use or purpose. In addition, purchase agreements may contain only limited warranties, representations and indemnifications that will only survive for a limited period after the closing. Thus, the purchase of properties with limited warranties increases the risk that we may lose some or all of our invested capital in the property as well as the loss of rental income from that property.
Our real estate investments may include special use single-tenant properties that may be difficult to sell or re-lease upon lease terminations.
We have invested and intend to invest primarily in single-tenant, income-producing commercial retail, medical, office and industrial properties, a number of which may include special use single-tenant properties. If the leases on these properties are terminated or not renewed, we may have difficulty re-leasing or selling these properties to new tenants due to the lack of efficient alternate uses for such properties. Therefore, we may be required to expend substantial funds to renovate and/or adapt any such property for a revenue-generating alternate use or make rent concessions in order to lease the property to another tenant or sell the property. These and other limitations may adversely affect the cash flows from, lead to a decline in value of or eliminate the return on investment of, these special use single-tenant properties.
We may be unable to secure funds for future tenant improvements, build outs or capital needs, which could adversely impact our ability to pay cash distributions to our stockholders.
When tenants do not renew their leases or otherwise vacate their space, it is usual that, in order to attract replacement tenants, we will be required to expend substantial funds for tenant improvements, tenant refurbishments or tenant-specific build outs to the vacated space. In addition, although we expect that our leases with tenants will require tenants to pay routine property maintenance costs, we will likely be responsible for any major structural repairs, such as repairs to the foundation, exterior walls and rooftops. If we need additional capital in the future to improve or maintain our properties or for any other reason, we will have to obtain financing from cash flow from operations, borrowings, property sales or future equity offerings. These sources of funding may not be available on attractive terms or at all. If we cannot procure additional funding for capital improvements, our investments may generate lower cash flows or decline in value, or both.
Our inability to sell a property when we desire to do so could adversely impact our liquidity and adversely affect our ability to resume the payment of cash distributions to you.
The real estate market is affected by many factors, such as general economic conditions, availability of financing, interest rates, supply and demand, and other factors that are beyond our control. We cannot predict whether we will be able to sell any property for the price or on the terms set by us, or whether any price or other terms offered by a prospective purchaser would be acceptable to us. We may be required to expend funds to correct defects or to make improvements before a property can be sold. We may not have adequate funds available to correct such defects or to make such improvements. Moreover, in acquiring a property, we may agree to restrictions that prohibit the sale of that property for a period of time or impose other restrictions, such as a limitation on the amount of debt that can be placed or repaid on that property. We cannot predict the length of time needed to find a willing purchaser and to close the sale of a property. Our inability to sell a property when we desire to do so may cause us to reduce our selling price for the property, and could adversely impact our ability to resume or pay distributions to you in the future. Furthermore, our ability to dispose of certain of our properties is subject to certain limitations imposed by our tax protection agreements.
We may not be able to sell our properties at a price equal to, or greater than, the price for which we purchased such property, which may lead to a decrease in the value of our assets.
Some of our leases may not contain rental increases over time, or the rental increases may be less than the fair market rate at a future point in time. In such event, the value of the leased property to a potential purchaser may not increase over time, which may restrict our ability to sell that property, or if we are able to sell that property, may result in a sale price less than the price that we paid to purchase the property.
We may acquire or finance properties with lock-out provisions, which may prohibit us from selling a property, or may require us to maintain specified debt levels for a period of years on some properties.
Lock-out provisions could materially restrict us from selling or otherwise disposing of or refinancing properties. These provisions would affect our ability to turn our investments into cash and thus affect cash available for distributions to you. Lock-out provisions may prohibit us from reducing the outstanding indebtedness with respect to any properties, refinancing such indebtedness on a non-recourse basis at maturity, or increasing the amount of indebtedness with respect to such properties. Lock-out provisions could impair our ability to take other actions during the lock-out period that could be in the best interests of our stockholders and, therefore, may have an adverse impact on the value of the shares, relative to the value that would result
if the lock-out provisions did not exist. In particular, lock-out provisions could preclude us from participating in major transactions that could result in a disposition of our assets or a change in control even though that disposition or change in control might be in the best interests of our stockholders.
Rising expenses could reduce cash flow and funds available for future acquisitions.
Our properties are subject to operating risks common to real estate in general, any or all of which may negatively affect us. If any property is not fully occupied or if rents are being paid in an amount that is insufficient to cover operating expenses, we could be required to expend funds with respect to that property for operating expenses. The properties will be subject to increases in tax rates, utility costs, operating expenses, insurance costs, repairs and maintenance and administrative expenses. While we expect that many of our properties will be leased on a net-lease basis or will require the tenants to pay all or a portion of such expenses, renewals of leases or future leases may not be negotiated on that basis, in which event we may have to pay those costs. If we are unable to lease properties on a net-lease basis or on a basis requiring the tenants to pay all or some of such expenses, or if tenants fail to pay required tax, utility and other impositions, we could be required to pay those costs which could adversely affect funds available for future acquisitions or cash available for distributions.
Adverse economic conditions may negatively affect our returns and profitability.
Our operating results may be affected by the following market and economic challenges, which may result from a continued or exacerbated general economic slowdown experienced by the nation as a whole or by the local economics where our properties are located:
•poor economic conditions may result in tenant defaults under leases;
•re-leasing may require concessions or reduced rental rates under the new leases; and
•increased insurance premiums may reduce funds available for distribution or, to the extent such increases are passed through to tenants, may lead to tenant defaults. Increased insurance premiums may make it difficult to increase rents to tenants on turnover, which may adversely affect our ability to increase our returns.
The length and severity of any economic downturn cannot be predicted. Recently, the economic climate was negatively impacted by the actions taken by governmental authorities, businesses and individuals in response to the coronavirus pandemic. Our tenants, and therefore, operations will be negatively affected in the event of a prolonged economic downturn.
Increased vacancy rates could have an adverse impact on our ability to make distributions and the value of an investment in our shares.
If we experience vacancy rates that are higher than historical vacancy rates, we may have to offer lower rental rates and greater tenant improvements or concessions than expected. Increased vacancies may have a greater impact on us, as compared to real estate investment programs with other investment strategies, as our investment approach relies on long-term leases in order to provide a relatively stable stream of income for our business. As a result, increased vacancy rates could have the following negative effects on us:
•the values of our potential investments in commercial properties could decrease below the amount paid for such investments;
•revenues from such properties could decrease due to low or no rental income during vacant periods, lower future rental rates and/or increased tenant improvement expenses or concessions; and/or
•revenues from such properties that secure loans could decrease, making it more difficult for us to meet our payment obligations.
All of these factors could impair our ability to make distributions and decrease the value of an investment in our shares.
Global market and economic conditions, including as a result of health crises may materially and adversely affect us and our tenants.
If the U.S. economy were to continue to experience adverse economic conditions, such as high unemployment levels, such conditions may have an impact on the results of operations and financial conditions of our tenants. During periods of economic slowdown, rising interest rates and declining demand for real estate may result in a general decline in rents or an increased incidence of lease defaults. Volatility in the United States and global markets can make it difficult to determine the breadth and duration of the impact of future economic and financial market crises and the ways in which our tenants and our business may be affected. A lack of demand for rental space could adversely affect our ability to gain new tenants, which may affect our growth and profitability. Accordingly, the adverse economic conditions could materially and adversely affect us.
We may be adversely affected by unfavorable economic changes in the specific geographic areas where our investments are concentrated.
Adverse conditions (including business layoffs or downsizing, the impact of disruptions in global trade agreements or the imposition of tariffs, industry slowdowns, changing demographics, protests, riots and other factors) in the areas where our investments are located and/or concentrated, and local real estate conditions (such as oversupply of, or reduced demand for, office, industrial, retail or multifamily properties) may have an adverse effect on the value of our investments. A material decline in the demand or the ability of tenants to pay rent for office, industrial or retail space in these geographic areas may result in a material decline in our cash available for distribution to our stockholders.
We may recognize substantial impairment charges on our properties.
We may in the future incur substantial impairment charges, which we are required to recognize whenever we sell a property for less than its carrying value or we determine that the carrying amount of the property is not recoverable and exceeds its fair value (or, for direct financing leases, that the unguaranteed residual value of the underlying property has declined). By their nature, the timing or extent of impairment charges are not predictable. We may incur non-cash impairment charges in the future, which may reduce our net income.
If we suffer losses that are not covered by insurance or that are in excess of insurance coverage, we could lose invested capital and anticipated profits.
Generally, each of our tenants will be responsible for insuring its goods and premises and, in some circumstances, may be required to reimburse us for a share of the cost of acquiring comprehensive insurance for the property, including casualty, liability, fire and extended coverage customarily obtained for similar properties in amounts that we determine are sufficient to cover reasonably foreseeable losses. Tenants of single-tenant properties leased on a net-lease basis typically are required to pay all insurance costs associated with those properties. Material losses may occur in excess of insurance proceeds with respect to any property, as insurance may not be sufficient to fund the losses. However, there are types of losses, generally of a catastrophic nature, such as losses due to wars, acts of terrorism, earthquakes, floods, hurricanes, pollution or environmental matters, which are either uninsurable or not economically insurable, or may be insured subject to limitations, such as large deductibles or co-payments. Insurance risks associated with potential terrorism acts could sharply increase the premiums we pay for coverage against property and casualty claims. Additionally, mortgage lenders in some cases have begun to insist that commercial property owners purchase specific coverage against terrorism as a condition for providing mortgage loans. It is uncertain whether such insurance policies will be available, or available at reasonable cost, which could inhibit our ability to finance or refinance our potential properties. In these instances, we may be required to provide other financial support, either through financial assurances or self-insurance, to cover potential losses. We may not have adequate, or any, coverage for such losses.
Real estate related taxes may increase and if these increases are not passed on to tenants, our income will be reduced.
Some local real property tax assessors may seek to reassess some of our properties as a result of our acquisition of the property. Generally, from time to time, our property taxes may increase as property values or assessment rates change or for other reasons deemed relevant by the assessors. An increase in the assessed valuation of a property for real estate tax purposes will result in an increase in the related real estate taxes on that property. Although most of our tenant leases permit us to pass through such tax increases to the tenants for payment, there is no assurance that renewal leases or future leases will be negotiated on the same basis. Increases not passed through to tenants will adversely affect our income, cash available for distributions, and the amount of distributions to you.
We could be exposed to environmental liabilities with respect to investments to which we take title.
In the course of our business, and taking title to properties, we could be subject to environmental liabilities with respect to such properties. Federal, state and local laws impose liability on a landowner for releases or the otherwise improper presence on the premises of hazardous substances. In such a circumstance, we may be held liable to a governmental entity or to third parties for property damage, personal injury, investigation and cleanup costs incurred by these parties in connection with environmental contamination, or we may be required to investigate or clean up hazardous or toxic substances or chemical releases at a property. The costs associated with investigation or remediation activities could be substantial. If we become subject to significant environmental liabilities, our business, financial condition, liquidity and results of operations could be materially and adversely affected.
Properties may contain mold or asbestos or other hazardous conditions.
Under various U.S. federal, state and local environmental laws, ordinances and regulations, a current or previous owner or operator of real property may be liable for the cost of removal or remediation of hazardous or toxic substances on, under or in such property, such as mold, asbestos or other conditions. Mold contamination has been linked to a number of health problems, resulting in recent litigation by tenants seeking various remedies, including damages and ability to terminate their leases.
Originally occurring in residential property, mold claims have recently begun to appear in commercial properties as well. Several insurance companies have reported a substantial increase in mold-related claims, causing a growing concern that real estate owners might be subject to increasing lawsuits regarding mold contamination. No assurance can be given that a mold condition will not exist at one or more of our properties, with the risk of substantial damages, legal fees and possibly loss of tenants. It is unclear whether such mold claims would be covered by the customary insurance policies we obtain.
CC&Rs may restrict our ability to operate a property.
Some of our properties are contiguous to other parcels of real property, comprising part of the same commercial center. In connection with such properties, there are CC&Rs restricting the operation of such properties and any improvements on such properties, and related to granting easements on such properties. Moreover, the operation and management of the contiguous properties may impact such properties. Compliance with CC&Rs may adversely affect our operating costs and reduce the amount of funds that we have available to pay distributions.
Our operating results may be negatively affected by potential development and construction delays and resultant increased costs and risks.
We may acquire and develop properties upon which we will construct improvements. We will be subject to uncertainties associated with re-zoning for development, environmental concerns of governmental entities and/or community groups, and our builder’s ability to build in conformity with plans, specifications, budgeted costs, and timetables. If a builder fails to perform, we may resort to legal action to rescind the purchase or the construction contract or to compel performance. A builder’s performance may also be affected or delayed by conditions beyond the builder’s control. Delays in completion of construction could also give tenants the right to terminate preconstruction leases. We may incur additional risks when we make periodic progress payments or other advances to builders before they complete construction. These and other such factors can result in increased costs of a project or loss of our investment. In addition, we will be subject to normal lease-up risks relating to newly constructed projects. We also must rely on rental income and expense projections and estimates of the fair market value of property upon completion of construction when agreeing upon a price at the time we acquire the property. If our projections are inaccurate, we may pay too much for a property, and our return on our investment could suffer.
We may invest in unimproved real property. Returns from development of unimproved properties are also subject to risks associated with re-zoning the land for development and environmental concerns of governmental entities and/or community groups. Although we intend to limit any investment in unimproved property to property we intend to develop, your investment nevertheless is subject to the risks associated with investments in unimproved real property.
Competition with third parties in acquiring properties and other investments may reduce our profitability and the return on your investment.
We compete with many other entities engaged in real estate investment activities, including individuals, corporations, bank and insurance company investment accounts, REITs, real estate limited partnerships, and other entities engaged in real estate investment activities, many of which have greater resources than we do. Larger competitors may enjoy significant competitive advantages that result from, among other things, a lower cost of capital and enhanced operating efficiencies. In addition, the number of entities and the amount of funds competing for suitable investments may increase. Any such increase would result in increased demand for these assets and therefore possibly increased prices paid for them. If we pay higher prices for properties and other investments, our profitability may be reduced and you may experience a lower return on your investment.
Our properties may face competition that could reduce the amount of rent paid to us, which would reduce the cash available for future distributions and the amount of distributions.
We expect that our properties will typically be located in developed areas. Therefore, there are and will be numerous other properties within the market area of each of our properties that will compete with us for tenants. The number of competitive properties could have a material effect on our ability to rent space at our properties and the amount of rents charged. We could be adversely affected if additional competitive properties are built in locations competitive with our properties, causing increased competition for customer traffic and creditworthy tenants. This could result in decreased cash flow from tenants and may require us to make capital improvements to properties that we would not have otherwise made, thus affecting cash available for distributions in the future.
Costs of complying with governmental laws and regulations, including those relating to environmental matters, may adversely affect our income and the cash available for any future distributions.
All real property and the operations conducted on real property are subject to federal, state and local laws and regulations relating to environmental protection and human health and safety. These laws and regulations generally govern wastewater discharges, air emissions, the operation and removal of underground and above-ground storage tanks, the use, storage, treatment, transportation and disposal of solid and hazardous materials, and the remediation of contamination associated with disposals. Environmental laws and regulations may impose joint and several liability on tenants, owners or operators for the
costs to investigate or remediate contaminated properties, regardless of fault or whether the acts causing the contamination were legal. This liability could be substantial. In addition, the presence of hazardous substances, or the failure to properly remediate these substances, may adversely affect our ability to sell, rent or pledge such property as collateral for future borrowings.
Some of these laws and regulations have been amended so as to require compliance with new or more stringent standards as of future dates. Compliance with new or more stringent laws or regulations or stricter interpretation of existing laws may require material expenditures by us. Future laws, ordinances or regulations may impose material environmental liability. Additionally, several conditions, such as our tenants’ operations, the existing condition of land when we buy it, operations in the vicinity of our properties, such as the presence of underground storage tanks, or activities of unrelated third parties, may affect our properties. In addition, there are various local, state and federal fire, health, life-safety and similar regulations with which we may be required to comply, and that may subject us to liability in the form of fines or damages for noncompliance. Any material expenditures, fines, or damages we must pay will reduce our ability to make distributions in the future and may reduce the value of your investment.
State and federal laws in this area are constantly evolving, and we intend to monitor these laws and take commercially reasonable steps to protect ourselves from the impact of these laws, including obtaining environmental assessments of most properties that we acquire; however, we will not obtain an independent third-party environmental assessment for every property we acquire. In addition, any such assessment that we do obtain may not reveal all environmental liabilities or that a prior owner of a property did not create a material environmental condition not known to us. The cost of defending against claims of liability, of compliance with environmental regulatory requirements, of remediating any contaminated property, or of paying personal injury claims would materially adversely affect our business, assets or results of operations and, consequently, amounts available for future distribution to you.
Inflation and changes in interest rates may materially and adversely affect us and our tenants.
We are currently experiencing high rates of inflation and increasing interest rates in the United States. A continued rise in inflation or interest rates may result in rates greater than the increases in rent that we anticipate may be provided by many of our leases. Increased costs may have an adverse impact on our tenants if increases in their operating expenses exceed increases in revenue, which may adversely affect the tenants’ ability to pay rent owed to us.
In addition, while the Company does not have any variable rate debt, to the extent that we incur variable rate debt in the future, increases in interest rates would increase our interest costs, which could reduce our cash flows and our ability to pay distributions to you. Furthermore, if we need to repay existing debt during periods of rising interest rates, we could be required to liquidate one or more of our investments in properties at times that may not permit realization of the maximum return on such investments.
Our costs associated with complying with the Americans with Disabilities Act may affect cash available for future distributions.
Our properties will be subject to the Americans with Disabilities Act of 1990 (the “Disabilities Act”). Under the Disabilities Act, all places of public accommodation are required to comply with federal requirements related to access and use by disabled persons. The Disabilities Act has separate compliance requirements for “public accommodations” and “commercial facilities” that generally require that buildings and services, including restaurants and retail stores, be made accessible and available to people with disabilities. The Disabilities Act’s requirements could require removal of access barriers and could result in the imposition of injunctive relief, monetary penalties, or, in some cases, an award of damages. We will attempt to acquire properties that comply with the Disabilities Act or place the burden on the seller or other third party, such as a tenant, to ensure compliance with the Disabilities Act. However, we cannot assure you that we will be able to acquire properties or allocate responsibilities in this manner. If we cannot, our funds used for Disabilities Act compliance will reduce the cash available for future distributions and the amount of potential distributions to you.
We may not be able to re-lease or renew leases at our properties on terms favorable to us or at all.
We are subject to risks that upon expiration or earlier termination of the leases for space at our properties, the space may not be released or, if re-leased, the terms of the renewal or re-leasing (including the costs of required renovations or concessions to tenants) may be less favorable than current lease terms. Any of these situations may result in extended periods where there is a significant decline in revenues or no revenues generated by an investment. If we are unable to re-lease or renew leases for all or substantially all of the spaces at these investments, if the rental rates upon such renewal or re-leasing are significantly lower than expected, if our reserves for these purposes prove inadequate, or if we are required to make significant renovations or concessions to tenants as part of the renewal or re-leasing process, we will experience a reduction in net income and may be required to reduce or eliminate distributions to our stockholders.
Lease defaults, terminations or landlord-tenant disputes may adversely reduce our income from our property portfolio.
Lease defaults or terminations by one or more of our significant tenants may reduce our revenues unless a default is cured or a suitable replacement tenant is found promptly. In addition, disputes may arise between us and a tenant that result in the tenant withholding rent payments, possibly for an extended period. These disputes may lead to litigation or other legal procedures to secure payment of the rent withheld or to evict the tenant. In other circumstances, a tenant may have a contractual right to abate or suspend rent payments. Even without such right, a tenant might determine to do so. Any of these situations may result in extended periods during which there is a significant decline in revenues or no revenues generated by the property. If this were to occur, it could adversely affect our results of operations.
Net leases may not result in fair market lease rates over time, which could negatively impact our income and reduce the amount of funds available to make future distributions to our stockholders.
A significant portion of our rental income is derived from net leases, which generally provide the tenant greater discretion in using the leased property than ordinary property leases, such as the right to freely sublease the property, to make alterations in the leased premises and to terminate the lease prior to its expiration under specified circumstances. Furthermore, net leases typically have longer lease terms and, thus, there is an increased risk that contractual rental increases in future years will fail to result in fair market rental rates during those years. As a result, our income and future distributions to our stockholders, if we resume making them, could be lower than they would otherwise be if we did not engage in net leases.
Your investment return may be reduced if we are required to register as an investment company under the U.S. Investment Company Act of 1940 (and similar legislation in other jurisdictions).
Neither we nor any of our subsidiaries intend to register as investment companies under the U.S. Investment Company Act of 1940, as amended, and the rules thereunder (and similar legislation in other jurisdictions) (the “Investment Company Act”). If we or our subsidiaries were obligated to register as investment companies, we would have to comply with a variety of substantive requirements under the Investment Company Act that impose, among other things:
•limitations on capital structure;
•restrictions on specified investments;
•prohibitions on transactions with affiliates; and
•compliance with reporting, record keeping, voting, proxy disclosure and other rules and regulations that would significantly increase our operating expenses.
•Under the relevant provisions of Section 3(a)(1) of the Investment Company Act, an investment company is any issuer that:
•is or holds itself out as being engaged primarily, or proposes to engage primarily, in the business of investing, reinvesting or trading in securities (the “primarily engaged test”); or
•is engaged or proposes to engage in the business of investing, reinvesting, owning, holding or trading in securities and owns or proposes to acquire “investment securities” having a value exceeding 40% of the value of such issuer’s total assets (exclusive of U.S. government securities and cash items) on an unconsolidated basis (the “40% test”). “Investment securities” excludes U.S. government securities and securities of majority-owned subsidiaries that are not themselves investment companies and are not relying on the exception from the definition of investment company under Section 3(c)(1) or Section 3(c)(7) (relating to private investment companies).
We believe that neither we nor our Operating Partnership will be required to register as an investment company. With respect to the 40% test, the entities through which we and our Operating Partnership intend to own our assets will be majority-owned subsidiaries that are not themselves investment companies and are not relying on the exceptions from the definition of investment company under Section 3(c)(1) or Section 3(c)(7).
With respect to the primarily engaged test, we and our Operating Partnership are holding companies and do not intend to invest or trade in securities ourselves. Rather, through the majority-owned subsidiaries of our Operating Partnership, we and our Operating Partnership are primarily engaged in the non-investment company businesses of these subsidiaries, namely the business of purchasing or otherwise acquiring real estate and real estate-related assets.
To maintain compliance with the Investment Company Act, our subsidiaries may be unable to sell assets we would otherwise want them to sell and may need to sell assets we would otherwise wish them to retain. In addition, our subsidiaries may have to acquire additional assets that they might not otherwise have acquired or may have to forgo opportunities to make investments that we would otherwise want them to make and would be important to our investment strategy. Moreover, the SEC or its staff may issue interpretations with respect to various types of assets that are contrary to our views and current SEC staff interpretations are subject to change, which increases the risk of non-compliance and the risk that we may be forced to make
adverse changes to our portfolio. If we were required to register as an investment company but failed to do so, we would be prohibited from engaging in our business and criminal and civil actions could be brought against us. In addition, our contracts would be unenforceable unless a court required enforcement and a court could appoint a receiver to take control of us and liquidate our business.
Risks Associated with Debt Financing
We have used and may continue to use mortgage and other debt financing to acquire properties or interests in properties and otherwise incur other indebtedness, which increases our expenses and could subject us to the risk of losing properties in foreclosure if our cash flow is insufficient to make loan payments.
We are permitted to acquire real properties and other real estate-related investments, including entity acquisitions, by assuming either existing financing secured by the asset or by borrowing new funds. In addition, we may incur or increase our mortgage debt by obtaining loans secured by some or all of our assets to obtain funds to acquire additional investments or to pay distributions to our stockholders. We also may borrow funds, if necessary, to satisfy the requirement that we distribute at least 90% of our annual “REIT taxable income,” or otherwise as is necessary or advisable to assure that we continue to qualify as a REIT for federal income tax purposes at such time as our Board of Directors determines is in our best interest.
As of December 31, 2025, we had total cash (unrestricted and restricted) of $6,198,816, properties with a cost basis of $97,011,131 and outstanding debt of $49,711,594.
There is no limit on the amount we may invest in any single property or other asset or on the amount we can borrow to purchase any individual property or other investment. If we mortgage a property and have insufficient cash flow to service the debt, we risk an event of default which may result in our lenders foreclosing on the properties securing the mortgage.
If we cannot repay or refinance loans incurred to purchase our properties, or interests therein, then we may lose our interests in the properties secured by the loans we are unable to repay or refinance.
We utilize, and intend to continue to utilize, leverage, which may limit our financial flexibility in the future.
According to NAREIT, the National Association of Real Estate Investment Trusts, REITs have largely been resilient during the pandemic as overall leverage ratios were at or near the lowest on record. According to NAREIT, REITs also lengthened the maturities of their debts to reduce risks of having to refinance during adverse market conditions and maintained high levels of liquidity, both on balance sheet through holdings of cash and securities and also through committed lines of credit.
Our ability to execute our business strategies, and in particular to make new investments, is highly dependent upon our ability to procure external financing. Our principal sources of external financing include the issuance of our equity securities and mortgages secured by properties. We continue to obtain mortgages from the commercial mortgage-backed securities (“CMBS”) market, life insurance companies and regional banks. However, with rising interest rates, lenders are currently concerned about the outlook of the credit markets, market volatility, and the potential impact of new regulations. Even though we have been successful in procuring equity financing and secured mortgages financing, we cannot be assured that we will be successful at doing so in the future.
High levels of debt or increases in interest rates could increase the amount of our loan payments, which could reduce the cash available for distribution to stockholders.
High debt levels will cause us to incur higher interest charges, resulting in higher debt service payments, and may be accompanied by restrictive covenants. Interest we pay reduces cash available for distribution to stockholders. Additionally, we currently do not have any variable rate debt but if we do in the future then increases in interest rates increase our interest costs, which reduces our cash flow and our ability to make distributions to you. In addition, if we need to repay existing debt during periods of rising interest rates, we could be required to liquidate one or more of our investments in properties at times which may not permit realization of the maximum return on such investments and could result in a loss. In addition, if we are unable to service our debt payments, our lenders may foreclose on our interests in the real property that secures the loans we have entered into.
High mortgage rates may make it difficult for us to finance or refinance properties, which could reduce the number of properties we can acquire, our cash flow from operations and the amount of cash distributions we can make.
To qualify as a REIT, we will be required to distribute at least 90% of our annual taxable income (excluding net capital gains) to our stockholders in each taxable year, and thus our ability to retain internally generated cash is limited. Accordingly, our ability to acquire properties or to make capital improvements to or remodel properties will depend on our ability to obtain debt or equity financing from third parties or the sellers of properties. If mortgage debt is unavailable at reasonable rates, we may not be able to finance the purchase of properties. If we place mortgage debt on properties, we run the risk of being unable to refinance the properties when the debt becomes due or of being unable to refinance on favorable terms. If interest rates are
higher when we refinance the properties, our income could be reduced. We may be unable to refinance properties. If any of these events occurs, our cash flow would be reduced. This, in turn, would reduce cash available for distribution to you and may hinder our ability to raise capital by issuing more stock or borrowing more money.
Lenders may require us to enter into restrictive covenants relating to our operations, which could limit our ability to make distributions to you.
We make acquisitions and operate our business in part through the utilization of leverage pursuant to loan agreements with various financial institutions. These loan agreements contain standard affirmative and negative covenants, including prohibitions on additional liens on the collateral, financial reporting obligations and maintenance of insurance, in addition to Debt Service Coverage Ratios ("DSCR") covenants. Loan documents we enter into may contain covenants that limit our ability to further mortgage the property, discontinue insurance coverage, or replace our property manager. These covenants, as well as any future covenants we may enter into through further loan agreements, could limit our operational flexibility and/or could inhibit our financial flexibility in the future and prevent distributions to stockholders. As of December 31, 2025, we were in compliance with all covenants.
Some of our mortgage loans may have “due on sale” provisions, which may impact the manner in which we acquire, sell and/or finance our properties.
In purchasing properties subject to financing, we may obtain financing with “due-on-sale” and/or “due-on-encumbrance” clauses. Due-on sale clauses in mortgages allow a mortgage lender to demand full repayment of the mortgage loan if the borrower sells the mortgaged property. Similarly, due-on-encumbrance clauses allow a mortgage lender to demand full repayment if the borrower uses the real estate securing the mortgage loan as security for another loan. In such event, we may be required to sell our properties on an all-cash basis, which may make it more difficult to sell the property or reduce the selling price.
Lenders may be able to recover against our other properties under our mortgage loans.
In financing our acquisitions, we will seek to obtain secured nonrecourse loans. However, only recourse financing may be available, in which event, in addition to the property securing the loan, the lender would have the ability to look to our other assets for satisfaction of the debt if the proceeds from the sale or other disposition of the property securing the loan are insufficient to fully repay it. Also, in order to facilitate the sale of a property, we may allow the buyer to purchase the property subject to an existing loan whereby we remain responsible for the debt.
If we are required to make payments under any “bad boy” carve-out guaranties that we may provide in connection with certain mortgages and related loans, our business and financial results could be materially adversely affected.
In obtaining certain nonrecourse loans, we may provide standard carve-out guaranties. These guaranties are only applicable if and when the borrower directly, or indirectly through agreement with an affiliate, joint venture partner or other third party, voluntarily files a bankruptcy or similar liquidation or reorganization action or takes other actions that are fraudulent or improper (commonly referred to as “bad boy” guaranties). Although we believe that “bad boy” carve-out guaranties are not guaranties of payment in the event of foreclosure or other actions of the foreclosing lender that are beyond the borrower’s control, some lenders in the real estate industry have recently sought to make claims for payment under such guaranties. In the event such a claim were made against us under a “bad boy” carve-out guaranty following foreclosure on mortgages or related loan, and such claim were successful, our business and financial results could be materially adversely affected. In accordance with our President and CEO's employment agreement, we are also required to pay a guaranty fee payable to him for his personal guaranty and such payment will reduce the funds available for distribution to our stockholders because cash otherwise available for distribution will be required to pay principal and interest associated with these mortgage loans.
Interest-only indebtedness may increase our risk of default and ultimately may reduce our funds available for distribution to our stockholders.
We may finance our property acquisitions using interest-only mortgage indebtedness. During the interest-only period, the amount of each scheduled payment will be less than that of a traditional amortizing mortgage loan. The principal balance of the mortgage loan will not be reduced (except in the case of prepayments) because there are no scheduled monthly payments of principal during this period. After the interest-only period, we will be required either to make scheduled payments of amortized principal and interest or to make a lump-sum or “balloon” payment at maturity. These required principal or balloon payments will increase the amount of our scheduled payments and may increase our risk of default under the related mortgage loan. If the mortgage loan has an adjustable interest rate, the amount of our scheduled payments also may increase at a time of rising interest rates. Increased payments and substantial principal or balloon maturity payments will reduce the funds available for distribution to our stockholders because cash otherwise available for distribution will be required to pay principal and interest associated with these mortgage loans.
We may enter into derivative or hedging contracts that could expose us to contingent liabilities and certain risks and costs in the future.
Part of our investment strategy may involve entering into derivative or hedging contracts that could require us to fund cash payments in the future under certain circumstances, such as the early termination of the derivative agreement caused by an event of default or other early termination event, or the decision by a counterparty to request margin securities it is contractually owed under the terms of the derivative contract. The amount due would be equal to the unrealized loss of the open swap positions with the respective counterparty and could also include other fees and charges. These economic losses would be reflected in our financial results of operations, and our ability to fund these obligations will depend on the liquidity of our assets and access to capital at the time, and the need to fund these obligations could adversely impact our financial condition and results of operations.
Further, the cost of using derivative or hedging instruments increases as the period covered by the instrument increases and during periods of rising and volatile interest rates. We may increase our derivative or hedging activity and thus increase our related costs during periods when interest rates are volatile or rising and hedging costs have increased.
In addition, hedging instruments involve risk since they often are not traded on regulated exchanges, guaranteed by an exchange or its clearing house, or regulated by any U.S. or foreign governmental authorities. Consequently, in many cases, there are no requirements with respect to record keeping, financial responsibility or segregation of customer funds and positions. Furthermore, the enforceability of agreements underlying derivative transactions may depend on compliance with applicable statutory and commodity and other regulatory requirements and, depending on the identity of the counterparty, applicable international requirements. The business failure of a hedging counterparty with whom we enter into a hedging transaction will most likely result in a default. Default by a party with whom we enter into a hedging transaction may result in the loss of unrealized profits and force us to cover our resale commitments, if any, at the then current market price. Although generally we will seek to reserve the right to terminate our hedging positions, it may not always be possible to dispose of or close out a hedging position without the consent of the hedging counterparty, and we may not be able to enter into an offsetting contract in order to cover our risk. We cannot be assured that a liquid secondary market will exist for hedging instruments purchased or sold, and we may be required to maintain a position until exercise or expiration, which could result in losses.
Complying with REIT requirements may limit our ability to hedge risk effectively.
The REIT provisions of the Code may limit the ability of a REIT to hedge the risks inherent to its operations. From time to time, we may enter into hedging transactions with respect to one or more of our assets or liabilities. Our hedging transactions may include entering into interest rate swaps, caps and floors, options to purchase these items, and futures and forward contracts. Any income or gain derived by us from transactions that hedge certain risks, such as the risk of changes in interest rates, will not be treated as gross income for purposes of either the 75% or the 95% income test for the purposes of qualifying as a REIT unless specific requirements are met. Such requirements include that the hedging transaction be properly identified within prescribed time periods and that the transaction either (1) hedges risks associated with indebtedness issued by us that is incurred to acquire or carry real estate assets or (2) manages the risks of currency fluctuations with respect to income or gain that qualifies under the 75% or 95% income test (or assets that generate such income). To the extent that we do not properly identify such transactions as hedges, hedge with other types of financial instruments, or hedge other types of indebtedness, the income from those transactions is not likely to be treated as qualifying income for purposes of the 75%- and 95%-income tests. As a result of these rules, we may have to limit the use of hedging techniques that might otherwise be advantageous, which could result in greater risks associated with interest rate or other changes than we would otherwise incur.
Interest rates may continue to increase.
Current economic conditions are signaling that interest rates are likely to continue to rise throughout 2026 and potentially beyond in response to an inflationary environment. If there is a continued increase in interest rates, any debt servicing on investments could be significantly higher than currently anticipated, which would reduce the amount of cash available for distribution to the stockholders. Also, rising interest rates may affect the ability of our management to refinance an investment. Investments may be less desirable to prospective purchasers in a rising interest rate environment and their values may be adversely impacted by the reduction in cash flow due to increased interest payments.
We may use floating rate, interest-only or short-term loans to acquire assets.
Our management has the right, in its sole discretion, to negotiate any debt financing, including obtaining (i) interest-only, (ii) floating rate and/or (iii) short-term loans to acquire assets. If our management obtains floating rate loans, the interest rate would not be fixed but would float with an established index (probably at higher interest rates in the future). No principal would be repaid on interest-only loans. Finally, we would be required to refinance short-term loans at the end of a relatively short period. No assurance can be given that our management would be able to refinance with fixed-rate permanent loans in the future, on favorable terms or at all, to refinance the short-term loans. In addition, no assurance can be given that the terms of such future loans to refinance the short-term loans would be favorable to us.
We may use leverage to make investments.
Our management, in its sole discretion, may leverage our assets. As a result of the use of leverage, a decrease in revenues of a leveraged asset may materially and adversely affect that investment’s cash flow and, in turn, our ability to make distributions. No assurance can be given that future cash flow of a particular asset will be sufficient to make the debt service payments on any borrowed funds for that asset and also cover operating expenses. If the investment’s revenues are insufficient to pay debt service and operating expenses, we would be required to use net income from other assets, working capital or reserves, or seek additional funds. There can be no assurance that additional funds will be available, if needed, or, if such funds are available, that they will be available on terms acceptable to us.
Leveraging an asset allows a lender to foreclose on that asset.
Lenders financing an asset, even non-recourse lenders, are expected in all instances to retain the right to foreclose on that asset if there is a default in the loan terms. If this were to occur, we would likely lose our entire investment in that asset. Lenders may have approval rights with respect to an encumbered asset. A lender financing an asset will likely have numerous other rights, which may include the right to approve any change in the property manager for a particular investment.
Availability of financing and market conditions will affect the success of the Company.
Market fluctuations in real estate financing may affect the availability and cost of funds needed in the future for investments. In addition, credit availability has been restricted in the past and may become restricted again in the future. Restrictions upon the availability of real estate financing or high interest rates for real estate loans could adversely affect the investments and our ability to execute its investment goals.
We continue to have significant debt obligations and our independent registered public accounting firm’s report contains an explanatory paragraph that expresses substantial doubt about our ability to continue as a “going concern”.
As a result of our recurring losses, our projected cash needs, and our current liquidity, substantial doubt exists about the Company’s ability to continue as a going concern one year after the date that these financial statements are issued. In August 2024 the Company modified terms for two secured mortgage loans set to expire in September 2024 and October 2024. As of December 31, 2025, the principal balances of the modified secured loans were approximately $6.9 million and $4.3 million at 6.15% annual interest with maturity dates extended to August 2029. The Company’s ability to continue as a going concern is contingent upon continued successful execution of management’s plan to improve the Company’s liquidity and profitability.
We cannot reasonably guarantee that our business will generate sufficient cash flows from operations, or that future capital will be available to us, in an amount sufficient to fund our future liquidity needs and to make the required payment on the indebtedness. In the absence of adequate cash from operations and/or other available capital resources we could face substantial liquidity constraints. To the extent that we could not repay or refinance our indebtedness when due, or generate adequate cash flows from operations, we may have to curtail operations which would adversely affect our ability to continue as a going concern. We cannot reasonably guarantee that we will be able to raise sufficient capital through debt or equity financings on terms acceptable to us, or at all, or that we could consummate dispositions of assets or operations for fair market value, in a timely manner or at all.
Federal Income Tax Risks
The Company's failure to qualify as a REIT would adversely affect our operations and our ability to make distributions.
We elected to be taxed as a REIT for federal income tax purposes commencing with our taxable year ending December 31, 2021. Our ongoing qualification as a REIT will depend upon our ability to meet, through investments, actual operating results, distributions and satisfaction of specific rules, the various tests imposed by the Code. We believe that we have structured our activities in a manner designed to satisfy all of these requirements. However, if certain of our operations were to be recharacterized by the Internal Revenue Service (the “IRS”), such recharacterization could jeopardize our ability to satisfy all of the requirements for qualification as a REIT. We will not apply for a ruling from the IRS regarding our status as a REIT. Future legislative, judicial or administrative changes to the federal income tax laws could be applied retroactively, which could prevent our qualification or result in our disqualification as a REIT.
If we fail to qualify as a REIT for any taxable year after having qualified we will be subject to federal income tax on our taxable income at corporate rates. Also, we would generally be disqualified from treatment as a REIT for the four taxable years following the year of losing our REIT status. Losing our REIT status would reduce our net earnings available for investment or distribution to stockholders because of the additional tax liability. In addition, distributions to stockholders would no longer qualify for the dividends paid deduction, and we would no longer be required to make distributions. If this occurs, we might be required to borrow funds or liquidate some investments in order to pay the applicable tax. Moreover, if any of our initial
properties acquired before we qualified as a REIT were to be sold within five years after electing REIT status, the disposition could give rise to gain that would be subject to corporate income tax. To qualify as a REIT, we may not have, at the end of any taxable year, any undistributed earnings and profits that are attributable to a “C” corporation taxable year. We do not believe we will have any undistributed “C” corporation earnings and profits, but in the event we do accumulate any non-REIT earnings and profits, we intend to distribute such non-REIT earnings and profits before the end of our first REIT taxable year to comply with this requirement. There can be no assurance that the IRS would not take the position that the distribution procedure is not available, in which case we would fail to qualify as a REIT.
We may have difficulty satisfying the requirement that we not be closely held.
One of the requirements for REIT qualification is that we not be closely held. For these purposes, we will be closely held if five or fewer individuals (including certain entities treated as individuals for this purpose) own (or are treated as owning under applicable attribution rules) more than 50% by value of our stock at any time during the second half of the taxable year. This requirement does not apply during our first REIT year. Upon the election to be taxed as a REIT for our taxable year ending December 31, 2021, the closely held test became effective for our taxable year ending December 31, 2022 and we were not considered closely held. As of December 31, 2025 we maintain that we are not closely held. Our articles of incorporation generally restrict any person from owning or being treated as owning more than 9.8% of our stock, limiting the amount of our stock any five persons could own or be treated as owning 49% of our stock, in order to prevent us from failing the closely held requirement. As permitted in our articles of incorporation, however, our Board has granted, and may grant from time to time in the future, waivers with respect to the 9.8% ownership restriction for holders for which we determine, based on such holders’ representations, covenants and agreements, that such waivers would not jeopardize our status as a REIT.
Re-characterization of sale-leaseback transactions may cause us to lose our REIT status.
We may purchase properties and lease them back to the sellers of such properties. While we will use our best efforts to structure any such sale-leaseback transaction so that the lease will be characterized as a “true lease,” thereby allowing us to be treated as the owner of the property for federal income tax purposes, the IRS could challenge such characterization. In the event that any sale-leaseback transaction is challenged and re-characterized as a financing transaction or loan for federal income tax purposes, deductions for depreciation and cost recovery relating to such property would be disallowed. If a sale-leaseback transaction were so recharacterized, we might fail to satisfy the REIT qualification “asset tests” or the “income tests” and, consequently, lose our REIT status effective with the year of recharacterization. Alternatively, the amount of our REIT taxable income could be recalculated which might also cause us to fail to meet the distribution requirement for a taxable year.
In certain circumstances, we may be subject to federal and state income taxes as a REIT, which would reduce our cash available for distribution to you.
Even if we maintain our status as a REIT, we may be subject to federal income taxes or state taxes. For example, net income from the sale of properties that are “dealer” properties sold by a REIT (a “prohibited transaction” under the Code) will be subject to a 100% tax. We may not be able to make sufficient distributions to avoid excise taxes applicable to REITs. We may also decide to retain capital gains we earn from the sale or other disposition of our property and pay income tax directly on such gain. In that event, our stockholders would be treated as if they earned that income and paid the tax on it directly. We may also be subject to state and local taxes on our income or property, either directly or at the level of the Operating Partnership or at the level of the other entities through which we indirectly own our assets. Any federal or state taxes we pay will reduce our cash available for distribution to you.
REIT distribution requirements could adversely affect our liquidity.
In order to maintain our REIT status and to meet the REIT distribution requirements, we may need to borrow funds on a short-term basis or sell assets, even if the then-prevailing market conditions are not favorable for these borrowings or sales. To qualify as a REIT, we generally must distribute to our stockholders at least 90% of our net taxable income each year, excluding capital gains. In addition, we will be subject to corporate income tax to the extent we distribute less than 100% of our net taxable income including any net capital gain. We intend to make distributions to our stockholders to comply with the requirements of the Code for REITs and to minimize or eliminate our corporate income tax obligation to the extent consistent with our business objectives. Our cash flows from operations may be insufficient to fund required distributions as a result of differences in timing between the actual receipt of income and the recognition of income for federal income tax purposes, or the effect of non-deductible capital expenditures, the creation of reserves or required debt service or amortization payments. The insufficiency of our cash flows to cover our distribution requirements could have an adverse impact on our ability to maintain our REIT status. We may have to incur short- or long-term debt or liquidate an investment in a property we were not planning to sell to pay these distributions. In addition, we will be subject to a 4% nondeductible excise tax on the amount, if any, by which distributions paid by us in any calendar year are less than the sum of 85% of our ordinary income, 95% of our capital gain net income and 100% of our undistributed income from prior years.
Further, amounts distributed will not be available to fund investment activities. We expect to fund our investments by raising equity capital and through borrowings from financial institutions and the debt capital markets. If we fail to obtain debt or equity capital in the future, it could limit our ability to grow, which could have a material adverse effect on the value of our common stock.
Dividends payable by REITs do not qualify for the reduced tax rates available for some dividends.
The maximum tax rate applicable to “qualified dividend income” payable to U.S. stockholders that are taxed at individual rates is 20% (exclusive of the application of the 3.8% net investment tax). Dividends (other than capital gain dividends) payable by REITs, however, generally are not eligible for the reduced rates on qualified dividend income and therefore may be subject to a 37% maximum U.S. federal income tax rate on ordinary income when paid to such stockholders. Through taxable years ending December 31, 2025, the top effective rate applicable to ordinary dividends from REITs is 29.6% (through a 20% deduction for ordinary REIT dividends received that are not “capital gain dividends” or “qualified dividend income,” subject to complex limitations). The more favorable rates applicable to regular corporate qualified dividends could cause investors who are taxed at individual rates to perceive investments in REITs to be relatively less attractive than investments in the stocks of non-REIT corporations that pay dividends, which could adversely affect the value of the shares of REITs, including our common stock if we qualify as a REIT.
We may be unable to generate sufficient revenue from operations, operating cash flow or portfolio income to pay our operating expenses, and our operating expenses could rise, diminishing our ability to pay distributions to our stockholders.
If we are established as a REIT, we are generally required to distribute at least 90% of our REIT taxable income, determined without regard to the dividends paid deduction and not including net capital gains, each year to our stockholders. To qualify for the tax benefits applicable to REITs, we have and intend to continue to make distributions to our stockholders in amounts such that we distribute all or substantially all our net taxable income each year, subject to certain adjustments. However, our ability to make distributions may be adversely affected by the risk factors described herein. Our ability to make and sustain cash distributions is based on many factors, including the return on our investments, the size of our investment portfolio, operating expense levels, and certain restrictions imposed by Maryland law. Some of the factors are beyond our control and a change in any such factor could affect our ability to pay future dividends. No assurance can be given as to our ability to pay distributions to our stockholders. In the event of a downturn in our operating results and financial performance or unanticipated declines in the value of our asset portfolio, we may be unable to declare or pay monthly distributions or make distributions to our stockholders. The timing and amount of distributions are in the sole discretion of our Board, which considers, among other factors, our earnings, financial condition, debt service obligations and applicable debt covenants, REIT qualification requirements and other tax considerations and capital expenditure requirements as our Board may deem relevant from time to time.
Our tax protection agreements could give rise to material liability.
We have entered into a tax protection agreement with each of the former Greenwal and Riverside Crossing LLCs, in connection with their respective contributions of property to us in June 2019. These agreements limit our ability to dispose of any interest in those contributed properties in a taxable transaction prior to the seventh anniversary of the applicable contribution date. Upon such a disposition, subject to certain exceptions (such as a tax-deferred Section 1031 like-kind exchange), we are required to indemnify Greenwal and Riverside Crossing LLCs. and their indirect owners for their federal, state and local income tax liabilities attributable to the built-in gain that existed with respect to such contributed property as of the contribution date, plus in certain instances, an additional amount so that after the counterparty (or certain other parties) has paid any federal, state and local income taxes on the tax indemnity payments received, including any additional amounts, it has received an amount equal to the additional federal, state and local income taxes incurred. Moreover, the agreements require a similar indemnification obligation if, during the seven-year period from the applicable contribution date, we do not maintain a certain minimum level of nonrecourse debt secured by the contributed property or fail to offer the contributors the opportunity to guarantee any replacement debt upon a future repayment, retirement, refinancing or other reduction (other than a scheduled amortization) of currently outstanding debt on their respective contributed property. We agreed to these provisions to facilitate the property acquisitions and assist the contributors in deferring the recognition of taxable gain as a result of their contribution of the properties to us. At the time of contribution, the approximate appraised value of the property contributed by Greenwal was $11.8 million, and the approximate value of the property contributed by Riverside Crossing was $7.1 million.
Legislative or regulatory action could adversely affect investors.
Because our operations are governed to a significant extent by the federal tax laws, new legislative or regulatory action could adversely affect investors.
You are urged to consult with your own tax advisor with respect to the status of legislative, regulatory or administrative developments and proposals and their potential effect on an investment in our common stock. You should also note that our
counsel’s tax opinion assumes that no legislation will be enacted after the date of this Form 10-K that will be applicable to an investment in our shares, and that future legislation may affect this tax opinion.
Foreign purchasers of our common stock may be subject to FIRPTA tax upon the sale of their shares.
Foreign persons (other than certain foreign pension funds) disposing of a U.S. real property interest, including shares of a U.S. corporation whose assets consist principally of U.S. real property interests, are generally subject to the Foreign Investment in Real Property Tax of 1980, as amended, known as FIRPTA, on the gain recognized on the disposition. Such FIRPTA tax does not apply, however, to the disposition of stock in a REIT if the REIT is “domestically controlled.” A REIT is “domestically controlled” if less than 50% of the REIT’s stock, by value, has been owned directly or indirectly by persons who are not qualifying U.S. persons during a continuous five-year period ending on the date of disposition or, if shorter, during the entire period of the REIT’s existence. We cannot assure you that we will qualify as a “domestically controlled” REIT. If we were to fail to so qualify, gain realized by foreign investors on a sale of our shares would be subject to FIRPTA tax, unless our shares were regularly traded on an established securities market and the foreign investor did not at any time during a specified testing period directly or indirectly own more than 10% of the value of our outstanding common stock.
Risks Related to our Securities
The stock price of our common stock may be volatile or may decline regardless of our operating performance, and you may not be able to resell your shares at or above the price at which you purchased your shares.
The market price of our common stock may be volatile. In addition, the trading volume in our common stock may fluctuate and cause significant price variations to occur. If the market price of our common stock declines significantly, you may be unable to resell your shares at or above the price at which you purchased your shares. We cannot assure you that the market price of our common stock will not fluctuate or decline significantly in the future. Some of the factors that could negatively affect our share price or result in fluctuations in the price or trading volume of our common stock include:
•actual or anticipated variations in our operating results, funds from operations, cash flows, liquidity or distributions;
•changes in our earnings estimates or those of analysts;
•publication of research reports about us or the real estate industry or sector in which we operate;
•increases in market interest rates that lead purchasers of our shares to demand a higher dividend yield;
•changes in market valuations of companies similar to us;
•adverse market reaction to any securities we may issue or additional debt we incur in the future;
•adverse impacts of the coronavirus on our tenants or the economy in general;
•additions or departures of key management personnel;
•actions by institutional stockholders;
•speculation in the press or investment community;
•high levels of volatility in the credit markets;
•the realization of any of the other risk factors included herein; and
•general market and economic conditions.
In the past, companies that have experienced volatility in the market price of their stock have been subject to securities class action litigation. Accordingly, we may be the target of securities related litigation or other similar litigation in the future. Litigation of this type could result in substantial costs and diversion of management’s attention and resources, which could have a material adverse effect on business, financial condition, results of operations and prospects. Any adverse determination in litigation could also subject us to significant liabilities.
We could be delisted from Nasdaq for failure to comply with the Minimum Stockholders' Equity Requirement, the Minimum Bid Requirement or other applicable continued listing requirements and standards of Nasdaq, which would seriously harm the liquidity of our stock and our ability to raise capital.
Our common stock is currently listed on The Nasdaq Capital Market (“Nasdaq”). In order to maintain that listing, we must maintain compliance with Nasdaq’s continued listing requirements and standards. There can be no assurances that we
will be able to comply with the applicable listing requirements and standards of Nasdaq.
Minimum Stockholders’ Equity Requirement
In August 2025, we received notice from the Listing Qualifications staff of Nasdaq (the “Staff”) notifying us that we no longer maintained at least $2.5 million in stockholders’ equity, as required under Nasdaq Listing Rule 5550(b)(1) (the “Equity Requirement”) and that we also did not meet any other alternative standard. On October 6, 2025, we submitted to the Staff a written plan to become compliant with the Equity Requirement and were given until February 5, 2026, to regain compliance. Because we were unable to regain compliance by such date, on February 5, 2026, the Staff provided written notification that the trading of our common stock and warrants would be suspended at the open of business on February 17, 2026 unless the Company appealed the Staff’s determination to the Nasdaq Hearings Panel. We thereafter timely appealed the Staff’s determination, and on March 24, 2026, a hearing was held before the Nasdaq Hearings Panel, during which time we requested an extension of time and submitted a plan to regain compliance with both the Equity Requirement and Minimum Bid Requirement (as described below) by August 2026, with such plan consisting of a combination of property sales, capital raises, and a reverse stock split. As of the date of the filing of this Form 10-K, we had not yet been informed as to whether the Nasdaq Hearings Panel has decided to grant an extension of time to regain compliance, and it is possible that we will not be granted a further extension, whereupon our common stock and warrants would be delisted. Even if we are granted an extension of time to regain compliance, there is no assurance that we will be able to actually regain compliance during such period.
Minimum Bid Requirement
On January 28, 2025, we received notice from Nasdaq that, because the closing bid price for our common stock had fallen below $1.00 per share for 30 consecutive business days, we no longer complied with the minimum bid price requirement pursuant to Nasdaq Listing Rule 5550(a)(2) (the “Minimum Bid Requirement”). We were provided an initial compliance period of 180 calendar days, or until July 27, 2026, to regain compliance with the Minimum Bid Requirement. To regain compliance, the closing bid price of our common stock must meet or exceed $1.00 per share for a minimum of 10 consecutive business days prior to July 27, 2026.
We intend to continue to actively monitor the closing bid price of our common stock and will evaluate available options to regain compliance with the Minimum Bid Requirement. Specifically, we have confirmed to Nasdaq at the hearing held on March 24, 2026 that, if necessary, we will implement a reverse stock split of our outstanding common stock prior to July 27, 2026 to attempt to regain compliance. There can be no assurance that we will regain compliance with the Minimum Bid Requirement during the 180-day compliance period or maintain compliance with the other Nasdaq listing requirements.
Potential Consequences of Delisting
There is no assurance that we will be able to meet Nasdaq’s listing requirements or comply with the requisite Nasdaq requirements to maintain our listing of common stock and warrants on Nasdaq. In the event that our common stock and warrants are delisted from Nasdaq, as a result of our failure to comply with the Equity Requirement or the Minimum Bid Requirement or as a result of our failure to continue to comply with any other requirement for continued listing on Nasdaq, and we are not able to list our securities on Nasdaq or any other national securities exchange, we could face significant material adverse consequences, including:
a decline of the market price of our common stock;
a limited availability of market quotations for our common stock;
reduced liquidity for our common stock;
a determination that our common stock is a “penny stock,” which will require brokers trading in our common stock to adhere to more stringent rules and possibly result in a reduced level of trading activity in the secondary trading market for our securities;
a limited amount of news and analyst coverage for us;
a decreased ability to issue additional securities or obtain additional financing in the future; and
the incurring of additional costs under state blue sky laws in connection with any sales of our securities.
If our common stock is delisted by Nasdaq, our common stock may be eligible to trade on an over-the-counter quotation system where an investor may find it more difficult to sell our stock or obtain accurate quotations as to the market value of our common stock. In the event our common stock is delisted from Nasdaq, we may not be able to list our common stock on another national securities exchange or obtain quotation on an over-the-counter quotation system.
Because we have 110 million authorized shares of stock, management could issue additional shares, diluting the current
shareholders’ equity.
We have 100 million authorized shares of common stock and 10 million authorized shares of preferred stock. Our management could, without the consent of the existing shareholders, issue substantially more shares of common stock, causing a large dilution in the equity position of our current shareholders. Additionally, large share issuances would generally have a negative impact on the value of our shares, which could cause you to lose a substantial amount, or all, of your investment.
Holders of the warrants have no rights as a common stockholder until they acquire our common stock.
Until holders of our warrants acquire shares of our common stock upon exercise of the warrants, the holders will, with certain limited exceptions, have no rights with respect to shares of our common stock issuable upon exercise of the warrants. Upon exercise of the warrants, the holder will be entitled to exercise the rights of a common stockholder as to the security exercised only as to matters for which the record date occurs after the exercise.
The exclusive forum clause set forth in the warrants may have the effect of limiting an investor’s rights to bring legal action against us and could limit the investor’s ability to obtain a favorable judicial forum for disputes with us.
Our outstanding warrants provide for investors to consent to exclusive forum to state or federal courts located in New York, New York. This exclusive forum may have the effect of limiting the ability of investors to bring a legal claim against us due to geographic limitations and may limit an investor’s ability to bring a claim in a judicial forum that it finds favorable for disputes with us. Alternatively, if a court were to find this exclusive forum provision inapplicable to, or unenforceable in respect of, one or more of the specified types of actions or proceedings, we may incur additional costs associated with resolving such matters in other jurisdictions, which could adversely affect our business and financial condition. Notwithstanding the foregoing, nothing in the warrant limits or restricts the federal district court in which a holder of a warrant may bring a claim under the federal securities laws.
Provisions of our warrants could discourage an acquisition of us by a third party.
Certain provisions of our warrants could make it more difficult or expensive for a third party to acquire us. The warrants prohibit us from engaging in certain transactions constituting “fundamental transactions” unless, among other things, the surviving entity assumes our obligations under the warrants. These and other provisions of our warrants could prevent or deter a third party from acquiring us even where the acquisition could be beneficial to you.
If securities or industry analysts do not publish research or publish inaccurate or unfavorable research about our business, our stock price and trading volume could decline.
The trading market for our common stock will depend in part on the research and reports that securities or industry analysts publish about us and our business. If no analysts commence coverage of us, or if analysts commence and then cease coverage of us, the trading price for our common stock would be negatively affected. If one or more of the analysts publish inaccurate or unfavorable research about our business, the price for our common stock would likely decline.
We are an emerging growth company and we cannot be certain if the reduced disclosure requirements applicable to emerging growth companies will make our common stock less attractive to investors.
For as long as we continue to be an emerging growth company, we intend to take advantage of certain exemptions from various reporting requirements that are applicable to other public companies including, but not limited to, reduced disclosure obligations regarding executive compensation in our periodic reports and proxy statements, and exemptions from the requirements of holding a nonbinding advisory vote on executive compensation and stockholder approval of any golden parachute payments not previously approved. In addition, we have elected to use the extended transition period for complying with new or revised accounting standards. This election allows us to delay the adoption of new or revised accounting standards that have different effective dates for public and private companies until those standards apply to private companies. As a result of this election, our financial statements may not be comparable to those of companies that comply with public company effective dates for such new or revised accounting standards. Further, we cannot predict if investors will find our common stock less attractive because we will rely on these exemptions. If some investors find our common stock less attractive as a result, there may be a less active trading market for our common stock and our stock price may be more volatile.
We will remain an emerging growth company until the earliest of (i) the end of the fiscal year in which the market value of our common stock that is held by non-affiliates exceeds $700 million, (ii) the end of the fiscal year in which we have total annual gross revenue of $1.07 billion or more during such fiscal year, (iii) the date on which we issue more than $1 billion in non-convertible debt in a three-year period or (iv) the last day of the fiscal year following the fifth anniversary of the date of the first sale of our common stock pursuant to an effective registration statement under the Securities Act.
The limits on the percentage of shares of our common stock that any person may own may discourage a takeover or business combination that could otherwise benefit our stockholders.
Our charter, with certain exceptions, authorizes our Board to take such actions as are necessary and desirable to preserve our qualification as a REIT. Unless exempted by our Board, no person may own more than 9.8% in value of our outstanding capital stock or more than 9.8% in value or number of shares, whichever is more restrictive, of our outstanding common stock. A person that did not acquire more than 9.8% of our shares may become subject to our charter restrictions if redemptions by other stockholders cause such person’s holdings to exceed 9.8% of our outstanding shares. Our 9.8% ownership limitation may have the effect of delaying, deferring or preventing a change in control of us, including an extraordinary transaction (such as a merger, tender offer or sale of all or substantially all of our assets) that might provide a premium price for our stockholders.
Our charter permits our Board to issue stock with terms that may subordinate the rights of the holders of our common stock or discourage a third party from acquiring us in a manner that could result in a premium price to our stockholders.
Our Board may classify or reclassify any unissued common stock or preferred stock into other classes or series of stock and establish the preferences, conversion or other rights, voting powers, restrictions, limitations as to dividends and other distributions, qualifications and terms or conditions of redemption of any such stock without stockholder approval. Thus, our Board could authorize the issuance of preferred stock with terms and conditions that could have priority as to distributions and amounts payable upon liquidation over the rights of the holders of our common stock. Such preferred stock could also have the effect of delaying, deferring or preventing a change in control of us, including an extraordinary transaction (such as a merger, tender offer or sale of all or substantially all of our assets) that might otherwise provide a premium price to holders of our common stock.
Our charter includes a provision that may discourage a stockholder from launching a tender offer for our shares.
Our charter provides that any tender offer made by a person, including any “mini-tender” offer, must comply with most provisions of Regulation 14D of the Exchange Act. The offeror must provide the Company notice of such tender offer at least 10 business days before initiating the tender offer. If the offeror does not comply with these requirements, no person may transfer any shares held by such person to the offeror without first offering the shares to us at the lowest of (1) the latest offering price of our common stock; (2) the fair market value of one share of our common stock as determined by an independent valuation; and (3) the lowest tender offer price offered in such tender offer. In addition, the noncomplying offeror person shall be responsible for all of the Company’s expenses in connection with that offeror’s noncompliance. This provision of our charter may discourage a person from initiating a tender offer for our shares and prevent you from receiving a premium price for your shares in such a transaction.
Maryland law and our organizational documents limit our rights and the rights of our stockholders to recover claims against our directors and officers, which could reduce your and our recovery against them if they cause us to incur losses.
Maryland law provides that a director will not have any liability as a director so long as he or she performs his or her duties in accordance with the applicable standard of conduct. In addition, Maryland law and our charter provide that no director or officer shall be liable to us or our stockholders for monetary damages unless the director or officer (1) actually received an improper benefit or profit in money, property or services or (2) was actively and deliberately dishonest as established by a final judgment as material to the cause of action. Moreover, our charter generally requires us to indemnify and advance expenses to our directors and officers for losses they may incur by reason of their service in those capacities unless their act or omission was material to the matter giving rise to the proceeding and was committed in bad faith or was the result of active and deliberate dishonesty, they actually received an improper personal benefit in money, property or services or, in the case of any criminal proceeding, they had reasonable cause to believe the act or omission was unlawful. Further, we expect to enter into separate indemnification agreements with each of our officers and directors. As a result, you and we may have more limited rights against our directors or officers than might otherwise exist under common law, which could reduce your and our recovery from these persons if they act in a manner that causes us to incur losses. In addition, we are obligated to fund the defense costs incurred by these persons in some cases.
Certain provisions of Maryland law could inhibit transactions or changes of control under circumstances that could otherwise provide stockholders with the opportunity to realize a premium.
Certain provisions of the Maryland General Corporation Law applicable to us prohibit business combinations with: (1) any person who beneficially owns 10% or more of the voting power of our outstanding voting stock, which we refer to as an “interested stockholder;” (2) an affiliate or associate of ours who, at any time within the two-year period prior to the date in question, was the beneficial owner of 10% or more of the voting power of our then outstanding stock, which we also refer to as an “interested stockholder;” or (3) an affiliate of an interested stockholder. These prohibitions last for five years after the most recent date on which the interested stockholder became an interested stockholder. Thereafter, any business combination
with the interested stockholder or an affiliate of the interested stockholder must be recommended by our Board and approved by the affirmative vote of at least 80% of the votes entitled to be cast by holders of our outstanding voting stock, and two-thirds of the votes entitled to be cast by holders of our voting stock other than shares held by the interested stockholder or its affiliate with whom the business combination is to be effected or held by an affiliate or associate of the interested stockholder. These requirements could have the effect of inhibiting a change in control even if a change in control were in our stockholders’ best interest. These provisions of Maryland law do not apply, however, to business combinations that are approved or exempted by our Board prior to the time that someone becomes an interested stockholder. Pursuant to the business combination statute, our Board has exempted any business combination involving us and any person, provided that such business combination is first approved by a majority of our Board.
None.
ITEM 1C. CYBERSECURITY
Risk Management Approach and Strategy
Our corporate information technology, accounting and financial reporting platforms, and related systems (our “Information Systems”) are necessary for our business. We use these systems, among others, to manage key aspects of our business, including relationships with our tenants and vendors, accounting, acquisitions, internal and external communications and property and asset management. We also rely on the secure collection, storage, transmission and processing of proprietary, confidential and sensitive data related to our business (our “Sensitive Data”). We engage a third-party managed information technology service provider (the “MSP”) for cybersecurity services, including threat detection and response, vulnerability assessment and monitoring, security incident response and recovery and general cybersecurity education and awareness. Our cybersecurity risk management is integrated into our overall enterprise risk management efforts and shares common methodologies, reporting channels and governance processes that apply across our overall enterprise risk management.
We and our MSP identify, assess and manage material cybersecurity threats and risks to our Information Systems and Sensitive Data through the following, among others:
•a multidisciplinary team, including a dedicated technology committee (the “Technology Committee”) comprising members from senior management, asset management and accounting and legal functions, in conjunction with our MSP and other third-party service vendors, to identify, assess and manage cybersecurity threats and risks;
•various internal processes and procedures to monitor and evaluate threat environment and our risk profile using methods such as manual and automated tools, subscribing to reports and services that identify and analyze cybersecurity threats, conducting scans of the threat environment, evaluating our industry’s risk profile, utilizing internal and external audits and conducting threat and vulnerability assessments;
•various technical, physical and organizational processes and policies to manage and mitigate material cybersecurity risks, such as risk assessments, incident detection and response, vulnerability management, disaster recovery and business continuity plans, internal controls within our accounting and financial reporting functions, encryption of data, network security controls, access controls, physical security, asset management, systems monitoring, vendor risk management program, employee training and penetration testing; and
•working with third-party vendors from time to time that assist us to identify, assess and manage cybersecurity risks, such as professional services firms and penetration testing firms.
•The Governance Committee is responsible for cybersecurity oversight, we bring any threat to the committee as needed and they review our cybersecurity insurance, incidences, if any, and responses, if any, on an annual or as needed basis.
•The Director of Operations, has provided oversight of technology efforts for the Company since 2021, and is responsible for notifying the Governance Committee upon receiving cybersecurity incidences immediately, via email.
ITEM 2. PROPERTIES
The following are characteristics of our properties as of December 31, 2025:
•Creditworthy Tenants. Approximately 60% of our portfolio’s annualized rent as of December 31, 2025 was derived from tenants that have (or whose parent company has) an investment grade credit rating from a recognized credit rating agency of “BBB-” or better. Our largest tenants are the General Service Administration, Dollar General, and the City of San Antonio, who collectively contributed approximately 39% of our portfolio’s annualized base rent as of December 31, 2025.
•100% Occupied. Our portfolio is 100% leased and occupied.
•Contractual Rent Growth. Approximately 92% of the leases in our current portfolio (based on annualized base rent as of December 31, 2025) provide for increases in contractual base rent during future years of the current term or during the lease extension periods.
•Average Effective Annual Rental per Square Foot. Average effective annual rental per square foot is $16.19.
Geographic Diversification Table
The following tables show a list of properties grouped by the state where each of our investments are located.
|
|
|
|
|
|
|
|
|
|
State |
# of Properties |
Square Feet |
|
% of Total Square Feet |
2025 Annual Base Rent |
|
% of Total Annual Base Rent |
Illinois |
2 |
|
26,235 |
|
6% |
$ |
609,512 |
|
8% |
Ohio |
3 |
|
27,078 |
|
6% |
|
246,280 |
|
3% |
Iowa |
1 |
|
30,259 |
|
6% |
|
452,372 |
|
6% |
Maine |
2 |
|
18,126 |
|
4% |
|
205,400 |
|
3% |
Pennsylvania |
1 |
|
9,100 |
|
2% |
|
85,998 |
|
1% |
DC |
1 |
|
3,000 |
|
1% |
|
120,000 |
|
2% |
Florida |
3 |
|
10,250 |
|
2% |
|
518,804 |
|
7% |
North Carolina |
2 |
|
26,640 |
|
6% |
|
418,832 |
|
5% |
Virginia |
2 |
|
106,996 |
|
23% |
|
1,876,220 |
|
25% |
Texas |
2 |
|
59,026 |
|
13% |
|
1,010,041 |
|
13% |
Georgia |
1 |
|
10,906 |
|
2% |
|
109,060 |
|
1% |
Tennessee |
1 |
|
10,640 |
|
2% |
|
119,727 |
|
2% |
Arizona |
1 |
|
88,408 |
|
18% |
|
864,630 |
|
11% |
California |
3 |
|
44,331 |
|
9% |
|
987,125 |
|
13% |
|
25 |
|
470,995 |
|
100.0% |
$ |
7,624,001 |
|
100% |
Tenants as of December 31, 2025
|
|
|
|
|
|
|
|
|
|
Tenant |
# of Leases |
Square Feet |
|
% of Total Square Feet |
2025 Annual Base Rent |
|
% of Total Annual Base Rent |
7-Eleven Corporation |
1 |
|
3,000 |
|
1% |
$ |
120,000 |
|
2% |
Best Buy Co., Inc. |
1 |
|
30,259 |
|
6% |
|
452,372 |
|
6% |
Fresenius Medical Care Holdings, Inc. |
1 |
|
10,947 |
|
2% |
|
242,912 |
|
3% |
General Services Administration of the USA |
3 |
|
68,459 |
|
15% |
|
998,474 |
|
13% |
Kohl's Corporation |
1 |
|
88,408 |
|
18% |
|
864,630 |
|
11% |
La-Z-Boy Inc. |
1 |
|
15,288 |
|
3% |
|
366,600 |
|
5% |
PRA Group, Inc. |
1 |
|
34,847 |
|
7% |
|
823,909 |
|
11% |
Sherwin Williams Company |
1 |
|
3,500 |
|
1% |
|
126,788 |
|
2% |
Starbucks Corporation |
1 |
|
2,642 |
|
1% |
|
148,216 |
|
2% |
San Antonio Early Childhood Education Municipal Development Corporation |
1 |
|
50,000 |
|
11% |
|
924,000 |
|
12% |
Dolgen California, LLC |
1 |
|
18,827 |
|
4% |
|
361,075 |
|
5% |
Dolgencorp of Texas, Inc |
1 |
|
9,026 |
|
2% |
|
86,041 |
|
1% |
Dolgen Midwest, LLC |
4 |
|
36,178 |
|
8% |
|
358,719 |
|
5% |
Dolgencorp, LLC. |
1 |
|
9,100 |
|
2% |
|
85,998 |
|
1% |
Dollar Tree Stores, Inc. |
1 |
|
10,906 |
|
2% |
|
109,060 |
|
1% |
DG Retail, LLC |
1 |
|
9,026 |
|
2% |
|
92,960 |
|
1% |
Walgreens Co. |
1 |
|
14,490 |
|
3% |
|
369,000 |
|
5% |
Armed Services YMCA of the U.S.A. |
1 |
|
22,247 |
|
5% |
|
411,570 |
|
5% |
Zaxby's |
1 |
|
4,108 |
|
1% |
|
243,800 |
|
3% |
Dollar General |
1 |
|
10,640 |
|
2% |
|
119,727 |
|
2% |
Tractor Supply |
1 |
|
19,097 |
|
4% |
|
318,150 |
|
4% |
Grand Total |
26 |
|
470,995 |
|
100% |
|
7,624,001 |
|
100% |
Physical Occupancy Table for Last 2 Years
Properties were 100% and 99% occupied as of December 31, 2025 and 2024, respectively.
|
|
|
|
|
|
|
|
|
|
|
|
|
|
|
|
|
SF Occupied as of December 31, |
|
SF Occupied as of December 31, |
|
Property Type |
Location |
Rentable Square Feet |
|
Tenant |
2025 |
|
2024 |
|
Retail |
Washington, DC |
|
3,000 |
|
7-Eleven Corporation |
|
3,000 |
|
|
3,000 |
|
Office |
Norfolk, VA |
|
49,902 |
|
General Services Administration-Navy (1) |
|
49,902 |
|
|
49,902 |
|
Office |
Norfolk, VA |
|
22,247 |
|
Armed Services YMCA of the U.S.A.(1) |
|
22,247 |
|
|
22,247 |
|
Office |
Norfolk, VA |
|
34,847 |
|
PRA Holdings, Inc. |
|
34,847 |
|
|
34,847 |
|
Retail |
Tampa, FL |
|
3,500 |
|
Sherwin Williams Company |
|
3,500 |
|
|
3,500 |
|
Office |
Manteo, NC |
|
7,543 |
|
General Services Administration-FBI |
|
7,543 |
|
|
7,543 |
|
Medical-Retail |
Chicago, IL |
|
10,947 |
|
Fresenius Medical Care Holdings, Inc. |
|
10,947 |
|
|
10,947 |
|
Retail |
Tampa, FL |
|
2,642 |
|
Starbucks Corporation |
|
2,642 |
|
|
2,642 |
|
Retail |
Tucson, AZ |
|
88,408 |
|
Kohl's Corporation |
|
88,408 |
|
|
88,408 |
|
Retail |
San Antonio, TX |
|
50,000 |
|
City of San Antonio (PreK) |
|
50,000 |
|
|
50,000 |
|
Retail |
Bakersfield, CA |
|
18,827 |
|
Dollar General Market |
|
18,827 |
|
|
18,827 |
|
Retail |
Big Spring, TX |
|
9,026 |
|
Dollar General |
|
9,026 |
|
|
9,026 |
|
Retail |
Castalia, OH |
|
9,026 |
|
Dollar General |
|
9,026 |
|
|
9,026 |
|
Retail |
East Wilton, ME |
|
9,100 |
|
Dollar General |
|
9,100 |
|
|
9,100 |
|
Retail |
Lakeside, OH |
|
9,026 |
|
Dollar General |
|
9,026 |
|
|
9,026 |
|
Retail |
Litchfield, ME |
|
9,026 |
|
Dollar General |
|
9,026 |
|
|
9,026 |
|
Retail |
Mount Gilead, OH |
|
9,026 |
|
Dollar General |
|
9,026 |
|
|
9,026 |
|
Retail |
Thompsontown, PA |
|
9,100 |
|
Dollar General |
|
9,100 |
|
|
9,100 |
|
Retail |
Morrow, GA |
|
10,906 |
|
Dollar Tree Stores, Inc. |
|
10,906 |
|
|
10,906 |
|
Office |
Vacaville, CA |
|
11,014 |
|
General Services Administration |
|
11,014 |
|
|
11,014 |
|
Retail |
Santa Maria, CA |
|
14,490 |
|
Walgreens |
|
14,490 |
|
|
14,490 |
|
Retail |
Rockford, IL |
|
15,288 |
|
La-Z-Boy Inc. |
|
15,288 |
|
|
15,288 |
|
Retail |
Ames, IA |
|
30,259 |
|
Best Buy Co., Inc. |
|
30,259 |
|
|
30,259 |
|
Retail |
Sanford, FL |
|
4,108 |
|
Zaxby's |
|
4,108 |
|
|
0 |
|
Retail |
Cleveland, TN |
|
10,640 |
|
Dollar General |
|
10,640 |
|
|
0 |
|
Retail |
Kernersville, NC |
|
19,097 |
|
Tractor Supply |
|
19,097 |
|
|
0 |
|
Tenants - All Properties |
|
|
470,995 |
|
|
|
470,995 |
|
|
437,150 |
|
(1)Two tenants occupy this single property.
ITEM 3. LEGAL PROCEEDINGS
From time to time, we may be party to various lawsuits, claims and other legal proceedings that arise in the ordinary course of our business. We are not currently subject to any lawsuits, claims or other legal proceedings.
ITEM 4. MINE SAFETY DISCLOSURES
Not applicable.
PART II.
ITEM 5. MARKET FOR REGISTRANT’S COMMON EQUITY, RELATED STOCKHOLDER MATTERS AND ISSUER PURCHASES OF EQUITY SECURITIES
Market Information
Our units, each consisting of one share of common stock and one warrant to purchase one share of common stock at an exercise price of $10.00 per share, began trading on The Nasdaq Capital Market on September 8, 2021. On October 1, 2021, the units mandatorily separated into common stock and warrants and ceased trading. On October 4, 2021, the common stock and warrants included in the units commenced trading on The Nasdaq Capital Market under the symbols “GIPR” and “GIPRW,” respectively. As of March 31, 2026, we had 4,079 shareholders of record. This figure does not represent the actual number of beneficial owners of our common stock because shares of our common stock are frequently held in “street name” by securities dealers and others for the benefit of beneficial owners who may vote the shares.
Distributions
The U.S. federal income tax laws require that a REIT distribute annually at least 90% of its REIT taxable income, determined without regard to the dividends paid deduction and excluding any net capital gains, and that it pay tax at U.S. federal corporate income tax rates to the extent that it annually distributes less than 100% of its REIT taxable income, determined without regard to the dividends paid deduction and including any net capital gains. In addition, a REIT will be required to pay a 4% nondeductible excise tax on the amount, if any, by which the distributions it makes in a calendar year are less than the sum of 85% of its ordinary income, 95% of its capital gain net income, and 100% of its undistributed income from prior years.
Our board of directors has the sole discretion to determine the timing and amount of any distributions to our stockholders. As such, we cannot provide any assurance as to the amount or timing of future distributions. If our operations do not generate sufficient cash flow to enable us to pay our intended or required distributions, we may be required either to fund distributions from working capital, borrowings, proceeds from the sale of equity securities or to reduce the amount of such distributions. Because we have not yet generated a profit, distributions to date have been made from offering proceeds. To be able to pay such dividends, our goal is to generate cash distributions from operating cash flow and proceeds from the sale of properties. However, until we generate sufficient cash flows, we expect our distributions will be from a combination of operating cash flows and offering proceeds.
Distributions made by us will be authorized and determined by our board of directors in its sole discretion out of funds legally available therefor and will be dependent upon a number of factors, including restrictions under applicable law and other factors described below. We cannot assure you that our distributions will be made or sustained or that our board of directors will not change our distribution policy in the future. Any distributions that we pay in the future will depend upon our actual results of operations, economic conditions, debt service requirements, capital expenditures and other factors that could differ materially from our current expectations. Our actual results of operations will be affected by a number of factors, including our revenue, operating expenses, interest expense and unanticipated expenditures.
From inception through December 31, 2025, we have distributed $5,031,548 to common stockholders. On January 3, 2024, we announced that our Board of Directors authorized a distribution of $0.039 per share monthly cash distribution for shareholders of record of our common stock as of January 15, 2024, February 15, 2024 and March 15, 2024. January and February distributions were paid on January 30, 2024, February 29, 2024 and March 29, 2024, respectively. On July 3, 2024, the Company announced that its Board of Directors determined to suspend the Company's regular dividend to common shareholders and unitholders, and the Company has not made any distributions following such announcement. The Company does not anticipate resuming distributions in the foreseeable future and does not anticipate that it will be required under the federal income tax rules applicable to REITs to resume making dividends in the foreseeable future. Because we have not yet generated a cumulative profit, distributions have been made from proceeds from prior capital raises.
Recent Sales of Unregistered Securities
None.
ITEM 6. [RESERVED]
ITEM 7. MANAGEMENT’S DISCUSSION AND ANALYSIS OF FINANCIAL CONDITION AND RESULTS OF OPERATIONS
We make statements in this section that are forward-looking statements within the meaning of the federal securities laws. For a complete discussion of forward-looking statements, see the section above entitled “Cautionary Note Regarding Forward-Looking Statements and Summary Risk Factors.” Certain risk factors may cause our actual results, performance or achievements to differ materially from those expressed or implied by the following discussion. For a discussion of such risk factors, see Item 1A, “Risk Factors.”
Overview
We are an internally managed, Maryland corporation focused on acquiring retail, office and industrial real estate located in major U.S. markets. We initiated operations during the year ended December 31, 2015 and we elected to be taxed as a REIT for federal income tax purposes commencing with our taxable year ending December 31, 2021.
Public Offering and Nasdaq Listing
In September 2021, the Company closed an underwritten public offering of 1,665,000 units at a price to the public of $10 per unit generating net proceeds of $13.8 million including issuance costs incurred during the years ended December 31, 2021 and 2020. Each unit consisted of one share of common stock and one warrant to purchase one share of common stock at an exercise price equal to $10 per share. The common stock and warrants included in the units (which were separated into one share of common stock and one warrant) currently trade on the Nasdaq Capital Market (“Nasdaq”) under the symbols “GIPR” and “GIPRW,” respectively.
Our Investments
The following are characteristics of our properties as of December 31, 2025:
•Creditworthy Tenants. Approximately 60% of our portfolio’s annualized rent as of December 31, 2025 was derived from tenants that have (or whose parent company has) an investment grade credit rating from a recognized credit rating agency of “BBB-” or better. Our largest tenants are the General Service Administration, Dollar General, and the City of San Antonio, who collectively contributed approximately 39% of our portfolio’s annualized base rent as of December 31, 2025.
•100% Occupied. Our portfolio is 100% leased and occupied.
•Contractual Rent Growth. 92% of the leases in our current portfolio (based on annualized base rent as of December 31, 2025) provide for increases in contractual base rent during future years of the current term or during the lease extension periods.
•Average Effective Annual Rental per Square Foot. Average effective annual rental per square foot is $16.19.
Given the nature of our leases, our tenants either pay the real estate taxes directly or reimburse us for such costs. We believe all of our properties are adequately covered by insurance.
The table below presents an overview of the properties in our portfolio as of December 31, 2025:
|
|
|
|
|
|
|
|
|
|
|
|
|
|
|
|
|
|
|
Property Type |
Location |
Rentable Square Feet |
|
Tenant |
S&P Credit Rating (1) |
IG |
Remaining Term (Yrs) |
|
Options (Number x Yrs) |
Contractual Rent Escalations (3) |
ABR (2) |
|
ABR per Sq. Ft. |
|
Retail |
Washington, DC |
|
3,000 |
|
7-Eleven Corporation |
A- |
Y |
|
5.2 |
|
2 x 5 |
Yes |
$ |
120,000 |
|
$ |
40.00 |
|
Office |
Norfolk, VA |
|
49,902 |
|
General Services Administration-Navy |
AA+ |
Y |
|
2.7 |
|
N/A |
Yes |
|
640,742 |
|
|
12.84 |
|
Office |
Norfolk, VA |
|
22,247 |
|
Armed Services YMCA of the U.S.A. |
N/A |
N/A |
|
8.3 |
|
2 x 5 |
Yes |
|
411,570 |
|
|
18.50 |
|
Office |
Norfolk, VA |
|
34,847 |
|
PRA Holdings, Inc. |
BB |
N |
|
1.7 |
|
1 x 5 |
Yes |
|
823,909 |
|
|
23.64 |
|
Retail |
Tampa, FL |
|
3,500 |
|
Sherwin Williams Company |
BBB |
Y |
|
2.6 |
|
5 x 5 |
Yes |
|
126,788 |
|
|
36.23 |
|
Office |
Manteo, NC |
|
7,543 |
|
General Services Administration-FBI |
AA+ |
Y |
|
3.1 |
|
1 x 5 |
Yes |
|
100,682 |
|
|
13.35 |
|
Retail |
Rockford, IL |
|
15,288 |
|
La-Z-Boy Inc. |
Not Rated |
Not Rated |
|
1.8 |
|
4 x 5 |
Yes |
|
366,600 |
|
|
23.98 |
|
Medical-Retail |
Chicago, IL |
|
10,947 |
|
Fresenius Medical Care Holdings, Inc. |
BBB- |
Y |
|
7.8 |
|
2 x 5 |
Yes |
|
242,912 |
|
|
22.19 |
|
Retail |
Tampa, FL |
|
2,642 |
|
Starbucks Corporation |
BBB+ |
Y |
|
1.2 |
|
2 x 5 |
Yes |
|
148,216 |
|
|
56.10 |
|
Retail |
Tucson, AZ |
|
88,408 |
|
Kohl's Corporation |
BB- |
N |
|
4.1 |
|
7 x 5 |
Yes |
|
864,630 |
|
|
9.78 |
|
Retail |
San Antonio, TX |
|
50,000 |
|
City of San Antonio (PreK) |
AAA |
Y |
|
3.6 |
|
1 x 8 |
Yes |
|
924,000 |
|
|
18.48 |
|
Retail |
Bakersfield, CA |
|
18,827 |
|
Dollar General Market |
BBB |
Y |
|
2.6 |
|
3 x 5 |
Yes |
|
361,075 |
|
|
19.18 |
|
Retail |
Big Spring, TX |
|
9,026 |
|
Dollar General |
BBB |
Y |
|
4.5 |
|
3 x 5 |
Yes |
|
86,041 |
|
|
9.53 |
|
Retail |
Castalia, OH |
|
9,026 |
|
Dollar General |
BBB |
Y |
|
9.4 |
|
3 x 5 |
Yes |
|
79,320 |
|
|
8.79 |
|
Retail |
East Wilton, ME |
|
9,100 |
|
Dollar General |
BBB |
Y |
|
4.6 |
|
3 x 5 |
Yes |
|
112,439 |
|
|
12.36 |
|
Retail |
Lakeside, OH |
|
9,026 |
|
Dollar General |
BBB |
Y |
|
9.4 |
|
3 x 5 |
Yes |
|
81,036 |
|
|
8.98 |
|
Retail |
Litchfield, ME |
|
9,026 |
|
Dollar General |
BBB |
Y |
|
4.8 |
|
3 x 5 |
Yes |
|
92,960 |
|
|
10.30 |
|
Retail |
Mount Gilead, OH |
|
9,026 |
|
Dollar General |
BBB |
Y |
|
4.5 |
|
3 x 5 |
Yes |
|
85,924 |
|
|
9.52 |
|
Retail |
Thompsontown, PA |
|
9,100 |
|
Dollar General |
BBB |
Y |
|
4.8 |
|
3 x 5 |
Yes |
|
85,998 |
|
|
9.45 |
|
Retail |
Morrow, GA |
|
10,906 |
|
Dollar Tree Stores, Inc. |
BBB |
Y |
|
4.6 |
|
2 x 5 |
Yes |
|
109,060 |
|
|
10.00 |
|
Office |
Vacaville, CA |
|
11,014 |
|
General Services Administration |
AA+ |
Y |
|
0.6 |
|
N/A |
No |
|
257,050 |
|
|
23.34 |
|
Retail |
Santa Maria, CA |
|
14,490 |
|
Walgreens (4) |
Not Rated |
N |
|
6.3 |
|
N/A |
No |
|
369,000 |
|
|
25.47 |
|
Retail |
Ames, IA |
|
30,259 |
|
Best Buy Co., Inc. |
BBB+ |
Y |
|
4.2 |
|
2 x 5 |
Yes |
|
452,372 |
|
|
14.95 |
|
Retail |
Sanford, FL |
|
4,108 |
|
Zaxby's |
Not Rated |
Not Rated |
|
13.9 |
|
4 x 5 |
Yes |
|
243,800 |
|
|
59.35 |
|
Retail |
Cleveland, TN |
|
10,640 |
|
Dollar General |
BBB |
Y |
|
10.3 |
|
5 x 5 |
Yes |
|
119,727 |
|
|
11.25 |
|
Retail |
Kernersville, NC |
|
19,097 |
|
Tractor Supply |
BBB |
Y |
|
9.6 |
|
4 x 5 |
Yes |
|
318,150 |
|
|
16.66 |
|
Tenants - All Properties |
|
|
470,995 |
|
|
|
|
|
|
|
|
$ |
7,624,001 |
|
$ |
16.19 |
|
(1)Tenant, or tenant parent, rated entity.
(2)Annualized cash base rental income in place as of December 31, 2025. Our leases do not include tenant concessions or abatements, except for Dollar Tree in Morrow, Georgia which had 2-months free rent in Q3 2025, and 7-Eleven in Washington, DC, which had 2 months free rent in Q4 2025.
(3)Includes rent escalations available from lease renewal options.
(4)Tenant has the right to terminate the lease as of March 31, 2032, March 31, 2037, March 31, 2042, March 31, 2047, March 31, 2052, and March 31, 2057.
Our Near-Term and Long-Term Strategy
Historically, our long-term objective has been to acquire and manage a diversified portfolio of high-quality net leased properties that generates predictable cash flows and capital appreciation over market cycles. We have generally sought to identify properties in submarkets with high barriers to entry for development and where valuation is frequently influenced by local real estate market conditions and tenant needs. Notwithstanding our long-term strategy to grow our assets through additional property acquisitions, our strategy over the next twelve months will focus on improving our balance sheet and increasing our stockholder equity and liquidity by methodically and opportunistically marketing and selling a select group of up to 18 of our income-producing properties. The goal of this near-term strategy is to enable us to obtain proceeds that, together with proceeds from anticipated equity capital-raising transactions, will enable us to substantially reduce our preferred stock obligations and certain commercial debt and better position us for growth capital and less and less-expensive
debt financing in the future. We have already initiated this process and have begun marketing these 18 properties through a broker with significant experience in selling single-tenant commercial net lease properties, and these sales (if made) will be in addition to the 5 property sales that we made in 2025. We believe that if we are able to successfully execute on this near-term sale strategy, the Company and our balance sheet will be better positioned to attract growth capital and less-expensive debt financing that will provide a foundation for resuming the growth of our asset base.
Recent Developments regarding Nasdaq Listing
In August 2025, we received notice from the Listing Qualifications staff of Nasdaq (the “Staff”) notifying us that we no longer maintained at least $2.5 million in stockholders’ equity, as required under Nasdaq Listing Rule 5550(b)(1) (the “Equity Requirement”) and that we also did not meet any other alternative standard. On October 6, 2025, we submitted to the Staff a written plan to become compliant with the Equity Requirement and were given until February 5, 2026, to regain compliance. Because we were unable to regain compliance by such date, on February 5, 2026, the Staff provided written notification that the trading of our common stock and warrants would be suspended at the open of business on February 17, 2026 unless the Company appealed the Staff’s determination to the Nasdaq Hearings Panel. We thereafter timely appealed the Staff’s determination, and on March 24, 2026, a hearing was held before the Nasdaq Hearings Panel, during which time we requested an extension of time and submitted a plan to regain compliance with both the Equity Requirement and Minimum Bid Requirement (as described below) by August 2026, with such plan consisting of a combination of property sales, capital raises, and a reverse stock split. As of the date of the filing of this Annual Report on Form 10-K, we had not yet been informed as to whether the Nasdaq Hearings Panel has decided to grant an extension of time to regain compliance, and it is possible that we will not be granted a further extension, whereupon our common stock and warrants would be delisted. Even if we are granted an extension of time to regain compliance, there is no assurance that we will be able to actually regain compliance during such period.
On January 28, 2025, we received notice from Nasdaq that, because the closing bid price for our common stock had fallen below $1.00 per share for 30 consecutive business days, we no longer complied with the minimum bid price requirement pursuant to Nasdaq Listing Rule 5550(a)(2) (the “Minimum Bid Requirement”). We were provided an initial compliance period of 180 calendar days, or until July 27, 2026, to regain compliance with the Minimum Bid Requirement. To regain compliance, the closing bid price of our common stock must meet or exceed $1.00 per share for a minimum of 10 consecutive business days prior to July 27, 2026. We intend to continue to actively monitor the closing bid price of our common stock and will evaluate available options to regain compliance with the Minimum Bid Requirement. Specifically, we have confirmed to Nasdaq at the hearing held on March 24, 2026 that, if necessary, we will implement a reverse stock split of our outstanding common stock prior to July 27, 2026 to attempt to regain compliance. There can be no assurance that we will regain compliance with the Minimum Bid Requirement during the 180-day compliance period or maintain compliance with the other Nasdaq listing requirements.
There is no assurance that we will be able to meet Nasdaq’s listing requirements or comply with the requisite Nasdaq requirements to maintain our listing of common stock and warrants on Nasdaq. In the event that our common stock and warrants are delisted from Nasdaq, as a result of our failure to comply with the Equity Requirement or the Minimum Bid Requirement or as a result of our failure to continue to comply with any other requirement for continued listing on Nasdaq, and we are not able to list our securities on Nasdaq or any other national securities exchange, we could face significant material adverse consequences, including:
a decline of the market price of our common stock;
a limited availability of market quotations for our common stock;
reduced liquidity for our common stock;
a determination that our common stock is a “penny stock,” which will require brokers trading in our common stock to adhere to more stringent rules and possibly result in a reduced level of trading activity in the secondary trading market for our securities;
a limited amount of news and analyst coverage for us;
a decreased ability to issue additional securities or obtain additional financing in the future; and
the incurring of additional costs under state blue sky laws in connection with any sales of our securities.
If our common stock is delisted by Nasdaq, our common stock may be eligible to trade on an over-the-counter quotation system where an investor may find it more difficult to sell our stock or obtain accurate quotations as to the market value of our common stock. In the event our common stock is delisted from Nasdaq, we may not be able to list our common stock on another national securities exchange or obtain quotation on an over-the-counter quotation system.
Other Recent Developments
On February 6, 2025, the Company, through its Operating Partnership, acquired interests in three single-tenant net-leased retail properties through a contribution transaction for total consideration of approximately $11.2 million, consisting of Operating Partnership units issued to the contributors and the assumption of approximately $7.0 million of existing mortgage indebtedness secured by the properties. The acquired properties are located in Cleveland, Tennessee; Kernersville, North Carolina; and Sanford, Florida and are leased to Dollar General, Tractor Supply Company, and Zaxby's, respectively, under long-term triple-net leases with contractual rent escalations and renewal options.
During the twelve months ended December 31, 2025, the Company disposed of five properties for aggregate gross proceeds of approximately $24.3 million. The dispositions consisted of the Starbucks - Tampa, Florida and former Pratt & Whitney Automation - Huntsville, Alabama properties sold on May 29, 2025; the former Irby Construction - Plant City, Florida property sold on October 30, 2025; and the Best Buy - Grand Junction, Colorado and exp U.S. Services - Maitland, Florida properties sold on December 5 and December 15, 2025, respectively. Net proceeds were used to retire each property's mortgage obligations in full, which in aggregate totaled over $16 million. All remaining net proceeds, totaling over $6 million, were used to repay noncontrolling interests related to LC2-NNN. The Company recognized a gain on sale of real estate of approximately $1.9 million in connection with these transactions.
•Capital Activity and Distributions
The Company's dividend for common stockholders remains suspended, as announced by the Board of Directors on July 3, 2024. No dividends were declared or paid to common stockholders during the twelve months ended December 31, 2025.
On February 6, 2025, the Operating Partnership issued 698,465 Series B-2 Preferred Units at $6.00 per unit, valued in aggregate at approximately $4.2 million, to the contributors of the three NNN properties acquired on that date. The Series B-2 Preferred Units carry a cumulative annual distribution of $0.33 per unit, payable monthly in arrears, and are redeemable beginning on the second anniversary of closing.
On July 3, 2024 we announced that our Board of Directors had voted to suspend the Company's dividend for shareholders of record of our common stock.
On August 7, 2025, the Company exercised its first of two twelve-month extension options under the GIP SPE Operating Agreement with LC2-NNN Pref, LLC, extending the mandatory redemption date from August 10, 2025 to August 10, 2026. In connection with the extension, the Company paid an extension fee of $141,000 and the preferred equity return increased from 15.5% to 18% per annum. The Preferred Interest is presented as temporary equity at a redemption value of $14.1 million plus accrued preferred interest of $4.2 million as of December 31, 2025.
The Brown Family Enterprises, LLC preferred equity redemption date for the Norfolk, Virginia properties remains February 8, 2027, presented as temporary equity at an aggregate redemption value of $3.0 million as of December 31, 2025.
On April 25, 2025, the Company entered into a $1.0 million secured promissory note with Brown Family Enterprises, LLC bearing interest at 16% per annum for the first 90 days, reverting to 9% thereafter. The note was subsequently amended on October 27, 2025 and December 15, 2025, extending the maturity date to January 30, 2026 and incurring aggregate extension fees of $82,000. As of December 31, 2025, the outstanding principal balance of $1.0 million, together with accrued interest, remained unpaid. We have been able to retire this obligation in full as of the date of this Form 10-K.
On May 29, 2025, the Company's President and CEO provided a $610,000 loan to the Company bearing interest at 5.75% per annum to fund closing costs associated with the May 2025 property dispositions. The loan was
extended to December 31, 2025 and remained unpaid as of that date and as of the date of the filing of this Form 10-K.
On June 13, 2025, the Company entered into a $1.1 million loan agreement with Valley National Bank secured by the Company's 7-Eleven store in Washington, D.C., bearing interest at a fixed rate of 6.50% per annum with a maturity date of June 13, 2030, subject to tenant lease renewal conditions.
Concurrent with the May 2025 dispositions, the Company repaid in full the cross-collateralized loan previously secured by the Washington, D.C., Tampa, Florida, and Huntsville, Alabama properties, resulting in a loss on extinguishment of debt of $926,398, consisting of $286,218 of unamortized debt issuance costs and $640,180 of prepayment premiums and liquidation fees.
On February 12, 2026, one of our subsidiaries entered into a loan transaction for a $125,000 loan from QCCR Investments, LLC, an affiliate of Richard D. Russell, a director of the Company. The proceeds of the loan were used to fund costs associated with the Company’s appeal of the decision by the staff of The Nasdaq Stock Market LLC to deny the Company’s request for continued listing on the The Nasdaq Capital Market, as described in the Company’s Current Report on Form 8-K filed on February 6, 2026. All principal under the loan, together with accrued but unpaid interest at an interest rate of 12% per annum and an origination fee of 3% of the principal amount, will be due on November 12, 2026, if earlier, the date of the sale of the Company’s real estate asset located at 2510 Walmer Ave in Norfolk, Virginia. The loan is secured by 100% of the Company’s equity interest in the Company’s subsidiary that holds Walmer Ave property.
Recent Partnership Developments
•Lloyd M. Bernstein / Series B-2 Preferred Units
On February 6, 2025, in connection with the acquisition of three single-tenant NNN properties, the Operating Partnership issued 698,465 Series B-2 Preferred Units at $6.00 per unit to the contributing members of LMB Lewiston, LLC, LMB Ft. Kent, LLC, and LMB Auburn Hills I, LLC, valued in aggregate at approximately $4.2 million. The Series B-2 Preferred Units carry a cumulative annual distribution of $0.33 per unit, payable monthly in arrears. Beginning on the second anniversary of closing, holders may elect to redeem their units for a redemption amount as defined in the Amended and Restated Agreement of Limited Partnership. The non-controlling interest is presented as temporary equity at a redemption value of $4,209,154 as of December 31, 2025.
In connection with the acquisition of the Modiv Portfolio in August 2023, LC2-NNN Pref, LLC holds a preferred equity interest in GIP SPE with an initial investment of $14.1 million, carrying a cumulative distribution preference of 15.5% per annum. On August 7, 2025, the Company exercised its first twelve-month extension option, extending the mandatory redemption date from August 10, 2025 to August 10, 2026. In connection with the extension, the Company paid an extension fee of $141,000 and the preferred equity return increased from 15.5% to 18% per annum, of which the current preferred return remained at 5% per annum and the accrued preferred return increased from 10.5% to 13% per annum. The Preferred Interest is presented as temporary equity at a redemption value of $14,100,000 plus accrued but unpaid preferred interest of $4,189,142 as of December 31, 2025.
•Brown Family Enterprises, LLC
Brown Family Enterprises, LLC holds Class A Preferred Units in the Company's two Norfolk, Virginia property subsidiaries at an aggregate redemption value of $3,000,000, with a redemption date of February 8, 2027. The Company is required to pay a 7% IRR monthly and will share 16% of equity in each subsidiary upon a capital transaction. The non-controlling interest is presented as temporary equity at $3,000,000 as of December 31, 2025.
Brown Family Enterprises, LLC also serves as a lender to the Company under two outstanding loan arrangements. The first is a secured promissory note with an outstanding balance of $5,500,000 bearing interest at 9% per annum, maturing October 14, 2026. The second is the above-described $1,000,000 secured promissory note originated on April 25, 2025, bearing interest at 16% per annum for the first 90 days, reverting to 9% thereafter, which was subsequently amended twice to extend the maturity to January 30, 2026, incurring aggregate extension fees of $82,000. As of December 31, 2025, both loans remained outstanding with aggregate principal of $6,500,000 unpaid. The $5,500,000 loan matures October 14, 2026 and the Company is actively evaluating refinancing options. See Debt Financing above for further detail.
Results of Operations
Our management team’s evaluation of operating results includes an assessment of our ability to generate cash flow necessary to pay operating expenses, general and administrative expenses, debt service, and to fund dividends to our stockholders. As a result, our management team’s assessment of operating results gives less emphasis to the effects of unrealized gains and losses and other non-cash charges, such as depreciation and amortization and impairment charges, which may cause fluctuations in net income for comparable periods but have no impact on cash flows. Our management team’s evaluation of our potential for generating cash flow includes on-going assessments of our existing portfolio of properties, our non-stabilized properties, long-term sustainability of our real estate portfolio, our future operating cash flow from anticipated acquisitions, and the proceeds from the sales of our real estate assets.
In addition, our management team evaluates our portfolio and individual properties’ results of operations with a primary focus on increasing and enhancing the value, quality and quantity of properties in our real estate holdings. Our management team focuses its efforts on improving underperforming assets through re-leasing efforts, including negotiation of lease renewals and rental rates. Properties that have reached goals in occupancy and rental rates are evaluated for potential added value appreciation and, if lacking such potential, are sold with the equity reinvested in properties that have better potential without foregoing cash flow. Our ability to increase assets under management is affected by our ability to raise borrowings and/or capital, coupled with our ability to identify appropriate investments.
Our results of operations for the twelve months ended December 31, 2025 and 2024 are not indicative of those expected in future periods, as we expect that rental income, interest expense, rental operating expense, general and administrative expense, and depreciation and amortization will significantly change in future periods as a result of growth through future acquisitions of real estate related investments.
Results of Operations for the Years Ended December 31, 2025 and 2024
Revenue
For twelve months ended December 31, 2025, total revenue from operations was $9,739,942 as compared to $9,762,636 for the twelve months ended December 31, 2024. The revenue decrease of $22,694 for the twelve-months ended December 31, 2025, resulted from five property sales, offset by three property acquisitions in February 2025, and lease concessions to facilitate lease renewals and extensions.
Expenses
During the twelve months ended December 31, 2025 and 2024 expenses incurred were as follows:
|
|
|
|
|
|
|
|
|
|
|
Year ended December 31, |
|
|
|
|
2025 |
|
2024 |
|
Change |
|
General and administrative expense |
$ |
2,191,051 |
|
$ |
2,109,271 |
|
$ |
81,780 |
|
Building expenses |
|
2,529,527 |
|
|
2,673,624 |
|
|
(144,097 |
) |
Depreciation and amortization |
|
4,995,717 |
|
|
4,765,203 |
|
|
230,514 |
|
Interest expense, net |
|
5,771,280 |
|
|
4,286,546 |
|
|
1,484,734 |
|
Compensation costs |
|
1,240,282 |
|
|
1,060,336 |
|
|
179,946 |
|
Total expenses |
$ |
16,727,857 |
|
$ |
14,894,980 |
|
$ |
1,832,877 |
|
•General and administrative expense increased by $81,780, or approximately 4%, year over year, reflecting an increase in consulting fees and higher fees from existing professional service providers supporting audit, tax, and financial reporting functions.
•Building expenses decreased by $144,097, or approximately 5%, year over year. The three properties acquired in February 2025 are structured as triple-net leases under which tenants bear substantially all operating expenses, contributing minimal incremental building costs. This was further aided by the removal of operating costs associated with five property dispositions completed during 2025.
•Depreciation and amortization increased by $230,514, or approximately 5%, year over year, reflecting partial-year depreciation on three single-tenant NNN properties acquired on February 6, 2025 (Dollar General, Tractor Supply, and Zaxby's), partially offset by the cessation of depreciation on five properties disposed of during 2025.
•Interest expense, net increased by $1,484,734, or approximately 35%, year over year. The increase was driven primarily by $808,953 of default interest recognized in connection with the payoff of the cross-collateralized
mortgage loan secured by the Company's Washington, D.C., Tampa, Florida, and Huntsville, Alabama properties, which is non-recurring in nature. Additional contributing factors include partial-year interest on debt assumed in connection with three NNN property acquisitions completed February 6, 2025, a new $1.1 million mortgage loan on the Company's Washington, D.C. 7-Eleven property originated June 13, 2025, and interest and extension fees on a $1.0 million related-party loan from Brown Family Enterprises, LLC entered into in April 2025. These increases were partially offset by the retirement of mortgage indebtedness associated with five property dispositions completed during 2025 and a decrease in guaranty fee expense from $387,056 in 2024 to $316,298 in 2025. During the twelve months ended December 31, 2025, the Company incurred a guaranty fee expense of $316,298 payable to our President and CEO, of which $510,642 remained payable as of December 31, 2025.
•Compensation costs increased by $179,946, or approximately 17%, primarily due to restricted stock compensation and increase in contractual increase in executive salary per the amended and restated employment agreement dated August 24, 2024.
Net Loss
For the twelve months ended December 31, 2025 and 2024, we generated a net loss of $6,389,000 and 4,872,888, respectively.
Net Loss Attributable to Non-controlling Interests
For the twelve months ended December 31, 2025 and 2024, net income attributable to non-controlling interest was $3,951,904 and $3,476,599, respectively. The increase is primarily attributable to LC2-NNN Pref, LLC's $14,100,000 preferred equity investment in conjunction with the Modiv acquisition in August 2023, including servicing current and deferred interests as detailed in Preferred Equity Partners Section.
Net Loss Attributable to Common Shareholders
For the twelve months ended December 31, 2025 and 2024, we generated a net loss attributable to our common shareholders of $10,340,904 and $8,444,487, respectively.
Liquidity and Capital Resources
We require capital to fund our investment activities and operating expenses. Our capital sources may include net proceeds from offerings of our equity securities, cash flow from operations and borrowings under credit facilities. As of December 31, 2025, we had total cash (unrestricted and restricted) of $6,198,816, properties with a cost basis of $97,011,131 and outstanding debt of $49,711,594. Below is a description of some of our more significant capital raise activities intended to improve our liquidity:
Our President and CEO has personally guaranteed repayment of the $1.2 million loan secured by our Sherwin-Williams — Tampa, FL property and has provided a guaranty of the nonrecourse carveout liabilities and obligations for the GSA and PRA Holdings, Inc. — Norfolk, VA mortgage loans with an aggregate principal amount of approximately $11.2 million. Additionally, our President and CEO provided a guaranty of nonrecourse carveout obligations in connection with the $1.1 million loan on our 7-Eleven — Washington, D.C. property originated June 13, 2025. During the twelve months ended December 31, 2025 and 2024, the Company incurred guaranty fee expense of $316,298 and $387,056, respectively, payable to our President and CEO, of which $510,642 remained payable as of December 31, 2025.
On February 6, 2025, we completed the acquisition of three single-tenant NNN properties through a contribution transaction for total consideration of approximately $11.2 million, consisting of Operating Partnership units issued to the contributors and the assumption of approximately $7.0 million of existing mortgage indebtedness secured by the properties.
On April 25, 2025, the Company entered into a $1.0 million secured promissory note with Brown Family Enterprises, LLC, a related party, bearing interest at 16% per annum for the first 90 days, reverting to 9% thereafter. The note was subsequently amended twice, extending the maturity date to January 30, 2026 and incurring aggregate extension fees of $82,000. As of December 31, 2025, the outstanding principal balance of $1.0 million, together with accrued interest, remained unpaid. The original Brown Family Enterprises note, increased to $5.5 million in July 2023 and bearing interest at 9% per annum, matures October 14, 2026.
On May 29, 2025, the Company's President and CEO provided a $610,000 loan to the Company to fund closing costs in connection with two property dispositions, bearing interest at 5.75% per annum. The loan was extended to December 31, 2025 and remained unpaid as of that date. The Company is working to resolve the outstanding balance.
On June 13, 2025, the Company entered into a $1.1 million loan agreement with Valley National Bank secured by the Company's 7-Eleven store in Washington, D.C., bearing interest at a fixed rate of 6.50% per annum, with a maturity date of June 13, 2030, subject to the tenant's lease renewal.
During 2025, the Company disposed of five properties for aggregate gross proceeds of approximately $24.3 million. Net proceeds were used primarily to repay property-level mortgage indebtedness, including the full payoff of the cross-collateralized loan secured by the Washington, D.C., Tampa, Florida, and Huntsville, Alabama properties, resulting in a loss on extinguishment of debt of $926,398.
On February 12, 2026, one of our subsidiaries entered into a loan transaction for a $125,000 loan from QCCR Investments, LLC, an affiliate of Richard D. Russell, a director of the Company. All principal under the loan, together with accrued but unpaid interest at an interest rate of 12% per annum and an origination fee of 3% of the principal amount, will be due on November 12, 2026, if earlier, the date of the sale of the Company’s real estate asset located at 2510 Walmer Ave in Norfolk, Virginia. The loan is secured by 100% of the Company’s equity interest in the Company’s subsidiary that holds Walmer Ave property.
As of December 31, 2025, the Company has aggregate debt maturities of approximately $12.8 million due in 2026, including the Brown Family Enterprises loans and mortgage loans secured by properties in Sanford, Florida and Cleveland, Tennessee maturing in May 2026. The Company is actively pursuing refinancing arrangements and other capital solutions to address these near-term obligations.
We currently obtain the capital required to primarily invest in and manage a diversified portfolio of commercial net lease real estate investments and conduct our operations from the proceeds of equity offerings, debt financings, preferred minority interest obtained from third parties, issuance of Operating Partnership units and from any undistributed funds from our operations.
As of December 31, 2025 and December 31, 2024, we had accounts payable, accrued expenses and insurance payable totaling $3,771,064 and $2,023,338, respectively. Outstanding indebtedness consisted of the following as of December 31, 2025 and December 31, 2024:
|
|
|
|
|
|
|
|
|
|
|
|
|
|
|
|
|
|
|
|
|
|
|
|
|
|
|
|
Occupying Tenant |
Property Location |
Original Loan Amount |
|
|
Interest Rate at 12/31/2025 |
|
Maturity Date |
Balance at 12/31/2025 |
|
Balance at 12/31/2024 |
|
Debt Service Coverage Ratios ("DSCR") Required |
7-Eleven Corporation |
Washington, D.C. |
$ |
750,000 |
|
(f) |
6.50% |
|
6/13/2030 |
$ |
1,100,000 |
|
$ |
- |
|
1.50 |
7-Eleven Corporation, Starbucks Corporation & Auburn University |
Washington, D.C., Tampa, FL, and Huntsville, AL |
|
11,287,500 |
|
(a) |
4.17% |
|
3/6/2030 |
|
- |
|
|
10,602,711 |
|
1.25 |
General Services Administration-Navy & AYMCA |
Norfolk, VA |
|
8,260,000 |
|
|
6.15% |
|
8/30/2029 |
|
6,926,665 |
|
|
7,119,184 |
|
1.25 |
PRA Holdings, Inc. |
Norfolk, VA |
|
5,216,749 |
|
|
6.15% |
|
8/23/2029 |
|
4,291,659 |
|
|
4,410,949 |
|
1.25 |
Sherwin Williams Company |
Tampa, FL |
|
1,286,664 |
|
|
3.72% |
(b) |
8/10/2028 |
|
1,222,259 |
|
|
1,255,068 |
|
1.20 |
General Services Administration-FBI |
Manteo, NC |
|
928,728 |
|
(c) |
3.85% |
(d) |
3/31/2032 |
|
866,868 |
|
|
891,071 |
|
1.50 |
Irby Construction |
Plant City , FL |
|
928,728 |
|
(c) |
3.85% |
(d) |
3/31/2032 |
|
- |
|
|
891,071 |
|
1.50 |
La-Z-Boy Inc. |
Rockford, IL |
|
2,100,000 |
|
|
3.85% |
(d) |
3/31/2032 |
|
1,960,814 |
|
|
2,014,851 |
|
1.50 |
Best Buy Co., Inc. |
Grand Junction, CO |
|
2,552,644 |
|
(c) |
3.85% |
(d) |
3/31/2032 |
|
- |
|
|
2,449,141 |
|
1.50 |
Fresenius Medical Care Holdings, Inc. |
Chicago, IL |
|
1,727,108 |
|
(c) |
3.85% |
(d) |
3/31/2032 |
|
1,612,010 |
|
|
1,657,079 |
|
1.50 |
Starbucks Corporation |
Tampa, FL |
|
1,298,047 |
|
(c) |
3.85% |
(d) |
3/31/2032 |
|
1,211,508 |
|
|
1,245,414 |
|
1.50 |
Kohl's Corporation |
Tucson, AZ |
|
3,964,745 |
|
(c) |
3.85% |
(d) |
3/31/2032 |
|
3,700,494 |
|
|
3,803,985 |
|
1.50 |
City of San Antonio (PreK) |
San Antonio, TX |
|
6,444,000 |
|
(e) |
7.47% |
(b) |
8/10/2028 |
|
6,223,604 |
|
|
6,323,628 |
|
1.50 |
Dollar General Market |
Bakersfield, CA |
|
2,428,000 |
|
(e) |
7.47% |
(b) |
8/10/2028 |
|
2,344,958 |
|
|
2,382,646 |
|
1.50 |
Dollar General |
Big Spring, TX |
|
635,000 |
|
(e) |
7.47% |
(b) |
8/10/2028 |
|
613,282 |
|
|
623,138 |
|
1.50 |
Dollar General |
Castalia, OH |
|
556,000 |
|
(e) |
7.47% |
(b) |
8/10/2028 |
|
536,984 |
|
|
545,614 |
|
1.50 |
Dollar General |
East Wilton, ME |
|
726,000 |
|
(e) |
7.47% |
(b) |
8/10/2028 |
|
701,170 |
|
|
712,439 |
|
1.50 |
Dollar General |
Lakeside, OH |
|
567,000 |
|
(e) |
7.47% |
(b) |
8/10/2028 |
|
547,608 |
|
|
556,409 |
|
1.50 |
Dollar General |
Litchfield, ME |
|
624,000 |
|
(e) |
7.47% |
(b) |
8/10/2028 |
|
602,658 |
|
|
612,344 |
|
1.50 |
Dollar General |
Mount Gilead, OH |
|
533,000 |
|
(e) |
7.47% |
(b) |
8/10/2028 |
|
514,770 |
|
|
523,044 |
|
1.50 |
Dollar General |
Thompsontown, PA |
|
556,000 |
|
(e) |
7.47% |
(b) |
8/10/2028 |
|
536,984 |
|
|
545,614 |
|
1.50 |
Dollar Tree Stores, Inc. |
Morrow, GA |
|
647,000 |
|
(e) |
7.47% |
(b) |
8/10/2028 |
|
624,871 |
|
|
634,914 |
|
1.50 |
exp U.S. Services Inc. |
Maitland, FL |
|
2,950,000 |
|
(e) |
7.47% |
(b) |
8/10/2028 |
|
- |
|
|
2,894,895 |
|
1.50 |
General Services Administration |
Vacaville, CA |
|
1,293,000 |
|
(e) |
7.47% |
(b) |
8/10/2028 |
|
1,248,777 |
|
|
1,268,847 |
|
1.50 |
Walgreens |
Santa Maria, CA |
|
3,041,000 |
|
(e) |
7.47% |
(b) |
8/10/2028 |
|
2,936,993 |
|
|
2,984,195 |
|
1.50 |
Best Buy Co., Inc. |
Ames, IA |
|
2,495,000 |
|
|
6.29% |
(b) |
8/23/2029 |
|
2,495,000 |
|
|
2,495,000 |
|
1.50 |
Zaxby's |
Sanford, FL |
|
2,947,000 |
|
|
6.29% |
|
5/14/2026 |
|
2,482,944 |
|
n/a |
|
1.30 |
Dollar General |
Cleveland, TN |
|
1,350,000 |
|
|
3.50% |
|
5/14/2026 |
|
1,224,544 |
|
n/a |
|
1.25 |
Tractor Supply |
Kernersville, NC |
|
3,507,000 |
|
|
2.90% |
|
10/22/2031 |
|
3,184,170 |
|
n/a |
|
1.20 |
|
|
$ |
71,599,913 |
|
|
|
|
|
$ |
49,711,594 |
|
$ |
59,443,251 |
|
|
|
|
|
|
|
|
|
Less Debt Discount, net |
|
(701,489 |
) |
|
(317,978 |
) |
|
|
|
|
|
|
|
|
Less Debt Issuance Costs, net |
|
(319,329 |
) |
|
(785,358 |
) |
|
|
|
|
$ |
48,690,776 |
|
$ |
58,339,915 |
|
|
(a) Loan subject to prepayment penalty
(b) Fixed via interest rate swap
(c) One loan in the amount of $11.4 million secured by six properties and allocated to each property based on each property's appraised value.
(d) Adjustment effective April 1, 2027 equal to 5-year Treasury plus 2.5% and subject to a floor of 3.85%
(e) One loan in the amount of $21.0 million secured by 13 properties and allocated to each property based on each property's appraised value.
(f) On June 13, 2025, the Company entered into a $1,100,000 loan agreement with Valley National Bank secured by the Company's 7-Eleven store in Washington, D.C. An initial disbursement of $750,000 was made at closing; the remaining $350,000 was held back pending renewal of the tenant's lease.
Upon satisfaction of the required conditions, the remaining proceeds were disbursed on November 10, 2025, bringing the total outstanding principal to $1,100,000.
Our mortgage debt requires us to maintain certain debt service coverage ratios as noted above.
Minimum required principal payments on our outstanding debt for subsequent years ending December 31 are as follows:
|
|
|
|
|
|
|
|
|
|
|
Mortgage Loans |
|
Loan Payable - Related Party |
|
Total |
|
2026 |
$ |
5,094,067 |
|
|
7,724,452 |
|
|
12,818,519 |
|
2027 |
|
1,495,125 |
|
|
- |
|
|
1,495,125 |
|
2028 |
|
18,718,050 |
|
|
- |
|
|
18,718,050 |
|
2029 |
|
13,198,374 |
|
|
- |
|
|
13,198,374 |
|
2030 |
|
1,767,662 |
|
|
- |
|
|
1,767,662 |
|
Thereafter |
|
9,438,316 |
|
|
- |
|
|
9,438,316 |
|
|
$ |
49,711,594 |
|
$ |
7,724,452 |
|
$ |
57,436,046 |
|
On February 8, 2023, the Operating Partnership entered into new Amended and Restated Limited Liability Company Agreements for GIPVA 2510 and GIPVA 130 in which the Operating Partnership, as the sole member of GIPVA 2510 and GIPVA 130, admitted a new member, Brown Family Enterprises, LLC (the "Purchaser"), a preferred equity partner and therefore a related party, through the issuance to Purchaser of membership interests in the form of Class A Preferred Units of GIPVA 2510 and GIPVA 130. GIPVA 2510 and GIPVA 130 (the “Virginia SPEs”) hold the Company’s Norfolk, Virginia properties.
Also on February 8, 2023, both of the Virginia SPEs and the Purchaser entered into Unit Purchase Agreements in which GIPVA 2510 issued and sold to the Purchaser 180,000 Class A Preferred Units at a price of $10.00 per unit for an aggregate price of $1,800,000, and GIPVA 130 issued and sold to the Purchaser 120,000 Class A Preferred units at a price of $10.00 per unit for an aggregate price of $1,200,000. The Purchaser will be paid an annual 7% preferred return on the preferred units of the Virginia SPEs (the “SPE Preferred Units”), payable on a monthly basis, and will share in approximately 16% of the equity in each of the Virginia SPEs. The Purchaser and the respective SPEs will both have the right to redeem the SPE Preferred Units after two (2) years for cash in the amount of the Purchaser’s unreturned capital contribution and accrued but unpaid preferred return (the “Redemption Price”), provided that Purchaser will have the right to take the Redemption Price (or any portion thereof) in common units of the Operating Partnership at a conversion price equal to 85% of the average trading price of the Company’s common stock during the 30 trading days preceding redemption. The proceeds from the sale of the SPE Preferred Units were distributed to the Operating Partnership to fund the Operating Partnership’s redemption obligations from two members of the Operating Partnership who redeemed a total of 123,965 units both on January 27, 2023 at $20 per unit in the aggregate amount of $2,479,299 and to fund general corporate expenses of the Operating Partnership. We funded the redemption obligations per the terms of the contribution agreement on February 9, 2023. During the Twelve months ended December 31, 2023, we accrued approximately $506,000 relating to the potential reimbursement of federal, state and local income taxes incurred by a remaining partner in one of our partnerships pursuant to tax protection agreement.
The primary objective of our financing strategy is to maintain financial flexibility using retained cash flows, long-term debt and common and perpetual preferred stock to finance our growth. We intend to have a lower-leveraged portfolio over the long-term after we have acquired an initial substantial portfolio of diversified investments. During the period when we are acquiring our current portfolio, we will employ greater leverage on individual assets (that will also result in greater leverage of the current portfolio) in order to quickly build a diversified portfolio of assets.
Cash from Operations Activities
Net cash provided by operating activities was $929,474 and $1,022,362 during the twelve months ended December 31, 2025 and 2024, respectively, a decrease of $92,888. The modest decline reflects the net effect of five property dispositions completed throughout 2025, which reduced rental income and operating cash flows from those assets, partially offset by partial-year contributions from three NNN properties acquired in February 2025. Operating cash flows also reflect higher interest payments resulting from default interest recognized in connection with the May 2025 loan payoff, partially offset by the timing of working capital settlements. We expect cash flows from operations to remain relatively stable in the near term, reflecting our current portfolio of 25 properties under long-term net leases.
Cash from Investing Activities
Net cash provided by investing activities was $23,108,724 during the twelve months ended December 31, 2025, compared to net cash used in investing activities of $5,773,323 during the twelve months ended December 31, 2024. The $28,882,047 year-over-year improvement reflects aggregate gross proceeds of approximately $24.3 million from the disposition of five properties during 2025, compared to the $5.8 million acquisition of the Best Buy - Ames, Iowa property in August 2024 with no offsetting dispositions in that period.
Cash from Financing Activities
Net cash used in financing activities was $18,486,821 during the twelve months ended December 31, 2025, compared to net cash provided by financing activities of $2,246,453 during the twelve months ended December 31, 2024, a change of $20,733,274. The 2025 activity was driven primarily by $17,837,511 of mortgage loan repayments associated with the five property dispositions completed during the year, including the full payoff of the cross-collateralized loan secured by the Washington, D.C., Tampa, Florida, and Huntsville, Alabama properties, as well as $2,637,739 in distributions to non-controlling interest holders. These outflows were partially offset by $1,610,000 in proceeds from related-party borrowings and $1,100,000 in new mortgage proceeds from the 7-Eleven Washington, D.C. loan originated in June 2025. In 2024, financing activities were driven by $5,580,000 in proceeds from the issuance of redeemable non-controlling interests, partially offset by dividend payments and mortgage repayments.
Future Rental Payments
The following table presents future minimum rental cash payments due to the Company over the next five calendar years and thereafter as of December 31:
|
|
|
|
|
As of December 31, |
|
|
2025 |
|
2026 |
$ |
7,527,656 |
|
2027 |
|
6,898,479 |
|
2028 |
|
5,673,073 |
|
2029 |
|
4,480,889 |
|
2030 |
|
2,604,878 |
|
Thereafter |
|
19,289,918 |
|
|
$ |
46,474,893 |
|
Off-Balance Sheet Arrangements
We do not have any material off-balance sheet arrangements that have or are reasonably likely to have a current or future effect on our financial condition, changes in financial condition, revenues or expenses, results of operations, liquidity, capital expenditures or capital resources that is material to investors.
CRITICAL ACCOUNTING ESTIMATES
As a company primarily involved in owning income generating real estate assets, management considers the following accounting estimates to be critical as they involve our more significant judgments and a significant level of estimation uncertainty. These critical accounting estimates are important for understanding and evaluating our reported financial results and financial condition and are reasonably likely to have a material impact on our future results of operations and financial condition. The judgments we make in selecting the estimation methods and significant assumptions, and their inherent estimation uncertainty, affect the reported amounts of assets and liabilities, and our disclosure of contingent assets and liabilities, as of the dates of the financial statements and the reported amounts of revenue and expenses during the reporting periods. With different estimation methods or assumptions, materially different amounts could be reported in our financial statements. Additionally, other companies in our business may utilize different estimates that may impact the comparability of our results of operations and financial condition to theirs.
Impairment Assessment on Investments in Real Estate
Acquisitions of real estate are recorded at cost. The Company assigns the purchase price of real estate to tangible and intangible assets and liabilities based on fair value. Tangible assets consist of land, buildings, site improvements and tenant improvements.
Should events or a change in circumstances indicate that the carrying amount of an asset may not be recoverable and potential impairment losses may be necessary, management performs the following procedures:
•Perform a recoverability test utilizing the undiscounted future cash flows of the property over the anticipated holding period to determine if the carrying value of the asset is recoverable.
•Perform a fair value analysis if future operating cash flows (undiscounted and without interest charges) plus estimated disposition proceeds (undiscounted) are less than the current book value of the property.
•Record a provision for impairment reducing the book value to estimated fair value, to the proportion that the estimated fair value is less than the current book value.
Key inputs that we utilize in this analysis include projected rental rates, estimated holding periods, capital expenditures, and property sales capitalization rates. If a property is held for sale, it is carried at the lower of carrying cost or estimated fair value, less estimated cost to sell.
The Company did not record any impairments on its investments in real estate for the two years included in our consolidated financial statements. The Company performed, timely, the first two steps of the impairment assessment outlined above: analysis of impairment indicators and undiscounted cash flows for properties with impairment indicators.
Purchase Price Allocations
During real estate acquisitions, management makes significant assumptions in determining the fair value of assets acquired and liabilities assumed. We typically allocate the cost of real estate acquired, inclusive of transaction costs, to: (1) land, (2) building and improvements, and (3) identified intangible assets and liabilities, based in each case on their relative estimated fair values. Intangible assets and liabilities consist of above-market or below-market lease value and the value of in-place leases, as applicable. The fair value of the in-place leases is estimated as the cost to replace the leases including loss of rent, commissions and legal fees. The in-place leases are amortized over the remaining term of the leases as amortization expense. The fair value of the above- or below- market lease is estimated as the present value of the difference between the contractual amount to be paid pursuant to the in-place lease and the estimated current market lease rate expected over the remaining non-cancelable life of the lease. The capitalized above or below market lease values are amortized as a decrease or increase to rental income over the remaining term of the lease inclusive of the renewal option periods that are considered probable at acquisition.
In an acquisition of multiple properties, we must also allocate the purchase price among the properties. The allocation of the purchase price is based on our assessment of estimated fair value of the land, building and improvements, and identified intangible assets and liabilities and is often based upon local market factors. Where applicable, any assumed mortgages are recorded at their estimated fair values. The use of different assumptions in the allocation of the purchase price of the acquired properties and liabilities assumed could affect the timing of recognition of the related revenue and expenses.
Cash Projections for Going Concern Uncertainty Assessment
Estimating future cash flows requires significant assumptions regarding projected Company operations, investments and financing activities. We review operations, investment pipeline and financing activity monthly and update forecast cash needs assumptions, accordingly. Inputs include timing, amounts, required obligations, stakeholder impact, and scenario range of sensitivity. Identified variances are used to reassess assumptions and adjust cash projections where necessary. The use of different assumptions in cash projections could affect the Company's future financial position, acquisition of assets, or retirement of liabilities.
Non-GAAP Financial Measures
Our reported results are presented in accordance with U.S. generally accepted accounting principles (“GAAP”). We also disclose funds from operations ("FFO"), adjusted funds from operations ("AFFO"), core funds from operations ("Core FFO") and core adjusted funds of operations ("Core AFFO") all of which are non-GAAP financial measures. We believe these non-GAAP financial measures are useful to investors because they are widely accepted industry measures used by analysts and investors to compare the operating performance of REITs.
FFO and related measures do not represent cash generated from operating activities and are not necessarily indicative of cash available to fund cash requirements; accordingly, they should not be considered alternatives to net income or loss as a performance measure or cash flows from operations as reported on our statement of cash flows as a liquidity measure and should be considered in addition to, and not in lieu of, GAAP financial measures.
We compute FFO in accordance with the definition adopted by the Board of Governors of the National Association of Real Estate Investment Trusts ("NAREIT"). NAREIT defines FFO as GAAP net income or loss adjusted to exclude extraordinary items (as defined by GAAP), net gains from sales of depreciable real estate assets, impairment write-downs associated with depreciable real estate assets, and real estate related depreciation and amortization, including the pro rata share of such adjustments of unconsolidated subsidiaries. We then adjust FFO for non-cash revenues and expenses such as amortization of deferred financing costs, above and below market lease intangible amortization, straight line rent adjustment where the Company is both the lessor and lessee, and non-cash stock compensation to calculate Core AFFO.
FFO is used by management, investors, and analysts to facilitate meaningful comparisons of operating performance between periods and among our peers primarily because it excludes the effect of real estate depreciation and amortization and net gains on sales, which are based on historical costs and implicitly assume that the value of real estate diminishes predictably over time, rather than fluctuating based on existing market conditions. We believe that AFFO is an additional useful supplemental measure for investors to consider because it will help them to better assess our operating performance without the distortions created by other non-cash revenues or expenses. FFO and AFFO may not be comparable to similarly titled measures employed by other companies. We believe that Core FFO and Core AFFO are useful measures for management and investors because they further remove the effect of non-cash expenses and certain other expenses that are not directly related to real estate operations. We use each as measures of our performance when we formulate corporate goals.
As FFO excludes depreciation and amortization, gains and losses from property dispositions that are available for distribution to stockholders and extraordinary items, it provides a performance measure that, when compared year over year, reflects the impact to operations from trends in occupancy rates, rental rates, operating costs, general and administrative expenses and interest costs, providing a perspective not immediately apparent from net income or loss. However, FFO should not be viewed as an alternative measure of our operating performance since it does not reflect either depreciation and amortization costs or the level of capital expenditures and leasing costs necessary to maintain the operating performance of our properties which could be significant economic costs and could materially impact our results from operations. Additionally, FFO does not reflect distributions paid to redeemable non-controlling interests.
The following tables reconcile net income (net loss), which we believe is the most comparable GAAP measure, to FFO, Core FFO, AFFO and Core AFFO:
|
|
|
|
|
|
|
|
Year Ended December 31, |
|
|
2025 |
|
2024 |
|
|
|
|
|
|
Net loss |
$ |
(6,389,000 |
) |
$ |
(4,872,888 |
) |
Other expense |
|
287 |
|
|
- |
|
Loss (gain) on derivative valuation |
|
335,344 |
|
|
(372,573 |
) |
Depreciation and amortization |
|
4,995,717 |
|
|
4,765,203 |
|
Loss on held for sale asset valuation |
|
- |
|
|
77,244 |
|
Funds From Operations |
|
(1,057,652 |
) |
|
(403,014 |
) |
Amortization of debt issuance costs |
|
252,903 |
|
|
202,621 |
|
Amortization of debt discount |
|
135,747 |
|
|
- |
|
Non-cash stock compensation |
|
345,000 |
|
|
379,739 |
|
Write-off of deferred financing costs |
|
286,219 |
|
|
- |
|
Adjustments to Funds From Operations |
|
1,019,869 |
|
|
582,360 |
|
Core Funds From Operations |
$ |
(37,783 |
) |
$ |
179,346 |
|
|
|
|
|
|
Net loss |
$ |
(6,389,000 |
) |
$ |
(4,872,888 |
) |
Other expense |
|
287 |
|
|
- |
|
Loss (gain) on derivative valuation |
|
335,344 |
|
|
(372,573 |
) |
Depreciation and amortization |
|
4,995,717 |
|
|
4,765,203 |
|
Amortization of debt issuance costs |
|
252,903 |
|
|
202,621 |
|
Amortization of debt discount |
|
135,747 |
|
|
- |
|
Above and below-market lease amortization, net |
|
171,769 |
|
|
262,711 |
|
Straight line rent, net |
|
66,203 |
|
|
(27,766 |
) |
Adjustments to net loss |
|
5,957,970 |
|
|
4,830,196 |
|
Adjusted Funds From Operations |
$ |
(431,030 |
) |
$ |
(42,692 |
) |
|
|
|
|
|
Dead deal expense |
|
75,502 |
|
|
35,873 |
|
Loss on extinguishment of debt |
|
926,398 |
|
|
- |
|
Non-cash stock compensation |
|
345,000 |
|
|
379,739 |
|
Write-off of deferred financing costs |
|
286,219 |
|
|
- |
|
Adjustments to Adjusted Funds From Operations |
|
1,633,119 |
|
|
415,612 |
|
Core Adjusted Funds From Operations |
$ |
1,202,089 |
|
$ |
372,920 |
|
Jumpstart Our Business Startups Act (“JOBS Act”)
In April 2012, the Jumpstart Our Business Startups Act (“JOBS Act”) was enacted into law. The JOBS Act provides, among other things, exemptions for emerging growth companies from certain financial disclosure and governance requirements for up to five years.
In general, under the JOBS Act a company is an emerging growth company if its initial public offering (“IPO”) of common equity securities was effected after December 8, 2011 and meets certain qualification criteria. We currently qualify as an emerging growth company, but will no longer qualify after the earliest of:
•the last day of the fiscal year during which we have annual total gross revenues of $1.235 billion or more;
•the last day of the fiscal year following the fifth anniversary of the first sale of our common equity securities in an offering registered under the Securities Act, which for us is September 2026;
•the date on which we issue more than $1 billion in non-convertible debt securities during a previous three-year period; or
•the date on which we become a large accelerated filer, which generally is a company with a public float of at least $700 million (Exchange Act Rule 12b-2).
As an emerging growth company, we are eligible to not obtain an auditor attestation on our internal control over financial reporting and to provide limited executive compensation information.
In addition, Section 102(b)(1) of the JOBS Act exempts emerging growth companies from being required to comply with new or revised financial accounting standards until private companies (that is, those that have not had a Securities Act registration statement declared effective or do not have a class of securities registered under the Exchange Act) are required to comply with the new or revised financial accounting standard. The decision by companies to “opt out” of the extended transition period for complying with new or revised accounting standards is irrevocable. We did not opt out of the JOBS Act extended accounting transition period. We intend to take advantage of any of the extended transition periods provided by the Financial Accounting Standards Board ("FASB") for complying with new or revised accounting standards.
To the extent we take advantage of the reduced disclosure requirements for EGCs, investors may be less likely to invest in us or may view our shares as a riskier investment than a similarly situated company that does not take advantage of these provisions.
ITEM 7A. QUANTITATIVE AND QUALITATIVE DISCLOSURES ABOUT MARKET RISK
As a smaller reporting company, we are not required to make disclosures under this item.
ITEM 8. FINANCIAL STATEMENTS AND SUPPLEMENTARY DATA
Report of Independent Registered Public Accounting Firm
To the Shareholders and Board of Directors of
Generation Income Properties, Inc.
Opinion on the Financial Statements
We have audited the accompanying consolidated balance sheets of Generation Income Properties, Inc. and subsidiaries (the “Company”) as of December 31, 2025, and 2024, and the related consolidated statements of operations, changes in equity (deficit), redeemable preferred stock, and redeemable non-controlling interests, and cash flows for each of the two years in the period ended December 31, 2025, and the related notes (collectively referred to as the “financial statements”). In our opinion, the financial statements present fairly, in all material respects, the financial position of the Company as of December 31, 2025 and 2024,and the results of its operations and its cash flows for each of the two years in the period ended December 31, 2025, in conformity with accounting principles generally accepted in the United States of America.
Going Concern Matter
The accompanying financial statements have been prepared assuming the Company will continue as a going concern. As discussed in Note 1 to the financial statements, the Company has incurred recurring losses and does not have sufficient current and anticipated liquidity to fulfill its liabilities, which raises substantial doubt about the Company’s ability to continue as a going concern. Management’s evaluation of the events and conditions and management’s plans regarding these matters are also described in Note 1. The financials statements do not include any adjustments that might result from the outcome of this uncertainty.
Restatement of Financial Statements
As discussed in Note 1, the financial statements have been restated to correct the audit report accompanying the financial statements and correct the omission of a disclosure.
Basis for Opinion
These financial statements are the responsibility of the entity’s management. Our responsibility is to express an opinion on these financial statements based on our audits. We are a public accounting firm registered with the Public Company Accounting Oversight Board (United States) ("PCAOB") and are required to be independent with respect to the Company in accordance with the U.S. federal securities laws and the applicable rules and regulations of the Securities and Exchange Commission and the PCAOB.
We conducted our audits in accordance with the standards of the PCAOB. Those standards require that we plan and perform the audit to obtain reasonable assurance about whether the financial statements are free of material misstatement, whether due to error or fraud. The Company is not required to have, nor were we engaged to perform, an audit of its internal control over financial reporting. As part of our audits we are required to obtain an understanding of internal control over financial reporting but not for the purpose of expressing an opinion on the effectiveness of the entity’s internal control over financial reporting. Accordingly, we express no such opinion.
Our audits included performing procedures to assess the risks of material misstatement of the financial statements, whether due to error or fraud, and performing procedures that respond to those risks. Such procedures included examining, on a test basis, evidence regarding the amounts and disclosures in the financial statements. Our audits also included evaluating the accounting principles used and significant estimates made by management, as well as evaluating the overall presentation of the financial statements. We believe that our audits provide a reasonable basis for our opinion.
/s/ CohnReznick, LLP
We have served as the Company's auditor since 2024.
New York, New York
April 3, 2026
|
|
|
|
|
|
|
|
|
|
Generation Income Properties, Inc |
|
Consolidated Balance Sheets |
|
|
|
|
|
|
|
|
|
|
|
|
|
|
|
|
|
|
|
|
As of December 31, |
|
|
As of December 31, |
|
|
|
|
2025 |
|
|
2024 |
|
|
|
|
|
|
|
|
|
Assets |
|
|
|
|
|
|
|
Investments in real estate |
|
|
|
|
|
|
|
Land |
|
$ |
|
20,055,577 |
|
$ |
|
23,288,811 |
|
Building and site improvements |
|
|
|
67,133,859 |
|
|
|
67,647,250 |
|
Acquired tenant improvements |
|
|
|
2,434,465 |
|
|
|
2,384,076 |
|
Acquired lease intangible assets |
|
|
|
9,444,402 |
|
|
|
10,504,740 |
|
Less: accumulated depreciation and amortization |
|
|
|
(15,307,333 |
) |
|
|
(12,462,091 |
) |
Net real estate investments |
|
$ |
|
83,760,970 |
|
$ |
|
91,362,786 |
|
Cash and cash equivalents |
|
|
|
6,164,316 |
|
|
|
612,939 |
|
Restricted cash |
|
|
|
34,500 |
|
|
|
34,500 |
|
Deferred rent asset |
|
|
|
398,040 |
|
|
|
331,837 |
|
Prepaid expenses |
|
|
|
184,397 |
|
|
|
140,528 |
|
Accounts receivable |
|
|
|
- |
|
|
|
48,118 |
|
Escrow deposits and other assets |
|
|
|
733,326 |
|
|
|
1,233,123 |
|
Held for sale assets |
|
|
|
- |
|
|
|
6,732,001 |
|
Right-of-use asset, net |
|
|
|
5,989,132 |
|
|
|
6,067,958 |
|
Total Assets |
|
$ |
|
97,264,681 |
|
$ |
|
106,563,790 |
|
|
|
|
|
|
|
|
|
Liabilities and Equity |
|
|
|
|
|
|
|
Liabilities |
|
|
|
|
|
|
|
Accounts payable |
|
$ |
|
1,597,045 |
|
$ |
|
171,262 |
|
Accrued expenses |
|
|
|
1,165,981 |
|
|
|
1,127,896 |
|
Accrued expense - related party |
|
|
|
1,016,642 |
|
|
|
683,347 |
|
Acquired lease intangible liabilities, net |
|
|
|
1,398,038 |
|
|
|
1,036,274 |
|
Insurance payable |
|
|
|
32,538 |
|
|
|
40,835 |
|
Deferred rent liability |
|
|
|
306,921 |
|
|
|
176,017 |
|
Lease liability, net |
|
|
|
6,516,011 |
|
|
|
6,464,901 |
|
Loans payable - related party |
|
|
|
7,724,452 |
|
|
|
5,500,000 |
|
Mortgage loans, net of unamortized debt discount and debt issuance costs of $1,020,818 and $1,103,336 at December 31, 2025 and December 31, 2024, respectively |
|
|
|
48,690,776 |
|
|
|
58,340,234 |
|
Derivative liabilities |
|
|
|
435,523 |
|
|
|
169,685 |
|
Total liabilities |
|
$ |
|
68,883,927 |
|
$ |
|
73,710,451 |
|
|
|
|
|
|
|
|
|
Redeemable Non-Controlling Interests |
|
|
|
32,187,864 |
|
|
|
26,664,545 |
|
|
|
|
|
|
|
|
|
Stockholders' (Deficit) Equity |
|
|
|
|
|
|
|
Common stock, $0.01 par value, 100,000,000 shares authorized; 5,448,178 and 5,443,188 shares issued and outstanding at December 31, 2025 and December 31, 2024, respectively. |
|
|
|
54,431 |
|
|
|
54,431 |
|
Additional paid-in capital |
|
|
|
29,364,047 |
|
|
|
29,019,047 |
|
Accumulated deficit |
|
|
|
(33,618,449 |
) |
|
|
(23,277,545 |
) |
Total Generation Income Properties, Inc. Stockholders' (Deficit) Equity |
|
$ |
|
(4,199,971 |
) |
$ |
|
5,795,933 |
|
|
|
|
|
|
|
|
|
Non-Controlling Interest |
|
$ |
|
392,861 |
|
$ |
|
392,861 |
|
Total equity |
|
$ |
|
(3,807,110 |
) |
$ |
|
6,188,794 |
|
|
|
|
|
|
|
|
|
Total Liabilities and Equity |
|
$ |
|
97,264,681 |
|
$ |
|
106,563,790 |
|
The accompanying notes are an integral part of these consolidated financial statements.
61
|
|
|
|
|
|
|
|
|
|
Generation Income Properties, Inc |
|
|
Consolidated Statements of Operations |
|
|
|
|
|
|
|
|
|
|
|
|
|
|
|
|
|
|
|
Period ended December 31, |
|
|
|
2025 |
|
2024 |
|
|
Revenue |
|
|
|
|
|
|
|
Rental income |
$ |
|
9,698,991 |
|
$ |
|
9,510,791 |
|
|
Other income |
|
|
40,951 |
|
|
|
251,845 |
|
|
Total revenue |
$ |
|
9,739,942 |
|
$ |
|
9,762,636 |
|
|
|
|
|
|
|
|
|
|
Expenses |
|
|
|
|
|
|
|
General and administrative expense |
|
|
2,191,051 |
|
|
|
2,109,271 |
|
|
Building expenses |
|
|
2,529,527 |
|
|
|
2,673,624 |
|
|
Depreciation and amortization |
|
|
4,995,717 |
|
|
|
4,765,203 |
|
|
Interest expense, net |
|
|
5,771,280 |
|
|
|
4,286,546 |
|
|
Compensation costs |
|
|
1,240,282 |
|
|
|
1,060,336 |
|
|
Total expenses |
$ |
|
16,727,857 |
|
$ |
|
14,894,980 |
|
|
Operating loss |
|
|
(6,987,915 |
) |
|
|
(5,132,344 |
) |
|
Other expense |
|
|
(287 |
) |
|
|
- |
|
|
Loss on derivative valuation |
|
|
(335,344 |
) |
|
|
372,573 |
|
|
Dead deal expense |
|
|
(75,502 |
) |
|
|
(35,873 |
) |
|
Loss on held for sale asset valuation |
|
|
- |
|
|
|
(77,244 |
) |
|
Loss on extinguishment of debt |
|
|
(926,398 |
) |
|
|
- |
|
|
Gain on sale of property |
|
|
1,936,446 |
|
|
|
- |
|
|
Net loss |
|
|
(6,389,000 |
) |
|
|
(4,872,888 |
) |
|
Less: Net income attributable to non-controlling interests |
|
|
3,951,904 |
|
|
|
3,476,599 |
|
|
Net loss attributable to Generation Income Properties, Inc. |
|
|
(10,340,904 |
) |
|
|
(8,349,487 |
) |
|
Less: Preferred stock dividends |
|
|
- |
|
|
|
95,000 |
|
|
Net loss attributable to common shareholders |
$ |
|
(10,340,904 |
) |
$ |
|
(8,444,487 |
) |
|
|
|
|
|
|
|
|
|
Total Weighted Average Shares of Common Stock Outstanding – Basic & Diluted |
|
|
5,165,879 |
|
|
|
5,163,956 |
|
|
|
|
|
|
|
|
|
|
Basic & Diluted Loss Per Share Attributable to Common Stockholders |
$ |
|
(2.00 |
) |
$ |
|
(1.64 |
) |
|
The accompanying notes are an integral part of these consolidated financial statements.
|
|
|
|
|
|
|
|
|
|
|
|
|
|
|
|
|
|
|
|
|
|
|
|
|
|
|
|
|
Generation Income Properties Inc |
|
|
Consolidated Statements of Changes in Equity (Deficit), Redeemable Preferred Stock, and Redeemable Non-Controlling Interests |
|
|
|
|
|
|
|
|
|
Common Stock |
|
Additional Paid-In Capital |
|
Accumulated Deficit |
|
Stockholders' Equity |
|
Non-Controlling Interests |
|
Total Equity |
|
Redeemable Preferred Stock |
|
Redeemable Non-Controlling Interests |
|
|
|
Shares |
|
Amount |
|
|
|
|
|
|
|
|
|
|
|
|
|
|
|
|
Balance, December 31, 2023 |
|
2,620,707 |
|
$ |
26,207 |
|
$ |
18,472,049 |
|
$ |
(14,833,058 |
) |
$ |
3,665,198 |
|
$ |
406,131 |
|
$ |
4,071,329 |
|
$ |
11,637,616 |
|
$ |
18,812,423 |
|
|
Restricted stock compensation |
|
- |
|
|
- |
|
|
379,739 |
|
|
- |
|
|
379,739 |
|
|
- |
|
|
379,739 |
|
|
- |
|
|
- |
|
|
Stock issuance costs |
|
- |
|
|
- |
|
|
(282,619 |
) |
|
- |
|
|
(282,619 |
) |
|
- |
|
|
(282,619 |
) |
|
- |
|
|
- |
|
|
Cashless exercise of warrants |
|
7,884 |
|
|
79 |
|
|
(79 |
) |
|
- |
|
|
- |
|
|
- |
|
|
- |
|
|
- |
|
|
- |
|
|
Insider purchase of shares |
|
20,000 |
|
|
200 |
|
|
(200 |
) |
|
- |
|
|
- |
|
|
- |
|
|
- |
|
|
- |
|
|
- |
|
|
Conversion of preferred stock to Common stock |
|
2,794,597 |
|
|
27,945 |
|
|
11,609,671 |
|
|
- |
|
|
11,637,616 |
|
|
- |
|
|
11,637,616 |
|
|
(11,637,616 |
) |
|
- |
|
|
Issuance of Redeemable Non-Controlling Interests |
|
- |
|
|
- |
|
|
- |
|
|
- |
|
|
- |
|
|
- |
|
|
- |
|
|
- |
|
|
5,580,000 |
|
|
Distribution on Non-Controlling Interests |
|
- |
|
|
- |
|
|
- |
|
|
- |
|
|
- |
|
|
(5,688 |
) |
|
(5,688 |
) |
|
- |
|
|
(1,212,059 |
) |
|
Dividends on preferred stock |
|
- |
|
|
- |
|
|
- |
|
|
- |
|
|
- |
|
|
- |
|
|
- |
|
|
(95,000 |
) |
|
- |
|
|
Dividends paid on common stock |
|
- |
|
|
- |
|
|
(1,159,514 |
) |
|
- |
|
|
(1,159,514 |
) |
|
- |
|
|
(1,159,514 |
) |
|
- |
|
|
- |
|
|
Net (loss) income for the period |
|
- |
|
|
- |
|
|
- |
|
|
(8,444,487 |
) |
|
(8,444,487 |
) |
|
(7,582 |
) |
|
(8,452,069 |
) |
|
95,000 |
|
|
3,484,181 |
|
|
Balance, December 31, 2024 |
|
5,443,188 |
|
|
54,431 |
|
|
29,019,047 |
|
|
(23,277,545 |
) |
|
5,795,933 |
|
|
392,861 |
|
|
6,188,794 |
|
|
- |
|
|
26,664,545 |
|
|
Restricted stock compensation |
|
- |
|
|
- |
|
|
345,000 |
|
|
- |
|
|
345,000 |
|
|
- |
|
|
345,000 |
|
|
- |
|
|
- |
|
|
Cashless exercise of warrants |
|
4,990 |
|
|
- |
|
|
- |
|
|
- |
|
|
- |
|
|
- |
|
|
- |
|
|
- |
|
|
- |
|
|
Issuance of Redeemable Non-Controlling Interests |
|
- |
|
|
- |
|
|
- |
|
|
- |
|
|
- |
|
|
- |
|
|
- |
|
|
- |
|
|
4,209,154 |
|
|
Distribution on Non-Controlling Interests |
|
- |
|
|
- |
|
|
- |
|
|
- |
|
|
- |
|
|
- |
|
|
- |
|
|
- |
|
|
(2,637,739 |
) |
|
Net (loss) income for the period |
|
- |
|
|
- |
|
|
- |
|
|
(10,340,904 |
) |
|
(10,340,904 |
) |
|
- |
|
|
(10,340,904 |
) |
|
- |
|
|
3,951,904 |
|
|
Balance, December 31, 2025 |
|
5,448,178 |
|
$ |
54,431 |
|
$ |
29,364,047 |
|
$ |
(33,618,449 |
) |
$ |
(4,199,971 |
) |
$ |
392,861 |
|
$ |
(3,807,110 |
) |
$ |
- |
|
$ |
32,187,864 |
|
|
The accompanying notes are an integral part of these consolidated financial statements.
|
|
|
|
|
|
|
|
Generation Income Properties, Inc |
|
Consolidated Statements of Cash Flows |
|
|
|
|
|
|
|
|
|
|
|
Period Ended December 31, |
|
|
|
2025 |
|
2024 |
|
CASH FLOWS FROM OPERATING ACTIVITIES: |
|
|
|
|
|
Net loss |
|
$ |
(6,389,000 |
) |
$ |
(4,872,888 |
) |
Adjustments to reconcile net loss to cash provided by operating activities |
|
|
|
|
|
Depreciation of building and site improvements |
|
|
3,230,181 |
|
|
2,942,893 |
|
Amortization of acquired tenant improvements |
|
|
368,982 |
|
|
345,658 |
|
Amortization of in-place leases |
|
|
1,396,553 |
|
|
1,476,650 |
|
Amortization of above-market leases |
|
|
353,273 |
|
|
407,083 |
|
Amortization of below-market leases |
|
|
(180,773 |
) |
|
(143,641 |
) |
Amortization of above-market ground lease |
|
|
(731 |
) |
|
(731 |
) |
Amortization of debt issuance costs |
|
|
252,903 |
|
|
202,621 |
|
Amortization of debt discount |
|
|
135,747 |
|
|
- |
|
Restricted stock unit compensation |
|
|
345,000 |
|
|
379,739 |
|
Non-cash ground lease expense |
|
|
78,826 |
|
|
84,216 |
|
Non-cash loan extension fee |
|
|
62,000 |
|
|
- |
|
Dead deal expense |
|
|
75,502 |
|
|
35,873 |
|
Loss (gain) on derivative valuation |
|
|
335,344 |
|
|
(372,573 |
) |
Loss on held for sale asset valuation |
|
|
- |
|
|
77,244 |
|
Loss on extinguishment of debt |
|
|
926,398 |
|
|
- |
|
Gain on sale of property |
|
|
(1,936,446 |
) |
|
- |
|
Changes in operating assets and liabilities |
|
|
|
|
|
Accounts receivable |
|
|
20,560 |
|
|
193,048 |
|
Escrow and other assets |
|
|
367,991 |
|
|
(734,895 |
) |
Deferred rent asset |
|
|
(66,203 |
) |
|
774,354 |
|
Prepaid expenses |
|
|
(606,765 |
) |
|
(36,460 |
) |
Accounts payable |
|
|
1,425,783 |
|
|
(235,510 |
) |
Accrued expenses |
|
|
102,086 |
|
|
534,746 |
|
Accrued expenses - related party |
|
|
450,247 |
|
|
- |
|
Lease liability |
|
|
51,110 |
|
|
49,860 |
|
Deferred rent liability |
|
|
130,904 |
|
|
(84,925 |
) |
Net cash provided by operating activities |
|
|
929,474 |
|
|
1,022,362 |
|
|
|
|
|
|
|
CASH FLOWS FROM INVESTING ACTIVITIES: |
|
|
|
|
|
Purchase of land, buildings, other tangible and intangible assets |
|
|
- |
|
|
(5,773,323 |
) |
Proceeds from sale of land, buildings, other tangible and intangible assets |
|
|
23,108,724 |
|
|
- |
|
Net cash provided by (used in) investing activities |
|
|
23,108,724 |
|
|
(5,773,323 |
) |
|
|
|
|
|
|
CASH FLOWS FROM FINANCING ACTIVITIES: |
|
|
|
|
|
Proceeds from issuance of redeemable non-controlling interests |
|
|
- |
|
|
5,580,000 |
|
Proceeds of issuance on loan payable - related party |
|
|
1,610,000 |
|
|
- |
|
Repayment of other payable - related party |
|
|
- |
|
|
(1,809,840 |
) |
Mortgage loan borrowings |
|
|
1,100,000 |
|
|
2,217,350 |
|
Mortgage loan repayments |
|
|
(17,837,511 |
) |
|
(868,144 |
) |
Debt extinguishment costs |
|
|
(640,179 |
) |
|
- |
|
Equity issuance costs |
|
|
- |
|
|
(282,650 |
) |
Debt issuance costs |
|
|
(73,095 |
) |
|
(28,903 |
) |
Insurance financing borrowings |
|
|
380,315 |
|
|
400,889 |
|
Insurance financing repayments |
|
|
(388,612 |
) |
|
(395,021 |
) |
Distribution on non-controlling interests |
|
|
(2,637,739 |
) |
|
(1,217,747 |
) |
Dividends paid on preferred stock |
|
|
- |
|
|
(190,000 |
) |
Dividends paid on common stock |
|
|
- |
|
|
(1,159,481 |
) |
Net cash (used in) provided by financing activities |
|
|
(18,486,821 |
) |
|
2,246,453 |
|
|
|
|
|
|
|
Net increase (decrease) in cash and cash equivalents |
|
|
5,551,377 |
|
|
(2,504,507 |
) |
Cash and cash equivalents and restricted cash - beginning of period |
|
|
647,439 |
|
|
3,151,946 |
|
|
|
|
|
|
|
|
|
Cash and cash equivalents and restricted cash - end of period |
|
$ |
6,198,816 |
|
$ |
647,439 |
|
|
|
|
|
|
|
CASH TRANSACTIONS |
|
|
|
|
|
Interest paid |
|
$ |
5,523,332 |
|
$ |
4,002,922 |
|
NON-CASH TRANSACTIONS |
|
|
|
|
|
Assumption of loans in connection with property acquisitions |
|
$ |
7,023,895 |
|
$ |
- |
|
Issuance of Series B-2 Preferred Units in connection with property acquisitions |
|
$ |
4,209,153 |
|
$ |
- |
|
Conversion of Preferred Stock into Common Stock |
|
$ |
- |
|
$ |
11,637,616 |
|
Stock issued for cashless exercise of Investor Warrants |
|
$ |
- |
|
$ |
79 |
|
Deferred distribution on redeemable non-controlling interests |
|
$ |
- |
|
$ |
2,805,204 |
|
The accompanying notes are an integral part of these consolidated financial statements.
GENERATION INCOME PROPERTIES, INC.
NOTES TO CONSOLIDATED FINANCIAL STATEMENTS
Note 1 – Nature of Operations
Generation Income Properties, Inc. (the “Company”) was formed as a Maryland corporation in September 2015. The Company is an internally managed real estate investment company focused on acquiring and managing income-producing retail, office and industrial properties net leased to high quality tenants in major markets throughout the United States.
The Company formed Generation Income Properties L.P. (the “Operating Partnership”) in October 2015. Substantially all of the Company’s assets are held by, and operations are conducted through the Operating Partnership. The Company is the general partner of the Operating Partnership and as of December 31, 2025 owned 99.6% of the outstanding common units of the Operating Partnership. The Company formed a Maryland entity GIP REIT OP Limited LLC in 2018 that owns 0.001% of the Operating Partnership.
The Company places each property in a separate entity which may have a Redeemable Non-Controlling interest as a member.
As of December 31, 2025 and 2024, the Company, the Operating Partnership, and their controlled subsidiaries on a consolidated basis owned 25 and 27 properties, respectively.
Restatement
Subsequent to the issuance of the Company’s financial statements for the year ended December 31, 2025, management determined that the incorrect audit report was included with the Company’s Consolidated Financial Statements and identified an omission in the disclosure related to the Company’s ability to continue as a going concern.
The result of the inclusion of the incorrect audit report and the disclosure omission did not affect previously reported net loss, total equity, cash flows, or total assets and liabilities.
Management evaluated the materiality of the inclusion of the incorrect audit report and the disclosure omission in accordance with Financial Accounting Standards Board ("FASB") Accounting Standards Codification ("ASC") 250, Accounting Changes and Error Corrections, and concluded that it was material to the previously issued Consolidated Financial Statements for the year ended December 31, 2025. Accordingly, the accompanying Consolidated Financial Statements have been restated to correct the inclusion of the incorrect audit report and the disclosure omission.
Management’s Liquidity Plans
In accordance with FASB Accounting Standards Codification ("ASC") 205, Presentation of Financial Statements, management is required to assess a company's ability to continue as going concern within one year from financial statement issuance and to provide related footnote disclosures in certain circumstances. The accompanying Consolidated Financial Statements are prepared assuming the Company will continue as a going concern. This presentation contemplates the realization of assets and the satisfaction of liabilities in the normal course of business and does not include any adjustments relating to the recoverability and classification of recorded asset amounts or the amounts and classification of liabilities that might result from the outcome of the uncertainties described below.
For the twelve months ended December 31, 2025, the Company generated positive operating cash flows of $929,474 and had cash on hand of $6,198,816 as of December 31, 2025. As a result of our recurring losses, our projected cash requirement to cover operating needs, and our current liquidity, management's plans have comprised refinancing and extending terms for preferred equity and loans, optimizing portfolio assets, and potentially divesting where property performance has not met management objectives or where market conditions provide favorable opportunities. Management has concluded that substantial doubt exists with respect to the Company's ability to continue as a going concern within one year after the date these consolidated financial statements were issued.
Note 2 – Significant Accounting Policies
Basis of Presentation
The accompanying consolidated financial statements have been prepared in accordance with accounting principles generally accepted in the United States of America ("U.S. GAAP").
Consolidation
The accompanying consolidated financial statements include the accounts of Generation Income Properties, Inc. and the Operating Partnership and all of the direct and indirect wholly-owned subsidiaries of the Operating Partnership and the Company’s subsidiaries. All significant inter-company balances and transactions have been eliminated in the consolidated financial statements.
The consolidated financial statements include the accounts of all entities in which the Company has a controlling financial interest. The ownership interests of other investors in these entities are recorded as non-controlling interests or redeemable non-controlling interest. Non-controlling interests are adjusted each period for additional contributions, distributions, and the allocation of net income or loss attributable to the non-controlling interests. Investments in entities for which the Company has the ability to exercise significant influence over, but does not have financial or operating control, are accounted for using the equity method of accounting. Accordingly, only the Company’s share of the earnings (or losses) of these entities are included in consolidated net income or loss.
Use of Estimates
The preparation of financial statements in conformity with U.S. generally accepted accounting principles (“GAAP”) requires the Company’s management to make estimates and assumptions that affect the reported amounts of assets and liabilities, and disclosure of commitments and contingent assets and liabilities, at the date of the financial statements and the reported amounts of revenues and expenses during the reporting period. Actual results could differ from those estimates. It is possible that the estimates and assumptions that have been utilized in the preparation of the consolidated financial statements could change significantly if economic conditions were to weaken.
Cash
The Company considers all demand deposits, cashier’s checks and money market accounts to be cash and cash equivalents. Amounts included in restricted cash represent funds held by the Company related to tenant escrow reimbursements and immediate repair reserve. The following table provides a reconciliation of the Company’s cash and cash equivalents and restricted cash that sums to the total of those amounts at the end of the periods presented on the Company’s accompanying Consolidated Statements of Cash Flows:
|
|
|
|
|
|
|
|
|
As of December 31, |
|
|
As of December 31, |
|
|
2025 |
|
|
2024 |
|
Cash and cash equivalents |
$ |
6,164,316 |
|
|
$ |
612,939 |
|
Restricted cash |
|
34,500 |
|
|
|
34,500 |
|
Cash and cash equivalents and restricted cash |
$ |
6,198,816 |
|
|
$ |
647,439 |
|
Deferred Financing Costs
The Company amortized debt issuance costs to interest expense during the twelve months ended December 31, 2025 and 2024 of $252,903 and $202,621, respectively. The Company paid debt issuance costs for the twelve months ended December 31, 2025 and 2024 of $73,095 and $28,903, respectively.
Revenue Recognition
The Company leases real estate to its tenants under long-term net leases which the Company accounts for as operating leases. Those leases that have fixed and determinable rent increases are recognized on a straight-line basis over the lease term. In addition to straight-line rents, deferred rent liability includes prepaid rent of the following:
|
|
|
|
|
|
|
|
|
As of December 31, |
|
|
As of December 31, |
|
|
2025 |
|
|
2024 |
|
Prepaid Rent |
$ |
327,346 |
|
|
$ |
196,442 |
|
The Company reviews the collectability of charges under its tenant operating leases on a regular basis, taking into consideration changes in factors such as the tenant’s payment history, the financial condition of the tenant, business conditions in the industry in which the tenant operates and economic conditions in the area where the property is located. In the event that collectability exists with respect to any tenant changes, the Company would recognize an adjustment to rental income. The Company’s review of collectability of charges under its operating leases includes any accrued rental revenues related to the straight-line rents. There were no allowances for tenant receivables recorded during the twelve months ended December 31, 2025 and 2024.
The Company’s leases provide for reimbursement from tenants for common area maintenance (“CAM”), insurance, real estate taxes and other operating expenses. A portion of our operating cost reimbursement revenue is estimated each period and is recognized as rental income in the period the recoverable costs are incurred and accrued.
The Company often recognizes above- and below-market lease intangibles in connection with acquisitions of real estate. The capitalized above- and below-market lease intangibles are amortized over the remaining term of the related leases, as an adjustment to rental revenue.
Stock-Based Compensation
The Company records all equity-based incentive grants to employees and non-employee members of the Company’s Board of Directors in compensation costs in the Company’s Consolidated Statements of Operations based on their fair values determined on the date of grant. Stock-based compensation expense, reduced for estimated forfeitures, is recognized on a straight-line basis over the requisite service period of the award, which is generally the vesting term of the outstanding equity awards.
Investments in Real Estate – Operating Properties
Acquisitions of real estate are recorded at cost. The Company assigns the purchase price of real estate to tangible and intangible assets and liabilities based on fair value. Tangible assets consist of land, buildings, site improvements and tenant improvements. Intangible assets and liabilities consist of the value of in-place leases and above or below market leases assumed with the acquisition. At the time of acquisition, the Company assesses whether the purchase of the real estate falls within the definition of a business under FASB ASC 805, Business Combinations, and to date has concluded that all transactions are asset acquisitions. Therefore, each acquisition has been recorded at the purchase price whereas assets and liabilities, inclusive of closing costs, are allocated to land, building, site improvements, tenant improvements and intangible assets and liabilities based upon their relative fair values at the date of acquisition.
The fair value of the in-place leases are estimated as the cost to replace the leases including loss of rent, commissions and legal fees. The in-place leases are amortized over the remaining term of the leases as amortization expense. The fair value of the above- or below- market lease is estimated as the present value of the difference between the contractual amount to be paid pursuant to the in-place lease and the estimated current market lease rate expected over the remaining non-cancelable life of the lease. The capitalized above or below market lease values are amortized as a decrease or increase to rental income over the remaining term of the lease inclusive of the renewal option periods that are considered probable at acquisition.
Real Estate Held for Sale
The Company evaluates its real estate portfolio periodically for alignment with its investment strategy and capital allocation objectives. Real estate assets are classified as held for sale when management commits to a plan to sell a property, the property is available for immediate sale in its present condition, and it is probable that the disposition will be completed within one year. Assets classified as held for sale are reported at the lower of carrying value or estimated fair value, less costs to sell, and depreciation and amortization is no longer recognized. The Company evaluates held-for-sale classifications quarterly to ensure the criteria continue to be met.
If a property previously classified as held for sale is reclassified as held and used, it is recorded at the lower of (i) its fair value at the date of reclassification or (ii) its carrying value before classification as held for sale, adjusted for depreciation and amortization that would have been recognized had the asset remained classified as held and used.
As of December 31, 2025, the Company had no properties classified as held for sale. During 2025, certain properties were classified as held for sale and subsequently sold prior to year end. Accordingly, no properties remained classified as held for sale at December 31, 2025. The financial effects of these dispositions are reflected in the consolidated financial statements for the year ended December 31, 2025.
As of December 31, 2024, one property was classified as held for sale. That property was sold on May 29, 2025 and therefore was no longer classified as held for sale as of December 31, 2025.
Depreciation Expense
Real estate and related assets are stated net of accumulated depreciation. Renovations, replacements and other expenditures that improve or extend the life of assets are capitalized and depreciated over their estimated useful lives. Expenditures for ordinary maintenance and repairs are charged to expense as incurred. Depreciation is computed using the straight-line method over the estimated useful life of the buildings, which are generally between 15 and 50 years, and site improvements, which are generally between 5 to 10 years. Tenant improvements are amortized over the lease terms of the tenants, which is generally between 2 and 10 years, with four tenant improvements amortized over 27 years.
Lease Liabilities
The Company has a certain property within its portfolio that is on land subject to a ground lease with a third party, which is classified as an operating lease. Accordingly, the Company owns only a long-term leasehold in this property. The building and improvements constructed on the leased land are capitalized as investment in real estate in the accompanying Consolidated Balance Sheets and are depreciated over the shorter of the useful life of the improvements or the lease term.
Under FASB ASC 842, Leases, the Company recognizes a Lease liability on its Consolidated Balance Sheets for its ground lease and corresponding right-of-use asset related to this same ground lease. A key input in estimating the Lease liability and resulting Right of use asset is establishing the discount rate in the lease, which since the rate implicit in the contract is not readily determinable, requires additional inputs for the longer-term ground lease, including mortgage market-based interest rates that correspond with the remaining term of the lease, the Company's credit spread, and the payment terms present in the lease. This discount rate is applied to the remaining unpaid minimum rental payments for the lease to measure the Lease liability.
Impairments on real estate investments and acquired lease intangibles
The Company reviews real estate investments and related acquired lease intangibles, for possible impairment by applying FASB ASC 360, Property, Plant and Equipment, when certain events or changes in circumstances indicate that the carrying amount of the asset may not be recoverable through operations plus estimated disposition proceeds. Events or changes in circumstances that may become impairment indicators are, but not limited to, significant changes in real estate market conditions, estimated residual values, and an expectation to sell assets before the end of the previously estimated life.
There were no impairments recorded during the twelve months ended December 31, 2025 and 2024.
The valuation of impaired assets is determined using valuation techniques including discounted cash flow analysis, analysis of recent comparable sales transactions, and purchase offers received from third parties, which are Level 3 inputs. The Company may consider a single valuation technique or multiple valuation techniques, as appropriate, when estimating the fair value of its real estate. Estimating future cash flows is highly subjective and estimates can differ materially from actual results.
Income Taxes
The Company elected to be taxed as a REIT under Section 856 through 860 of the Internal Revenue Code (the “Code”) commencing with our taxable year ending December 31, 2021. To continue to qualify as a REIT, the Company must meet certain organizational and operational requirements, including a requirement to distribute at least 90% of its taxable income to its stockholders. As a REIT, the Company generally will not be subject to federal corporate income tax on that portion of its taxable income that is currently distributed to stockholders. Accordingly, the only provision for federal income taxes in the accompanying consolidated financial statements relates to the Company's consolidated taxable REIT subsidiary of which no taxable income was generated during the years ended December 31, 2025 and 2024.
The Company also recognizes liabilities for unrecognized tax benefits which are recognized if the weight of available evidence indicates that it is not more-likely-than-not that the positions will be sustained on examination, including resolution of the related processes, if any. As of each balance sheet date, unrecognized benefits are reassessed and adjusted if the Company’s judgment changes as a result of new information. No liability for unrecognized tax benefits was recorded as of December 31, 2025 and 2024. At December 31, 2025, the Company's tax returns for the years subsequent to 2021 remain subject to examination by the major tax jurisdictions under the statute of limitations.
Earnings per Share
In accordance with FASB ASC 260, basic earnings/loss per share (“EPS”) is computed by dividing net loss attributable to the Company that is available to common stockholders by the weighted average number of common shares outstanding during the period, excluding the effects of restricted stock-based compensation awards. Diluted EPS gives effect to all dilutive potential of shares of common stock outstanding during the period including stock warrants, using the treasury stock method (by using the average stock price for the period to determine the number of shares assumed to be purchased from the exercise of warrants), and convertible debt, using the if-converted method. Diluted EPS excludes all potentially dilutive securities such as warrants, options, restricted stock, and restricted stock units if their effect is anti-dilutive. As of December 31, 2025 and 2024, the total number of common stock equivalents was 769,460 and 891,012, respectively, and composed of stock warrants and unvested restricted shares. The Company incurred a net loss for the years ended December 31, 2025 and 2024, respectively and therefore, basic and diluted earnings per share for those periods are the same because all potential common equivalent shares would be antidilutive.
Segment Reporting
In accordance with ASU 2023-07, which we adopted in our fiscal year 2024, the Company is required to disclose certain financial reporting in relation to operating segments, even if it has a single operating and reportable segment. The Company engages in a single business operating segment: leasing our property to our tenants. The chief operating decision maker reviews economic data at the real estate portfolio level and allocates resources on the basis of reviewing financial results for the consolidated entity and uses consolidated net loss as the primary measure of profit (loss) for the single reportable segment.
The Company is a real estate investment trust focused on acquiring, managing and divesting of income-producing retail, office, and industrial properties leased to high quality tenants under net operating leases. All of the properties are subject to net or similar leases, where the tenant bears all or substantially all of the costs, including cost increases, for real estate taxes, utilities, insurance and ordinary repairs. All of the properties are located in the United States of America and operate within a comparable regulatory environment.
The Chief Operating Decision Maker (“CODM”) is the Company’s Chief Executive Officer. The CODM reviews the business on a consolidated basis to assess performance and make operating decisions. The Company has only one operating segment because of its organizational and management structure, as well as the information used by the CODM to make decisions about resource allocation and assess performance, which is the consolidated financial statements.
The CODM uses consolidated net loss and net loss attributable to common shareholders, as reported on the consolidated statements of operations, as a primary measure when determining where to make investments in accordance with the Company’s investment strategies. The CODM manages the business using consolidated expense categories as reported on the consolidated statements of operations, including analysis comparing such expense categories to their forecasted amounts for the single operating segment when making decisions about the allocation of operating and capital resources. Details of the Company's assets provided to the CODM are consistent with those reported on the consolidated balance sheets with particular emphasis on the Company’s available liquidity, including its cash and cash equivalents, restricted cash, and liabilities.
Derivative Financial Instruments
Derivatives are recorded at fair value on the balance sheet as assets or liabilities. The valuation of derivative instruments requires us to make estimates and judgments that affect the fair value of the instruments. Fair values of our derivatives are estimated by pricing models that consider the forward yield curves and discount rates. Such amounts and the recognition of such amounts are subject to estimates that may change in the future. See Note 11 for additional information.
Fair Value Measurements
Fair value is a market-based measurement, not an entity-specific measurement. Therefore, a fair value measurement is determined based on the assumptions that market participants would use in pricing the asset or liability. As a basis for considering market participant assumptions in fair value measurements, the Company uses a fair value hierarchy that distinguishes between market participant assumptions based on market data obtained from independent sources (observable inputs that are classified within Levels 1 and 2 of the hierarchy) and the Company's own assumptions about market participant assumptions (unobservable inputs classified within Level 3 of the hierarchy). The three levels of inputs used to measure fair value are as follows:
•Level 1 - Quoted prices (unadjusted) in active markets for identical assets or liabilities that the Company has the ability to access.
•Level 2 - Inputs other than quoted prices included in Level 1 that are observable for the asset or liability, either directly or indirectly.
•Level 3 - Unobservable inputs for the asset or liability, which are typically based on the Company's own assumptions, as there is little, if any, related market activity. The Company also re-measures nonfinancial assets and nonfinancial liabilities, initially measured at fair value in a business combination or other new basis event, at fair value in subsequent periods if a re-measurement event occurs. See Derivative Financial Instruments in Note 11 for additional information on the Company's fair value measurements.
Note 3 – Investments in Real Estate
Acquisitions:
On February 6, 2025, the Company, through its Operating Partnership, acquired interests in three single-tenant net-leased retail properties through a contribution transaction. The acquired properties are located in Cleveland, Tennessee; Kernersville, North Carolina; and Sanford, Florida and are leased to Dollar General, Tractor Supply Company, and Zaxby’s, respectively. The total consideration for the transaction was approximately $11.2 million and consisted of a combination of Operating Partnership units issued to the contributors and the assumption of existing mortgage indebtedness secured by the properties.
The acquired properties are 100% leased under long-term net leases with contractual rent escalations and renewal options. The Company accounted for the transaction as an asset acquisition and allocated the purchase price to the acquired tangible and intangible assets and liabilities based on their relative fair values at the acquisition date.
|
|
|
|
|
|
|
|
|
|
|
|
|
|
|
|
|
Zaxby's |
|
|
Dollar General |
|
|
Tractor Supply |
|
|
Total |
|
Land |
$ |
1,484,739 |
|
|
$ |
233,589 |
|
|
$ |
1,820,313 |
|
|
$ |
3,538,641 |
|
Building and site improvements |
|
2,501,065 |
|
|
|
1,598,838 |
|
|
|
2,562,420 |
|
|
|
6,662,323 |
|
Tenant improvements |
|
105,680 |
|
|
|
69,517 |
|
|
|
135,064 |
|
|
|
310,261 |
|
Acquired lease intangible assets |
|
372,043 |
|
|
|
174,660 |
|
|
|
531,883 |
|
|
|
1,078,586 |
|
Total real estate investments |
$ |
4,463,527 |
|
|
$ |
2,076,604 |
|
|
$ |
5,049,680 |
|
|
$ |
11,589,811 |
|
Less: Acquired lease intangible liabilities |
|
(175,974 |
) |
|
|
(17,024 |
) |
|
|
(350,271 |
) |
|
|
(543,269 |
) |
Total real estate investments, net |
$ |
4,287,553 |
|
|
$ |
2,059,580 |
|
|
$ |
4,699,409 |
|
|
$ |
11,046,542 |
|
On August 29, 2024, the Company acquired a 30,465 square foot retail property in Ames, Iowa for $5.6 million occupied by Best Buy with a remaining lease of approximately 6 years at an annual base rent of $405,470. Future minimum rent reflected in the table below, accordingly.
|
|
|
|
|
|
|
|
|
|
|
Best Buy |
|
Land |
|
|
|
$ |
2,032,016 |
|
Building and site improvements |
|
|
|
|
2,811,317 |
|
Acquired tenant improvements |
|
|
|
|
308,715 |
|
Acquired lease intangibles assets |
|
|
|
|
574,710 |
|
Total real estate investments |
|
|
|
$ |
5,726,758 |
|
Dispositions
During the year ended December 31, 2025, the Company disposed of five properties for aggregate gross proceeds of
approximately $24.3 million. Net proceeds from these dispositions were used primarily to repay property-level mortgage indebtedness and for general corporate purposes. The Company recognized a gain on sale of real estate of approximately $1.94 million related to these transactions.
The following table summarizes the Company’s real estate dispositions during 2025:
|
|
|
|
|
|
|
Property / Tenant |
Location |
Disposition Date |
|
Sales Price |
|
Starbucks |
Tampa, Florida |
May 29, 2025 |
|
$ |
3,450,000 |
|
Former Pratt & Whitney Automation |
Huntsville, Alabama |
May 29, 2025 |
|
$ |
7,200,000 |
|
Former Irby Construction |
Plant City, Florida |
October 30, 2025 |
|
$ |
1,950,000 |
|
Best Buy |
Grand Junction, Colorado |
December 5, 2025 |
|
$ |
4,972,704 |
|
exp U.S. Services |
Maitland, Florida |
December 15, 2025 |
|
$ |
6,702,000 |
|
Note 4 – Acquired Lease Intangible Assets, net
Intangible assets, net is comprised of the following:
|
|
|
|
|
|
|
|
|
As of December 31, |
|
|
As of December 31, |
|
|
2025 |
|
|
2024 |
|
Acquired lease intangible assets |
$ |
9,444,402 |
|
|
$ |
10,504,740 |
|
Accumulated amortization |
|
(4,228,094 |
) |
|
|
(3,821,035 |
) |
Acquired lease intangible assets, net |
$ |
5,216,308 |
|
|
$ |
6,683,705 |
|
The acquired lease intangible assets balance as of December 31, 2025 consists of $8,518,021 in-place leases and $926,381 above-market leases. The acquired lease intangible assets balance as of December 31, 2024 consists of $8,847,484 in-place leases and $1,657,256 above-market leases.
The amortization for in-place assets for the twelve months ended December 31, 2025 and 2024 was $1,396,553 and $1,476,650, respectively, and is included in Depreciation and amortization on the accompanying Consolidated Statements of Operations. The amortization for above-market leases for the twelve months ended December 31, 2025 and 2024 was $353,273 and $407,083, respectively, and is included as an adjustment to Rental income on the accompanying Consolidated Statements of Operations.
The future amortization for intangible assets is listed below:
|
|
|
|
|
As of December 31, |
|
|
2025 |
|
2026 |
$ |
1,294,686 |
|
2027 |
|
1,095,466 |
|
2028 |
|
850,310 |
|
2029 |
|
588,481 |
|
2030 |
|
197,939 |
|
Thereafter |
|
1,189,426 |
|
|
$ |
5,216,308 |
|
Note 5 – Acquired Lease Intangible Liabilities, net
Acquired lease intangible liabilities are comprised of the following:
|
|
|
|
|
|
|
|
|
As of December 31, |
|
|
As of December 31, |
|
|
2025 |
|
|
2024 |
|
Acquired lessor lease intangible liabilities |
$ |
2,011,964 |
|
|
$ |
1,468,695 |
|
Accumulated accretion to rental income |
|
(656,347 |
) |
|
|
(475,573 |
) |
Acquired lessor lease intangible liabilities, net |
$ |
1,355,617 |
|
|
$ |
993,122 |
|
|
|
|
|
|
|
Acquired lessee lease intangible liabilities |
$ |
45,207 |
|
|
$ |
45,207 |
|
Accumulated amortization to offset building expenses |
|
(2,786 |
) |
|
|
(2,057 |
) |
Acquired lessee lease intangible liabilities, net |
$ |
42,421 |
|
|
$ |
43,150 |
|
The amortization for acquired lessor lease intangible liabilities for the twelve months ended December 31, 2025 and 2024 was $180,772 and $143,641, respectively. The future amortization for acquired lessor lease intangible liabilities is listed below:
|
|
|
|
|
As of December 31, |
|
|
2025 |
|
2026 |
$ |
167,728 |
|
2027 |
|
158,548 |
|
2028 |
|
158,105 |
|
2029 |
|
105,688 |
|
2030 |
|
46,608 |
|
Thereafter |
|
718,940 |
|
|
$ |
1,355,617 |
|
The amortization for acquired lessee lease intangible liabilities for the twelve months ended December 31, 2025 and 2024 was $731 and 731, respectively, and is included in Depreciation and amortization on the accompanying Consolidated Statements of Operations. The future amortization for acquired lessee lease intangible liabilities is listed below:
|
|
|
|
|
As of December 31, |
|
|
2025 |
|
2026 |
$ |
731 |
|
2027 |
|
731 |
|
2028 |
|
731 |
|
2029 |
|
731 |
|
2030 |
|
731 |
|
Thereafter |
|
38,766 |
|
|
$ |
42,421 |
|
Note 6 – Non-Controlling Interests
Redeemable Non-Controlling Interests (Temporary Equity)
Operating Unit Holders
LMB Owenton I LLC
As part of the Company’s acquisition of one property on January 14, 2022 for approximately $2,264,000 in Tampa, FL, the Operating Partnership entered into a contribution agreement with LMB Owenton I LLC that resulted in the issuance of 110,957 GIP LP Units at $10.00 per share for a total value of $1,109,570. After 24 months, the contribution agreement allows for the investor to require the Operating Partnership to redeem, all or a portion of its units for either (i) the Redemption Amount (within the meaning of the Partnership Agreement), or (ii) until forty nine (49) months from date of closing, cash in an agreed-upon Value (within the meaning of the Partnership Agreement) of $10.00 per share. As such, the Company has determined this equity should be classified as temporary equity at redemption value.
On February 7, 2023, the Operating Partnership entered into a Unit Issuance Agreement and Amendment to Contribution and Subscription Agreement with LMB Owenton I LLC in which the Operating Partnership and LMB Owenton I LLC agreed to delay the Contributor's right to require the redemption of the Contributor's GIP LP Units and to issue an additional 44,228 GIP LP Units, resulting in Contributor owning an aggregate of 155,185 GIP LP Units at a reduced redemption price of $7.15 per unit.
On July 24, 2024, pursuant to the Fifth Amendment to the Amended and Restated Limited Partnership Agreement, the 155,185 GIP LP Units held by LMB Owenton I LLC were exchanged for 155,185 Series B-1 Redeemable Preferred Units of the Operating Partnership.The Series B-1 Preferred Units carry a quarterly distribution of $0.117 per unit and, beginning on July 24, 2026, entitle the holder to require the Operating Partnership to redeem all or a portion of such units for either (i) a cash amount of $7.15 per unit plus accrued and unpaid distributions, or (ii) an equivalent number of REIT shares on a 1:1 basis plus accrued and unpaid distributions. The Company has determined this equity should continue to be classified as temporary equity at redemption value of $1,109,570 as of December 31, 2025.
Norfolk, VA Partnership
As part of the Company’s acquisition of two properties for approximately $19,134,400 on September 30, 2019 in Norfolk, Virginia, the "Norfolk, Virginia properties", the Operating Partnership entered into contribution agreements with two entities (Greenwal, L.C. and Riverside Crossing, L.C.) that resulted in the issuance of 349,913 common units in the Operating Partnership at $20.00 per share for a total value of $6,998,251. Greenwal, L.C and Riverside Crossing, L.C. have since been dissolved and the common units were then directly owned by the former members of the two entities. Beginning on the first anniversary of the closing, the contribution agreements allowed for the two investors to require the Operating Partnership to redeem all or a portion of its units for either (i) the Redemption Amount (within the meaning of the Operating Partnership’s Partnership Agreement), or (ii) until forty-nine (49) months from date of closing, cash in an agreed-upon Value (within the meaning of the Operating Partnership’s Partnership Agreement) of $20.00 per share, as set forth on the Notice of Redemption. As such, the Company has determined their equity should be classified as a temporary equity at redemption value. On March 21, 2022, the Company received notice from an Operating Partnership common unit holder to redeem 10,166 units at $20.00 per unit for a total of $203,326 and paid the unit holder on June 24, 2022. On April 25, 2022, the Company received notice from another Operating Partnership common unit holder to redeem 10,166 units at $20 per unit for a total of $203,326 and paid the unit holder on July 25, 2022. On July 20, 2022, the Company received a notice of redemption from an Operating Partnership common unit holder exercising his right to redeem 25,000 units at $20 per unit and such notice further stated the unit holder’s intent to redeem his remaining 180,615 units in the Operating Partnership before October 31, 2023. On August 9, 2022, the Company and Operating Partnership entered a Redemption Agreement with the unit holder providing for the revocation of his July 2022 redemption notice and providing that the his common units in the Operating Partnership would be redeemed by the Operating Partnership as follows: (i) on or before September 15, 2022, 16,250 of the units would be redeemed for an aggregate of $325,000 in cash (which is $20 per unit, as provided in the applicable Contribution Agreements) and 60,000 of the units would be redeemed in exchange for the issuance of 200,000 shares of the Company’s common stock, and (ii) the remaining 129,365 units would be redeemed for $20 per unit in cash in one tranche of 16,250 units on March 15, 2023 and five tranches of 22,623 units each on September 15, 2023, March 15, 2024, June 15, 2024, September 15, 2024, and December 15, 2024. As such, the Company recorded in other payable - related party in the amount of $2,912,300 upon execution of the Redemption Agreement entered into August 9, 2022 and continue to pay unit distributions on current units outstanding. In accordance with
the Redemption Agreement the Company has made payments of $2,912,300 through December 31, 2024, reducing the balance of the redemption payable to $0. Additionally, on September 12, 2022, the Company issued 200,000 shares of common stock at $6.00 per share in accordance with the Redemption Agreement.
On January 27, 2023, the remaining two partners from this original transaction redeemed a total of 123,965 units at $20 per unit in the aggregate amount of $2,479,299 and the Company funded the redemption obligations per the terms of the contribution agreement on February 9, 2023 using proceeds from new preferred equity agreements with Brown Family Enterprises, LLC. During the year ended December 31, 2023, the Company accrued approximately $506,000 relating to the potential reimbursement of federal, state and local income taxes incurred by a remaining partner in one of our partnerships pursuant to tax protection agreement and is included in Accrued Expense - Related Party on the face of the balance sheet and the balance remained unchanged as of December 31, 2025.
JCWC Funding, LLC
On June 27, 2024, the Operating Partnership and an accredited investor entered into a Unit Purchase Agreement pursuant to which the Operating Partnership issued and sold to the investor 500,000 Series A Preferred Units at a price of $5.00 per unit for an aggregate purchase price of two million five hundred thousand dollars ($2,500,000) in cash. Under the terms of the Series A Preferred Units, the investor will be paid cumulative cash distributions in the amount of $0.325 per Series A Preferred Unit per year, payable monthly in arrears, on or about the 15th day of each month. Each of the investor and the Operating Partnership will have the right to cause the Operating Partnership to redeem the Series A Preferred Units after two (2) years for cash in an amount equal to $5.15 per Series A Preferred Unit plus any accrued but unpaid Series A Preferred Return, provided that the Operating Partnership may (with the prior written consent of the investor) cause the redemption price to be satisfied by the issuance of a number of shares of common stock of the Company equal to the number of Series A Preferred Units being redeemed multiplied by 1.03 plus any accrued but unpaid Series A Preferred Return. If the Operating Partnership fails to declare and pay the Series A Preferred Return for a period of three consecutive months, the investor may exercise the foregoing redemption right within the 30-day period following such failure.
Lloyd M. Bernstein
On February 6, 2025, the Operating Partnership entered into a Contribution and Subscription Agreement with LMB Lewiston, LLC, LMB Ft. Kent, LLC, and LMB Auburn Hills I, LLC (collectively, the "Contributed Entities") and their members. Pursuant to the agreement, the members of the Contributed Entities contributed 100% of their membership interests to the Operating Partnership in exchange for 698,465 newly issued Series B-2 Preferred Units at a price of $6.00 per unit, valued in aggregate at approximately $4.2 million. The Contributed Entities collectively own three single-tenant net lease retail properties leased to Zaxby's (Sanford, FL), Dollar General (Cleveland, TN), and Tractor Supply Co. (Kernersville, NC), with a combined gross asset value of $11.2 million. In connection with the contribution, the Operating Partnership assumed outstanding debt totaling approximately $7.0 million secured by the properties. The Preferred Units issued in the transaction carry a cumulative annual distribution of $0.33 per unit, payable monthly in arrears. Beginning on the second anniversary of closing, the holders may elect to redeem their units for a "Redemption Amount" as defined in the Amended and Restated Agreement of Limited Partnership.
Preferred Equity Partners
Brown Family Trust and Brown Family Enterprises, LLC
On February 8, 2023, the Operating Partnership entered into new Amended and Restated Limited Liability Company Agreements for the Norfolk, Virginia properties, GIPVA 2510 Walmer Ave, LLC ("GIPVA 2510") and GIPVA 130 Corporate Blvd, LLC ("GIPVA 130"), in which the Operating Partnership, as the sole member of GIPVA 2510 and GIPVA 130, admitted a new preferred member, Brown Family Enterprises, LLC, through the issuance of preferred membership interests in the form of Class A Preferred Units of GIPVA 2510 and GIPVA 130. GIPVA 2510 and GIPVA 130 (the “Virginia SPEs”) hold the Company’s Norfolk, Virginia properties. In addition, both of the Virginia SPEs and Brown Family Enterprises, LLC entered into Unit Purchase Agreements in which GIPVA 2510 issued and sold 180,000 Class A Preferred Units at a price of $10.00 per unit for an aggregate price of $1,800,000, and GIPVA 130 issued and sold 120,000 Class A Preferred Units at a price of $10.00 per unit for an aggregate price of $1,200,000. The Operating Partnership is the general manager of the subsidiary while Brown Family Enterprises, LLC is a preferred equity member. Pursuant to the agreement, the Company is required to pay the preferred equity member a 7% IRR paid on a monthly basis and will share in 16% of the equity in each of the Virginia SPEs upon a capital transaction resulting in distributable proceeds. Brown Family Enterprises, LLC has the right to redeem the preferred equity at redemption value. On July 25, 2024, we entered into First Amendments to the Second Amended and Restated
Limited Liability Company Agreements, dated as of February 8, 2023, for each of these entities revising the redemption date from February 8, 2025 to February 8, 2027. Because of the redemption right, the non-controlling interest is presented as temporary equity at an aggregated redemption value of $3,000,000 as of December 31, 2025.
LC2-NNN Pref, LLC
In connection with the acquisition of the Modiv Portfolio, the Operating Partnership and LC2 entered into an Amended and Restated Limited Liability Company Agreement for GIP SPE (the “GIP SPE Operating Agreement”) pursuant to which LC2 made a $12.0 million initial capital contribution to GIP SPE, together with a commitment to make an additional $2.1 million contribution upon the satisfactory completion of the acquisition of a tenant-in-common interest held by a third party in the Company’s Rockford, Illinois property (the “LC2 Investment”). The Company completed the acquisition of such tenant-in-common interest on September 7, 2023, for a purchase price of $1.3 million and LC2 made the additional $2.1 million capital contribution on September 11, 2023. LC2 made the LC2 Investment in exchange for a preferred equity interest in GIP SPE (the “Preferred Interest”). The Preferred Interest has a cumulative accruing distribution preference of 15.5% per year, compounded monthly, a portion of which in the amount of 5% per annum (compounded monthly) is deemed to be the “current preferred return,” and the remainder of which in the amount of 10.5% per annum (compounded monthly) is deemed to be the “accrued preferred return.” The GIP SPE operating agreement provides that operating distributions by GIP SPE will be made first to LC2 to satisfy any accrued but unpaid current preferred return, with the balance being paid to the Operating Partnership, unless the “annualized debt yield” of GIP SPE is less than 10%, in which case the balance will be paid to LC2. For this purpose, “annualized debt yield” is calculated as the sum of senior debt and LC2 Investment divided by the trailing three-month annualized adjusted net operating income (as defined in the GIP SPE Operating Agreement) of GIP SPE. The GIP SPE Operating Agreement also provides that distributions from capital transactions will be paid first to LC2 to satisfy any accrued but unpaid preferred return, then to LC2 until the “Make-Whole Amount” (defined as the amount equal to 1.3 times the LC2 Investment) is reduced to zero, and then to the Operating Partnership.
The Preferred Interest is required to be redeemed in full by the Company on or before August 10, 2025 (the "Mandatory Redemption Date") for a redemption amount equal to the greater of (i) the amount of the LC2 Investment plus the accrued preferred return, and (ii) the Make-Whole Amount. Upon a failure to timely redeem the Preferred Interest, the preferred return will accrue at an increased rate of 18% per annum, compounded monthly. The Company has the right to extend the Mandatory Redemption Date for two consecutive 12-month extension periods, provided that (i) LC2 is paid an extension fee of 0.01% of the outstanding amount of the LC2 Investment for each such extension, (ii) the preferred return is increased from 15.5% to 18% of which the accrued preferred return is increased from 10.5% to 13%, (iii) the trailing 6-month annualized adjusted net operating income (as defined in the GIP SPE Operating Agreement) is in excess of $5.0 million, (iv) GIP SPE and its subsidiaries’ senior debt is extended through the end of the extension period, and there are no defaults under the GIP SPE Operating Agreement.
On August 7, 2025, the Company exercised its first 12-month extension option under the GIP SPE Operating Agreement, extending the Mandatory Redemption Date from August 10, 2025 to August 10, 2026. In connection with the extension, the Company paid LC2 an extension fee of $141,000 (equal to 100 basis points of the outstanding LC2 Investment), increased the "Preferred Equity Return" under the GIP SPE Operating Agreement from 15.5% to 18% per annum, and increased the "Accrued Preferred Return" under the agreement from 10.5% to 13% per annum, while the "Current Preferred Return" under the agreement remained at 5% per annum. The Company also confirmed that the trailing nine-month annualized adjusted net operating income exceeded $5.0 million, the senior loans had been extended through the end of the extension period, and there were no material breaches or defaults under the GIP SPE Operating Agreement.
Under the GIP SPE Operating Agreement, GIP SPE is also required to pay to Loci Capital, an affiliate of LC2, an equity fee of 1.5% of the LC2 Investment, with 1% having been paid upon the execution and delivery of the GIP SPE Operating Agreement and the 0.5% payable upon redemption of the LC2 Investment.
Due to the redemption right, the Preferred Interest is presented as temporary equity at redemption value of $14,100,000 plus accrued but unpaid preferred interest of $4,189,142 as of December 31, 2025.
Non-Controlling Interest (Permanent Equity)
GIP LP (Former GIP Fund 1 Members)
As part of the Company’s acquisition of one property on November 30, 2020 for $1,847,700 in Tampa, FL, the Operating Partnership entered into a contribution agreement with GIP Fund 1, LLC that resulted in the issuance of 24,309 GIP LP Units in the Operating Partnership at $20.00 per share for a total value of $486,180. At the time of the acquisition, the Company’s President owned 11% of GIP Fund 1. GIP Fund 1 has since been dissolved and the GIP Units are now directly owned by the former members of GIP Fund 1. After 12 months, the contribution agreement allows for the former members of GIP Fund 1 to require the Operating Partnership to redeem, all or a portion of its GIP LP Units for common stock of the Company. As such, the Company has determined their equity should be classified as a non-controlling interest.
Following these transactions as of December 31, 2025, the Company owned 99.6% of the common units in the Operating Partnership and outside investors owned 0.4%. The following table reflects the Company's redeemable non-controlling interests and non-controlling interest during the twelve months ended December 31, 2025 and 2024:
|
|
|
|
|
|
|
|
|
|
|
|
|
|
|
|
|
|
|
|
|
|
|
|
|
|
Brown Family Trust and Brown Family Enterprises, LLC |
|
LMB Owenton I LLC |
|
GIP LP (Former Greenwal, L.C. and Riverside Crossing, L.C. Members) |
|
JCWC Funding, LLC |
|
Lloyd M. Bernstein |
|
LC2-NNN Pref, LLC |
|
Total Redeemable Non-Controlling Interests |
|
Non-Controlling Interests - Former GIP Fund 1 Members |
|
Balance, December 31, 2023 |
$ |
3,000,000 |
|
$ |
1,109,570 |
|
$ |
- |
|
$ |
- |
|
$ |
- |
|
$ |
14,702,853 |
|
$ |
18,812,423 |
|
$ |
406,131 |
|
Issuance of Redeemable Non-Controlling Interests |
|
- |
|
|
- |
|
|
- |
|
|
5,580,000 |
|
|
- |
|
|
- |
|
|
5,580,000 |
|
|
- |
|
Distribution on Non-Controlling Interests |
|
(210,000 |
) |
|
(72,627 |
) |
|
(23,823 |
) |
|
(125,905 |
) |
|
- |
|
|
(779,703 |
) |
|
(1,212,059 |
) |
|
(5,688 |
) |
Net income (loss) for the period |
|
210,000 |
|
|
72,627 |
|
|
23,823 |
|
|
125,905 |
|
|
- |
|
|
3,051,825 |
|
|
3,484,181 |
|
|
(7,582 |
) |
Balance, December 31, 2024 |
|
3,000,000 |
|
|
1,109,570 |
|
|
- |
|
|
5,580,000 |
|
|
- |
|
|
16,974,975 |
|
|
26,664,545 |
|
|
392,861 |
|
Issuance of Redeemable Non-Controlling Interests |
|
- |
|
|
- |
|
|
- |
|
|
- |
|
|
4,209,154 |
|
|
- |
|
|
4,209,154 |
|
|
- |
|
Distribution on Non-Controlling Interests |
|
(210,000 |
) |
|
(72,627 |
) |
|
- |
|
|
(362,700 |
) |
|
(206,804 |
) |
|
(1,785,608 |
) |
|
(2,637,739 |
) |
|
- |
|
Net income (loss) for the period |
|
210,000 |
|
|
72,627 |
|
|
- |
|
|
362,700 |
|
|
206,804 |
|
|
3,099,773 |
|
|
3,951,904 |
|
|
- |
|
Balance, December 31, 2025 |
$ |
3,000,000 |
|
$ |
1,109,570 |
|
$ |
- |
|
$ |
5,580,000 |
|
$ |
4,209,154 |
|
$ |
18,289,140 |
|
$ |
32,187,864 |
|
$ |
392,861 |
|
Note 7 – Equity
Authorized Equity
The Company is authorized to issue up to 100,000,000 shares of common stock and 10,000,000 shares of preferred stock of which 2,400,000 were designated as Series A Preferred Stock. Holders of the Company’s common stock are entitled to receive dividends when authorized by the Company’s Board of Directors.
In January 2024, the Company redeemed all 2,400,000 shares of its Series A Preferred Stock from its preferred shareholders, Modiv and their affiliates, and exchanged them for 2,794,597 shares of common stock.
Issuance of Equity Securities for Cash
On November 13, 2020, the Company raised $1,000,000 by issuing 50,000 Units with each Unit being comprised of one share of its Common Stock, and one warrant to purchase one share of its Common Stock. Each Unit was sold for a price of $20.00 per Unit. The shares of the Company’s Common Stock and warrants included in the Units, were offered together, but the securities included in the Units are issued separately. The warrants are exercisable at a price of $20.00 per share of Common Stock, subject to adjustment in certain circumstances, and will expire seven years from the date of issuance.
In January 2024, the Company declared and paid final preferred stock dividends of $95,000 to holders of its Series A Preferred Stock shares. In January 2024, the Company also paid another $95,000 dividend on the Series A Preferred Stock declared in December 2023 and accrued as of December 31, 2023. On June 27, 2024, the Operating Partnership and an accredited investor entered into a Unit Purchase Agreement (the “June 2024 Unit Purchase Agreement”) pursuant to which the Operating Partnership issued and sold to the investor 500,000 Series A Preferred Units at a price of $5.00 per unit for an aggregate
purchase price of $2,500,000 in cash. Under the terms of the Series A Preferred Units, the investor will be paid cumulative cash distributions in the amount of $0.325 per Series A Preferred Unit per year, payable monthly in arrears, on or about the 15th day of each month. Each of the investor and the Operating Partnership will have the right to cause the Operating Partnership to redeem the Series A Preferred Units after two (2) years for cash in an amount equal to $5.15 per Series A Preferred Unit plus any accrued but unpaid Series A Preferred Return, provided that the Operating Partnership may (with the prior written consent of the investor) cause the redemption price to be satisfied by the issuance of a number of shares of common stock of the Company equal to the number of Series A Preferred Units being redeemed multiplied by 1.03 plus any accrued but unpaid Series A Preferred Return. If the Operating Partnership fails to declare and pay the Series A Preferred Return for a period of three consecutive months, the investor may exercise the foregoing redemption right within the 30-day period following such failure.
On July 24, 2024, the Operating Partnership of Generation Income Properties, Inc. (the “Company”), entered into a Fifth Amendment to the Amended and Restated Limited Partnership Agreement of the Operating Partnership (the “LPA Amendment”), pursuant to which the Company, as the general partner of the Operating Partnership, issued partnership interests to LMB Owenton I LLC (“Contributor”) in the form of Series B-1 Preferred Units (the “Series B-1 Preferred Units”).
Also on July 24, 2024, the Operating Partnership and the Contributor entered into a Contribution and Exchange Agreement (the “Contribution Agreement”) pursuant to which the Contributor contributed 155,185 Common Units in exchange for 155,185 Series B-1 Preferred Units. If and when determined by the Company, as general partner of the Operating Partnership, in its sole discretion, holders of the Series B-1 Preferred Units will be paid cash distributions in the amount of $0.117 per Series B-1 Preferred Unit per quarter, subject to prior payment of any preferred return on senior preferred units of the Operating Partnership. The Contributor will have the right to cause the Operating Partnership to redeem the Series B-1 Preferred Units after two (2) years for either (i) cash in an amount equal to $7.15 per Series B-1 Preferred Unit or (ii) a number of shares of common stock of the Company equal to the number of Series B-1 Preferred Units being redeemed multiplied by 1.00, plus, in each case, an amount equal to all dividends accrued and unpaid thereon
Warrants
Private Placement Warrants
On April 25, 2019, the Company raised $1,000,000 by issuing 50,000 Units with each Unit being comprised of one share of its Common Stock and one warrant to purchase one share of its common stock. Each Unit was sold for a price of $20.00 per Unit. The shares of the Company’s common stock and warrants included in the Units, were offered together, but the securities included in the Units are issued separately. The warrants are exercisable at a price of $20.00 per share of common stock, subject to adjustment in certain circumstances, and will expire seven years from the date of issuance.
On November 13, 2020, the Company raised $1,000,000 by issuing 50,000 Units with each Unit being comprised of one share of its Common Stock and one warrant to purchase one share of its common stock. Each Unit was sold for a price of $20.00 per Unit. The shares of the Company’s common stock and warrants included in the Units, were offered together, but the securities included in the Units are issued separately. The warrants are exercisable at a price of $20.00 per share of common stock, subject to adjustment in certain circumstances, and will expire seven years from the date of issuance.
On September 8, 2021, the Company issued and sold, in an underwritten public offering (the “Public Offering”), 1,500,000 Units, with each unit consisting of one share of common stock, and one warrant to purchase one share of common stock (the “Investor Warrants”). On September 30, 2021, the Company issued and sold an additional 165,000 Investor Warrants as part of the underwriter’s Over-Allotment Option. The Investor Warrants issued in the offering entitle the holder to purchase one share of common stock at a price equal to $10.00 for a period of five years.
Investor Warrants
The Investor Warrants may be exercised on a cashless basis if there is no effective registration statement available for the resale of the shares of common stock underlying such warrants. In addition, after 120 days after the Investor Warrants are issued, any Investor Warrant may be exercised on a cashless basis for 10% of the shares of Common Stock underlying the Investor Warrant if the volume-weighted average trading price of the Company’s shares of Common Stock on Nasdaq is below the then-effective exercise price of the Investor Warrant for 10 consecutive trading days.
Representative's Warrants
In addition, the Company issued to Maxim Group LLC (or its designee) warrants to purchase an aggregate of 149,850 shares of Common Stock, which is equal to an aggregate of 9% of the number of shares of Common Stock sold in the Public Offering (the “Representative’s Warrants”). The Representative’s Warrants have an exercise price equal to $12.50, may be exercised on a cashless basis and will be exercisable six months following the closing date and until September 2, 2026.
The Company has 769,460 and 819,360 warrants outstanding at December 31, 2025 and 2024, respectively, which will expire five to seven years from the date of issuance. See Note 12 Subsequent Events for Investor Warrants exercised after December 31, 2025.
|
|
|
|
|
As of December 31, |
|
Issue Date |
2025 |
|
April 25, 2019 at an exercise price of $20.00 |
|
50,000 |
|
November 13, 2020 at an exercise price of $20.00 |
|
50,000 |
|
September 8, 2021 at an exercise price of $10.00 |
|
354,610 |
|
September 8, 2021 at an exercise price of $12.50 |
|
135,000 |
|
September 30, 2021 at an exercise price of $10.00 |
|
165,000 |
|
September 30, 2021 at an exercise price of $12.50 |
|
14,850 |
|
|
|
769,460 |
|
The following is a summary of warrants outstanding as of December 31, 2025 and 2024:
|
|
|
|
|
|
|
|
|
|
|
|
|
Warrants |
|
|
Weighted Average Price |
|
|
Weighted Average Remaining Life |
|
As of December 31, 2024 |
|
819,360 |
|
|
$ |
11.61 |
|
|
|
2.5 |
|
Exercised |
|
(49,900 |
) |
|
|
10.00 |
|
|
|
|
As of December 31, 2025 |
|
769,460 |
|
|
$ |
9.97 |
|
|
|
2.8 |
|
|
|
|
|
|
|
|
|
|
Warrants exercisable |
|
769,460 |
|
|
$ |
9.97 |
|
|
|
2.8 |
|
|
|
|
|
|
|
|
|
|
|
Warrants |
|
|
Weighted Average Price |
|
|
Weighted Average Remaining Life |
|
As of December 31, 2023 |
|
898,200 |
|
|
$ |
11.53 |
|
|
|
2.7 |
|
Exercised |
|
(78,840 |
) |
|
|
10.00 |
|
|
|
|
As of December 31, 2024 |
|
819,360 |
|
|
$ |
11.61 |
|
|
|
2.5 |
|
|
|
|
|
|
|
|
|
|
Warrants exercisable |
|
819,360 |
|
|
$ |
11.61 |
|
|
|
2.5 |
|
The intrinsic value of the warrants as of both December 31, 2025 and 2024 was $0 and $0, respectively.
Stock Compensation
Generation Income Properties, Inc. 2020 Omnibus Incentive Plan
In connection with the Public Offering, the Company board has adopted, and stockholders have approved, the Generation Income Properties, Inc. 2020 Omnibus Incentive Plan (the “Omnibus Incentive Plan”), which became effective upon the completion of the Public Offering. The Omnibus Incentive Plan reserves 2.0 million shares of Common Stock upon the award of grant stock options, stock appreciation rights, performance shares, performance units, shares of common stock, restricted stock, restricted stock units, cash incentive awards, dividend equivalent units, or any other type of award permitted under the Omnibus Incentive Plan. As of December 31, 2025 and 2024, 220,162 and 198,202 shares, respectively, had been granted under the Omnibus Incentive Plan.
Restricted Common Shares issued to the Board and Employees
In March 2024, the board approved grants of restricted stock units to directors effective June 15, 2024, allowing an elective deferral of up to three years. All board members elected to defer restricted stock and dividend equivalents for the full three year period.
The following is a summary of restricted shares issued for the years ended December 31:
|
|
|
|
|
|
|
|
|
2025 |
|
|
2024 |
|
Number of Shares Outstanding at beginning of period |
|
61,322 |
|
|
|
91,516 |
|
Restricted Shares Issued |
|
126,000 |
|
|
|
39,362 |
|
Restricted Shares Vested |
|
- |
|
|
|
(69,556 |
) |
Number of Shares Outstanding at end of period |
|
187,322 |
|
|
|
61,322 |
|
The Company recorded stock based compensation expense of $345,000 and $379,738 during the year December 31, 2025 and 2024, respectively.
Cash Distributions
The following is a summary of distributions to common shareholders and operating partnership unit holders for the twelve months ended December 31, 2025 and 2024:
|
|
|
|
|
|
Authorized Date |
Record Date |
|
Per Share/Unit |
|
June 3, 2024 |
June 15, 2024 |
|
$ |
0.039 |
|
May 3, 2024 |
May 15, 2024 |
|
$ |
0.039 |
|
April 4, 2024 |
April 15, 2024 |
|
$ |
0.039 |
|
January 3, 2024 |
March 15, 2024 |
|
$ |
0.039 |
|
January 3, 2024 |
February 14, 2024 |
|
$ |
0.039 |
|
January 3, 2024 |
January 15, 2024 |
|
$ |
0.039 |
|
Preferred Stock
On August 10, 2023, the Company and the Operating Partnership entered into a purchase agreement with Modiv and certain of its indirect subsidiaries, pursuant to which the Operating Partnership purchased from such indirect subsidiaries of Modiv, the Modiv Portfolio. The purchase price paid for the Modiv Portfolio was $42 million, consisting of $30 million in cash and $12 million in shares of Series A Preferred Stock. Accordingly, the Company issued 2,400,000 shares of Series A Preferred Stock to Modiv OP at the closing of the acquisition of the Modiv Portfolio.
Series A Preferred Stock
As part of the consideration for the acquisition of the Modiv Portfolio, the Company paid $12.0 million in shares of its Series A Preferred Stock. On August 10, 2023, the Company filed Articles Supplementary for the Series A Preferred Stock (the “Articles Supplementary”) with the State Department of Assessments and Taxation of the State of Maryland designating the rights, preferences and privileges of the Series A Preferred Stock, which provides as follows.
Purchase Agreement.
In addition to customary terms relating to the purchase and sale of a portfolio of commercial properties, the material terms of the purchase agreement include (i) an agreement by Modiv to distribute the shares of common stock of the Company issuable upon the potential redemption by the Company of the Series A Preferred Stock to Modiv’s shareholders and/or the holders of units of Modiv OP (“Modiv OP Unit Holders”), subject to Modiv receiving the approval of its lenders to make such distribution and subject to the redemption conditions described below, (ii) an agreement by Modiv that it will promptly distribute or sell shares of the Company’s common stock owned by it following such a redemption if Modiv’s ownership of common stock (together with any other persons or entities whose beneficial ownership of shares of the Company’s common stock would be aggregated with Modiv’s for purposes of Section 13(d) of the Exchange Act of 1934, as amended) exceeds 19.9% of the aggregate number of outstanding shares of the Company’s common stock, and (iii) an agreement by the Company to prepare
and file with the SEC a registration statement to register the distribution by Modiv to its shareholders and to Modiv OP Unit Holders and/or the resale of the shares of the Company’s common stock issuable upon redemption of the Series A Preferred Stock. The Company filed such registration statement on September 29, 2023. In addition, the Company granted a waiver to Modiv from the ownership limitation set forth in the Company’s charter with respect to Modiv’s ownership of the Series A Preferred Stock and the common stock, if any, issuable upon redemption of the Series A Preferred Stock.
Dividends.
As set forth in the Articles Supplementary, the Series A Preferred Stock ranked, with respect to dividend rights and rights upon the Company’s voluntary or involuntary liquidation, dissolution or winding up, senior to all classes or series of the Company’s common stock. Holders of Series A Preferred Stock, when, as and if authorized by the Company’s board of directors and declared by the Company out of funds legally available for the payment of dividends, were entitled to cumulative cash dividends at the rate of 9.5% per annum of the $5.00 liquidation preference per share, equivalent to a fixed annual amount of $0.475 per share, which would have increased to a rate of 12.0% of the $5.00 liquidation preference per share per annum, equivalent to a fixed annual amount of $0.60 per share, beginning on September 15, 2024. Dividends were payable monthly in arrears on or about the 15th day of each month, beginning on September 15, 2023.
Redemption.
Up until March 15, 2024, the Series A Preferred Stock would have been redeemable at the Company’s option for either (i) cash, in whole or in part, at a price per share equal to the $5.00 liquidation preference, plus an amount equal to all dividends accrued and unpaid (whether or not authorized or declared), if any, until the redemption date on each share of Series A Preferred Stock to be redeemed (the “Cash Redemption Price”) or (ii) subject to the Company’s satisfaction of certain conditions, a number of shares of common stock (the “Underlying Shares”), in whole only and not in part, equal to the Cash Redemption Price, divided by the share price of the common stock as measured by the product of (a) the 60-day volume weighted average price (“VWAP”) from the date immediately preceding the date the Company provides notice of its intent to redeem the Series A Preferred Stock and (b) 110%. The maximum number of shares of the Company’s common stock that it will be required to issue in order to redeem the shares of Series A Preferred Stock in full shall not exceed 3,000,000 shares of common stock (the “Ceiling”) and the minimum number of shares of common stock that the Company shall be required to issue in order to redeem the shares of Series A Preferred Stock in full shall be no less than 2,200,000 shares (the “Floor”); provided that the Ceiling would not apply if (i) the Company failed to pay as of the date of the redemption, all dividends accrued (whether or not authorized or declared) on the Series A Preferred Stock, to, but not including, the date of the redemption or (ii) at any time after August 10, 2023, and before redemption of the Series A Preferred Stock, the Company failed to pay a monthly dividend on the common stock or reduces, or announced its intent to reduce, the monthly dividend paid on shares of common stock to a rate lower than $0.0396 per share per month. Each of the Floor and the Ceiling was subject to proportionate adjustments for any share splits (including those effected pursuant to a distribution of the Company’s common stock), subdivisions, reclassifications or combinations with respect to the Company’s common stock as described in the Articles Supplementary.
In addition, the Company’s right to redeem the Series A Preferred Stock for the Underlying Shares was conditioned upon the Company obtaining the approval of its stockholders for the issuance of such Underlying Shares as required by the rules of the Nasdaq Stock Market; such Underlying Shares being listed on Nasdaq; the SEC having declared effective, a registration statement registering the distribution of such Underlying Shares by Modiv to its stockholders and/or the resale of such Underlying Shares by Modiv; and Modiv having received the approval of its lenders to distribute such Underlying Shares to its stockholders.
After March 15, 2024, the Company would only have been able to redeem the Series A Preferred Stock for the Cash Redemption Price, with Modiv consent, in its sole and absolute discretion, to a redemption of the Series A Preferred Stock for shares of common stock, on terms acceptable to Modiv.
In the event of a Change of Control (as defined in the Articles Supplementary) of the Company, the Company would have redeemed the Series A Preferred Stock, at the option of Modiv, for either (a) cash, in an amount equal to the Cash Redemption Price, (b) a number of shares of common stock equal to the Cash Redemption Price divided by the price per share of the common stock as measured by the VWAP of the common stock for the 60 trading days immediately preceding the date of the announcement of such Change of Control (the “Change of Control Share Redemption Consideration”) or (c) the kind and amount of consideration which Modiv would have owned or been entitled to receive had it held a number of shares of Common
Stock equal to the Change of Control Share Redemption Consideration immediately prior to the effective time of the Change of Control.
Registration Rights Agreement.
Additionally, the Company and Modiv entered into a Registration Rights Agreement, dated August 10, 2023 (the “RRA”), with respect to the Series A Preferred Stock. The RRA provided that Modiv would have the right to cause the Company to file a registration statement with the SEC registering the resale of shares of Series A Preferred Stock held by Modiv or its assigns on a delayed or continuous basis if such shares were not redeemed by the Company on or before March 15, 2024 The RRA also provided that, commencing March 16, 2024 until March 16, 2025, if requested by Modiv, the Company would use its commercially reasonable efforts to cause the Series A Preferred Stock to be listed on each securities exchange on which the Common Stock were then listed or, if the Common Stock were not then listed, on a national securities exchange selected by Modiv, provided that the Series A Preferred Stock met the listing requirements of any such securities exchange.
During the the year ended December 31, 2025 and 2024, the Company paid and accrued $0.0396 per share per month preferred stock dividends of $0 and $95,000, respectively.
In January 2024, all outstanding Series A Preferred Stock shares were redeemed for common shares.
Note 8 – Leases
Lessor Accounting
All of the Company's leases of real estate are classified as operating leases. The Company's Rental income is comprised of both fixed and variable income. Fixed and in-substance fixed lease income includes stated amounts per the lease contract, which are primarily related to base rent. The Company’s leases also provide for reimbursement from tenants for common area maintenance (“CAM”), insurance, real estate taxes and other operating expenses (“Recoverable Costs”). A portion of our operating cost reimbursement revenue is estimated each period and is recognized as rental income in the period the recoverable costs are incurred and accrued. Income for these amounts is recognized on a straight-line basis. Variable lease income includes the tenants' contractual obligations to reimburse the Company for their portion of Recoverable Costs incurred. The following table provides a disaggregation of lease income recognized as either fixed or variable lease income:
|
|
|
|
|
|
|
|
|
2025 |
|
|
2024 |
|
Rental income |
|
|
|
|
|
Fixed and in-substance fixed lease income |
|
8,769,808 |
|
|
|
8,086,951 |
|
Variable lease income |
|
1,035,480 |
|
|
|
1,715,047 |
|
Other related lease income, net: |
|
|
|
|
|
Amortization of above- and below-market leases, net |
|
(172,500 |
) |
|
|
(263,442 |
) |
Straight line rent, net |
|
66,203 |
|
|
|
(27,765 |
) |
Total Rental income |
|
9,698,991 |
|
|
|
9,510,791 |
|
For the twelve months ended December 31, 2025 and 2024, we had five tenants and five tenants, respectively, that each account for more than 10% of our annual rental revenue as indicated below:
|
|
|
|
|
2025 |
|
2024 |
General Services Administration - Norfolk, VA, Manteo, NC & Vacaville, CA |
16% |
|
12% |
Dollar General - multiple locations |
13% |
|
12% |
Pre-K - San Antonio, TX |
11% |
|
11% |
Kohl's - Tucson, AZ |
10% |
|
10% |
PRA Holdings, Inc. - Norfolk, VA |
11% |
|
<10% |
exp U.S. Services - Maitland, FL |
N/A |
|
10% |
Future Minimum Rents
The following table presents future minimum rental cash payments due to the Company over the next five calendar years and thereafter as of December 31:
|
|
|
|
|
As of December 31, |
|
|
2025 |
|
2026 |
$ |
7,527,656 |
|
2027 |
|
6,898,479 |
|
2028 |
|
5,673,073 |
|
2029 |
|
4,480,889 |
|
2030 |
|
2,604,878 |
|
Thereafter |
|
19,289,918 |
|
|
$ |
46,474,893 |
|
Lessee Accounting
The Company acquired one property on March 9, 2022 that is subject to a non-cancelable, long-term ground lease where a third party owns the underlying land and has leased the land to the Company. Accordingly, the Company owns only a long-term leasehold in this property. This ground lease expires in 2084 including those options the Company deems probable of exercising. The ground lease expense is recognized on a straight-line basis over the term of the lease, including management's estimate of expected option renewal periods. Operating lease expense was $375,047 for the twelve months ended for both December 31, 2025 and 2024, respectively. There are no variable lease expenses required to be paid by the Company as lessee per the lease terms. Cash paid for amounts included in the measurement of the Lease liability, net was $245,111 and $244,077 for the twelve months ended December 31, 2025 and 2024, respectively.
The following table summarizes the undiscounted future cash flows for subsequent years ending December 31 attributable to the lease liability as December 31, 2025 and provides a reconciliation to the lease liability included in the accompanying Consolidated Balance Sheets as of December 31, 2025.
|
|
|
|
|
As of December 31, |
|
|
2025 |
|
2026 |
|
245,111 |
|
2027 |
|
245,111 |
|
2028 |
|
245,111 |
|
2029 |
|
257,839 |
|
2030 |
|
258,996 |
|
Thereafter |
|
21,058,698 |
|
Total undiscounted liability |
$ |
22,310,866 |
|
Present value discount |
|
(15,794,855 |
) |
Lease liability |
$ |
6,516,011 |
|
Discount rate |
|
4.58 |
% |
Term Remaining |
58 years |
|
Note 9 – Debt
The Company had the following mortgage loans outstanding as of December 31, 2025 and December 31, 2024, respectively:
|
|
|
|
|
|
|
|
|
|
|
|
|
|
|
|
Occupying Tenant |
Property Location |
Original Loan Amount |
|
|
Interest Rate at 12/31/2025 |
|
Maturity Date |
Balance at 12/31/2025 |
|
Balance at 12/31/2024 |
|
Debt Service Coverage Ratios ("DSCR") Required |
7-Eleven Corporation |
Washington, D.C. |
$ |
750,000 |
|
(f) |
6.50% |
|
6/13/2030 |
$ |
1,100,000 |
|
$ |
- |
|
1.50 |
7-Eleven Corporation, Starbucks Corporation & Auburn University |
Washington, D.C., Tampa, FL, and Huntsville, AL |
|
11,287,500 |
|
(a) |
4.17% |
|
3/6/2030 |
|
- |
|
|
10,602,711 |
|
1.25 |
General Services Administration-Navy & AYMCA |
Norfolk, VA |
|
8,260,000 |
|
|
6.15% |
|
8/30/2029 |
|
6,926,665 |
|
|
7,119,184 |
|
1.25 |
PRA Holdings, Inc. |
Norfolk, VA |
|
5,216,749 |
|
|
6.15% |
|
8/23/2029 |
|
4,291,659 |
|
|
4,410,949 |
|
1.25 |
Sherwin Williams Company |
Tampa, FL |
|
1,286,664 |
|
|
3.72% |
(b) |
8/10/2028 |
|
1,222,259 |
|
|
1,255,068 |
|
1.20 |
General Services Administration-FBI |
Manteo, NC |
|
928,728 |
|
(c) |
3.85% |
(d) |
3/31/2032 |
|
866,868 |
|
|
891,071 |
|
1.50 |
Irby Construction |
Plant City , FL |
|
928,728 |
|
(c) |
3.85% |
(d) |
3/31/2032 |
|
- |
|
|
891,071 |
|
1.50 |
La-Z-Boy Inc. |
Rockford, IL |
|
2,100,000 |
|
|
3.85% |
(d) |
3/31/2032 |
|
1,960,814 |
|
|
2,014,851 |
|
1.50 |
Best Buy Co., Inc. |
Grand Junction, CO |
|
2,552,644 |
|
(c) |
3.85% |
(d) |
3/31/2032 |
|
- |
|
|
2,449,141 |
|
1.50 |
Fresenius Medical Care Holdings, Inc. |
Chicago, IL |
|
1,727,108 |
|
(c) |
3.85% |
(d) |
3/31/2032 |
|
1,612,010 |
|
|
1,657,079 |
|
1.50 |
Starbucks Corporation |
Tampa, FL |
|
1,298,047 |
|
(c) |
3.85% |
(d) |
3/31/2032 |
|
1,211,508 |
|
|
1,245,414 |
|
1.50 |
Kohl's Corporation |
Tucson, AZ |
|
3,964,745 |
|
(c) |
3.85% |
(d) |
3/31/2032 |
|
3,700,494 |
|
|
3,803,985 |
|
1.50 |
City of San Antonio (PreK) |
San Antonio, TX |
|
6,444,000 |
|
(e) |
7.47% |
(b) |
8/10/2028 |
|
6,223,604 |
|
|
6,323,628 |
|
1.50 |
Dollar General Market |
Bakersfield, CA |
|
2,428,000 |
|
(e) |
7.47% |
(b) |
8/10/2028 |
|
2,344,958 |
|
|
2,382,646 |
|
1.50 |
Dollar General |
Big Spring, TX |
|
635,000 |
|
(e) |
7.47% |
(b) |
8/10/2028 |
|
613,282 |
|
|
623,138 |
|
1.50 |
Dollar General |
Castalia, OH |
|
556,000 |
|
(e) |
7.47% |
(b) |
8/10/2028 |
|
536,984 |
|
|
545,614 |
|
1.50 |
Dollar General |
East Wilton, ME |
|
726,000 |
|
(e) |
7.47% |
(b) |
8/10/2028 |
|
701,170 |
|
|
712,439 |
|
1.50 |
Dollar General |
Lakeside, OH |
|
567,000 |
|
(e) |
7.47% |
(b) |
8/10/2028 |
|
547,608 |
|
|
556,409 |
|
1.50 |
Dollar General |
Litchfield, ME |
|
624,000 |
|
(e) |
7.47% |
(b) |
8/10/2028 |
|
602,658 |
|
|
612,344 |
|
1.50 |
Dollar General |
Mount Gilead, OH |
|
533,000 |
|
(e) |
7.47% |
(b) |
8/10/2028 |
|
514,770 |
|
|
523,044 |
|
1.50 |
Dollar General |
Thompsontown, PA |
|
556,000 |
|
(e) |
7.47% |
(b) |
8/10/2028 |
|
536,984 |
|
|
545,614 |
|
1.50 |
Dollar Tree Stores, Inc. |
Morrow, GA |
|
647,000 |
|
(e) |
7.47% |
(b) |
8/10/2028 |
|
624,871 |
|
|
634,914 |
|
1.50 |
exp U.S. Services Inc. |
Maitland, FL |
|
2,950,000 |
|
(e) |
7.47% |
(b) |
8/10/2028 |
|
- |
|
|
2,894,895 |
|
1.50 |
General Services Administration |
Vacaville, CA |
|
1,293,000 |
|
(e) |
7.47% |
(b) |
8/10/2028 |
|
1,248,777 |
|
|
1,268,847 |
|
1.50 |
Walgreens |
Santa Maria, CA |
|
3,041,000 |
|
(e) |
7.47% |
(b) |
8/10/2028 |
|
2,936,993 |
|
|
2,984,195 |
|
1.50 |
Best Buy Co., Inc. |
Ames, IA |
|
2,495,000 |
|
|
6.29% |
(b) |
8/23/2029 |
|
2,495,000 |
|
|
2,495,000 |
|
1.50 |
Zaxby's |
Sanford, FL |
|
2,947,000 |
|
|
6.29% |
|
5/14/2026 |
|
2,482,944 |
|
n/a |
|
1.30 |
Dollar General |
Cleveland, TN |
|
1,350,000 |
|
|
3.50% |
|
5/14/2026 |
|
1,224,544 |
|
n/a |
|
1.25 |
Tractor Supply |
Kernersville, NC |
|
3,507,000 |
|
|
2.90% |
|
10/22/2031 |
|
3,184,170 |
|
n/a |
|
1.20 |
|
|
$ |
71,599,913 |
|
|
|
|
|
$ |
49,711,594 |
|
$ |
59,443,251 |
|
|
|
|
|
|
|
|
|
Less Debt Discount, net |
|
(701,489 |
) |
|
(317,978 |
) |
|
|
|
|
|
|
|
|
Less Debt Issuance Costs, net |
|
(319,329 |
) |
|
(785,358 |
) |
|
|
|
|
$ |
48,690,776 |
|
$ |
58,339,915 |
|
|
(a) Loan subject to prepayment penalty
(b) Fixed via interest rate swap
(c) One loan in the amount of $11.4 million secured by six properties and allocated to each property based on each property's appraised value.
(d) Adjustment effective April 1, 2027 equal to 5-year Treasury plus 2.5% and subject to a floor of 3.85%
(e) One loan in the amount of $21.0 million secured by 13 properties and allocated to each property based on each property's appraised value.
(f) On June 13, 2025, the Company entered into a $1,100,000 loan agreement with Valley National Bank secured by the Company's 7-Eleven store in Washington, D.C. An initial disbursement of $750,000 was made at closing; the remaining $350,000 was held back pending renewal of the tenant's lease. Upon satisfaction of the required conditions, the remaining proceeds were disbursed on November 10, 2025, bringing the total outstanding principal to $1,100,000.
The Company amortized debt issuance costs to interest expense during the twelve months ended December 31, 2025 and 2024 of $252,903 and $202,621, respectively. The Company paid debt issuance costs for the twelve months ended December 31, 2025 and 2024 of $73,095 and $28,903, respectively.
Each mortgage loan requires the Company to maintain certain debt service coverage ratios as noted above. In addition, two mortgage loans, one encumbered by four properties and requiring a 1.50 DSCR, and another standalone mortgage loan requiring a 1.50 DSCR, require the Company to maintain a 54% loan to fair market stabilized value ratio. Fair market stabilized value shall be determined by the lender by reference to acceptable guides and indices or appraisals from time to time at its discretion. As of December 31, 2025, the Company was in compliance with all covenants.
On April 1, 2022, the Company entered into two mortgage loan agreements with an aggregate balance of $13.5 million to refinance seven of the Company's properties. The loan agreements consist of one loan in the amount of $11.4 million secured by six properties and allocated to each property based on each property's appraised value, and one loan in the amount of $2.1 million on the property previously held in the tenancy-in-common investment at an interest rate of 3.85% from April 1, 2022 through and until March 31, 2027. In conjunction with the LC2 Investment to purchase the remaining interest in the tenancy-in-common interest discussed above, the Company assumed the original $2.1 million loan on the property with a remaining balance of $2,079,178 and recognized a discount of $383,767. Effective April 1, 2027 and through the maturity date of March 31, 2032, the interest rate adjusts to the 5-year Treasury plus 2.5% and is subject to a floor of 3.85%. The Company’s CEO entered into a guarantee agreement pursuant to which he guaranteed the payment obligations under the promissory notes if they become due as a result of certain “bad-boy” provisions, individually and on behalf of the Operating Partnership.
On August 10, 2023, GIP13, LLC, a Delaware limited liability company and wholly owned subsidiary of GIP SPE ("GIP Borrower"), entered into a Loan Agreement with Valley Bank pursuant to which Valley Bank made a loan to the Company in the amount of $21.0 million to finance the acquisition of the Modiv Portfolio. The outstanding principal amount of the loan bears interest at an annual rate for each 30-day interest period equal to the compounded average of the secured overnight financing rate published by Federal Reserve Bank of New York for the thirty-day period prior to the last day of each 30-day interest rate for the applicable interest rate period plus 3.25%, with interest payable monthly after each 30-day interest period. However, the Company entered into an interest rate swap to fix the interest rate at 7.47% per annum. Payments of interest and principal in the amount of approximately $156,000 are due and payable monthly, with all remaining principal and accrued but unpaid interest due and payable on a maturity date of August 10, 2028. The loan may generally be prepaid at any time without penalty in whole or in part, provided that there is no return of loan fees and prepaid financing fees. The loan is secured by first mortgages and assignments of rents in the properties comprising the Modiv Portfolio and eight other properties held by subsidiaries of GIP SPE that had outstanding loans with Valley. All of the mortgaged properties cross collateralize the loan, and the loan is guaranteed by the Operating Partnership and the subsidiaries of the Company that hold the properties that comprise the Modiv Portfolio. The loan agreement also provides for customary events of default and other customary affirmative and negative covenants that are applicable to GIP Borrower and its subsidiaries, including reporting covenants and restrictions on investments, additional indebtedness, liens, sales of properties, certain mergers, and certain management changes.
The Company's President and CEO entered into a personal, full recourse guarantee with a $7,500,000 cap and has also personally guaranteed the repayment of the $1.2 million loan secured by the Company's Sherwin-Williams - Tampa, FL property. In addition, the Company’s President and CEO has provided a guaranty of the Company’s nonrecourse carveout liabilities and obligations in favor of the lender for the GSA and PRA Holdings, Inc. - Norfolk, VA mortgage loans ("Bayport loans") with an aggregate principal amount of $11.3 million. During the twelve months ended December 31, 2025 and 2024, the Company incurred a guaranty fee expense to the Company's CEO of $316,298 and $387,056, respectively, recorded to interest expense. As of December 31, 2025 the Company recorded $510,642 for guaranty fees payable which is included in accrued expenses.
Concurrent with the aforementioned sales, the Company repaid the corresponding loan in full, which had been secured by three properties: a 7-Eleven store in Washington, D.C., the Starbucks store in South Tampa, Florida, and the property in Huntsville, Alabama. The prepayment resulted in a loss on extinguishment of debt of $926,398, consisting of $286,218 of
unamortized debt issuance costs and $640,180 of prepayment premiums and liquidation fees. The loan payoff also included $808,953 of default interest, which was recognized as interest expense in the period.
On June 13, 2025, the Company, through its subsidiary GIPDC 3707 14TH ST, LLC, entered into a loan agreement with Valley National Bank in the principal amount of $1,100,000, secured by the Company’s 7-Eleven store located at 3707-3711 14th Street NW, Washington, D.C. The loan bears interest at a fixed rate of 6.50% per annum. An initial disbursement of $750,000 was made at closing, with the remaining $350,000 in proceeds available upon renewal of the tenant’s lease, which currently expires March 31, 2026. In the event of a lease renewal for an additional five-year term, the maturity date will automatically extend from March 31, 2026 to June 13, 2030, and beginning July 13, 2026, principal and interest will amortize over a 25-year schedule. The loan is supported by a Guaranty of Nonrecourse Carve-out Obligations executed by David Sobelman, the Company’s Chief Executive Officer, in favor of Valley National Bank. During October 2025, the Company satisfied the required conditions for the release of the $350,000 renewal funds, and the proceeds were disbursed and received on November 10, 2025, in accordance with the terms of the Loan Agreement.
Loans payable - related party
On October 14, 2022, the Company entered into a loan transaction that is evidenced by a secured non-convertible promissory note to Brown Family Enterprises, LLC, a preferred equity partner and therefore a related party, for $1,500,000 with a maturity of October 14, 2024, and bearing a fixed interest rate of 9% with simple interest payable monthly. The loan may be repaid without penalty at any time. The loan is secured by the Operating Partnership’s equity interest in its current direct subsidiaries that hold real estate assets pursuant to the terms of a security agreement between the Operating Partnership and Brown Family Enterprises, LLC. On July 21, 2023, the Company amended and restated the promissory note to reflect an increase in the loan to $5.5 million and extend the maturity date thereof from October 14, 2024 to October 14, 2026. Except for the increase in the amount of the Loan and Note and the extension of the maturity date thereof, no changes were made to the original note.
On May 29, 2025, the Company, through the Operating Partnership, entered into a loan transaction for $332,000 with Chase Commercial Realty, Inc. d/b/a NAI Chase for broker’s fees payable by the Company to Chase in connection with the sale of the Company’s Auburn University-occupied industrial building located in Huntsville, Alabama. The loan provides that an amount equal to the aggregate unpaid principal amount of the loan, together with accrued but unpaid interest at an interest rate of 7.5% per annum, will be due on December 31, 2025. The loan may be repaid without penalty at any time. As of December 31, 2025, the loan remained unpaid and the aggregate outstanding principal balance of $332,000, together with accrued and unpaid interest, remains payable.
On May 29, 2025, GIPFL 1300 S Dale Mabry, LLC (“GIPFL”), an indirect wholly owned subsidiary of the Company, entered into a loan for $103,500 that is evidenced by a promissory note issued to SRS Real Estate Partners, LLC ("SRS") for broker’s fees payable by the Company to SRS in connection with the sale of the Company’s Starbucks-occupied retail building located in Tampa, Florida.. The note provides that an amount equal to the aggregate unpaid principal amount of the loan, together with accrued but unpaid interest at an interest rate of 0% per annum, will be due on December 31, 2025. The note may be repaid without penalty at any time. As of December 31, 2025, the note remained unpaid and the outstanding principal balance of $103,500 remains payable.
Both amounts are included in Loans payable – related party on the consolidated balance sheet as of December 31, 2025.
Minimum required principal payments on the Company’s debt for subsequent years ending December 31 are as follows:
|
|
|
|
|
|
|
|
|
|
|
Mortgage Loans |
|
Loan Payable - Related Party |
|
Total |
|
2026 |
$ |
5,094,067 |
|
|
7,724,452 |
|
|
12,818,519 |
|
2027 |
|
1,495,125 |
|
|
- |
|
|
1,495,125 |
|
2028 |
|
18,718,050 |
|
|
- |
|
|
18,718,050 |
|
2029 |
|
13,198,374 |
|
|
- |
|
|
13,198,374 |
|
2030 |
|
1,767,662 |
|
|
- |
|
|
1,767,662 |
|
Thereafter |
|
9,438,316 |
|
|
- |
|
|
9,438,316 |
|
|
$ |
49,711,594 |
|
$ |
7,724,452 |
|
$ |
57,436,046 |
|
Note 10 – Related Party Transactions
GIP Fund 1 Acquisition
On November 30, 2020, the Company acquired an approximately 3,500 square foot building from GIP Fund 1, LLC a related party that was owned 11% by the President and Chairman of the Company. The retail single tenant property (occupied by The Sherwin-Williams Company) in Tampa, Florida was acquired for approximately $1.8 million. Since acquisition, GIP Fund 1, LLC was dissolved and each partner was allocated units to GIP LP pro-rata effectively reducing the President and Chairman of the Company’s ownership to 0.05% as of December 31, 2025.
Brown Family Loan
As disclosed previously, on October 14, 2022, the Company entered into a loan transaction that is evidenced by a secured non-convertible promissory note to Brown Family Enterprises, LLC, a preferred equity partner and therefore a related party, for $1,500,000 with a maturity of October 14, 2024, and bearing a fixed interest rate of 9% with simple interest payable monthly. The loan may be repaid without penalty at any time. The loan is secured by the Operating Partnership’s equity interest in its current direct subsidiaries that hold real estate assets pursuant to the terms of a security agreement between the Operating Partnership and Brown Family Enterprises, LLC. On July 21, 2023, the Company amended and restated the promissory note to reflect an increase in the loan to $5.5 million and extend the maturity date thereof from October 14, 2024 to October 14, 2026. Except for the increase in the amount of the Loan and Note and the extension of the maturity date thereof, no changes were made to the original note.
On April 25, 2025, the Company entered into a secured promissory note with Brown Family Enterprises LLC, a related party. The Note represents a loan in the principal amount of $1,000,000, bearing simple interest at an initial rate of 16% per annum for the first 90 days, after which the interest rate will revert to 9% per annum. The Loan is due in full on the earlier of (a) 180 days from the date of the note or (b) the date on which all amounts become due as outlined in the note. The Company may prepay the Loan in whole or in part at any time without penalty. Interest payments are due monthly, and the remaining principal is due on the maturity date. In the event of default, as defined in the Note, the entire principal amount and accrued interest may become immediately due and payable. The Noteholder has the right to exercise remedies under the Security Agreement upon default.
On October 27, 2025, the Company entered into a First Amendment to the Secured Promissory Note originally issued on April 25, 2025 to Brown Family Enterprises, LLC in the principal amount of $1.0 million. The First Amendment extends the Note’s maturity date to December 15, 2025 and provides for a $20,000 extension fee payable on the revised maturity date. Except as amended to reflect the new maturity and the extension fee, all other terms of the Note remain unchanged, including the interest rates, security interests, and covenants previously disclosed.
On December 15, 2025, the Company entered into a Second Amendment to the Secured Promissory Note with Brown Family Enterprises LLC. The Second Amendment further extends the Note's maturity date to January 30, 2026 and provides for an additional extension fee of $62,000 payable on the revised maturity date. Except as amended to reflect the new maturity date and extension fee, all other terms of the Note remain unchanged. As of December 31, 2025, the outstanding principal balance of $1,000,000, together with accrued and unpaid interest, remains payable.
Executive Guaranty Fees
During the twelve months ended December 31, 2025 and 2024, the Company incurred a guaranty expense to the Company's President and CEO of $316,298 and $387,056 of which $510,642 and $194,344 remained payable as of December 31, 2025 and 2024, respectively. See Note 9 – Debt for details of the guaranty provided by the Company's President and CEO.
Executive Loan
On May 29, 2025, the Company, through the Operating Partnership, entered into a loan transaction with the Company’s Chief Executive Officer, for $610,000 to fund closing costs relating to the sale of the Company’s Auburn University-occupied industrial building located in Huntsville, Alabama and Starbucks-occupied retail building located in Tampa, Florida. The loan provides that an amount equal to the aggregate unpaid principal amount of the loan, together with accrued but unpaid interest at an interest rate of 5.75% per annum, previous due on August 31, 2025, has been extended to December 31, 2025. As of December 31, 2025, the loan remained unpaid and the aggregate outstanding principal balance of $610,000, together with accrued and unpaid interest, remains payable. The loan has not been further amended or extended as of the date of these financial statements.
Note 11 - Derivative Financial Instruments and Fair Value Measurements
In November 2020, the Company entered into a $1.3 million loan agreement and corresponding swap agreement to support project financing. The outstanding principal amount of the loan bears interest at an annual rate for each 30-day interest period equal to the compounded average of the secured overnight financing rate published by Federal Reserve Bank of New York for the thirty-day period prior to the last day of each 30-day interest rate for the applicable interest rate period plus 2.75%, with interest payable monthly after each 30-day interest period. The interest swap fixed the interest rate at 3.72% per annum.
On August 10, 2023, as previously disclosed, the Company entered into a loan agreement for $21.0 million to finance the acquisition of the Modiv Portfolio. The outstanding principal amount of the loan bears interest at an annual rate for each 30-day interest period equal to the compounded average of the secured overnight financing rate published by Federal Reserve Bank of New York for the thirty-day period prior to the last day of each 30-day interest rate for the applicable interest rate period plus 3.25%, with interest payable monthly after each 30-day interest period. On the same date, the Company entered into corresponding swap agreement, fixing the interest rate at 7.47% per annum.
In August 2024, the Company entered into a $2.5 million loan agreement and corresponding swap agreement to support project financing. The outstanding principal amount of the loan bears interest at an annual rate for each 30-day interest period equal to the compounded average of the secured overnight financing rate published by Federal Reserve Bank of New York for the thirty-day period prior to the last day of each 30-day interest rate for the applicable interest rate period plus 2.5%, with interest payable monthly after each 30-day interest period. The interest swap fixed the interest rate at 6.3% per annum
The Company has not elected hedge accounting and has reported periodic changes in derivative valuations in loss on derivative valuation for $353,344 for the twelve months ended December 31, 2025. As of December 31, 2025, the Company recognized a Derivative Liability of $435,523 and Derivative asset of $70,970, which was included in Escrow Deposits and Other assets on the face of the balance sheet.
The fair value of the Company's interest rate derivatives is determined using widely accepted valuation techniques including discounted cash flow analysis on the expected cash flows of each derivative. This analysis reflects the contractual terms of the derivatives, including the period to maturity, and uses observable market-based inputs, including interest rate curves and implied volatilities. The Company incorporates credit valuation adjustments to appropriately reflect both its own nonperformance risk and the respective counterparty's nonperformance risk in the fair value measurements. All inputs are considered Level 2 inputs. with the exception of credit risk. Level 2 inputs are derived from or corroborated by observable market data.
The carrying amounts and estimated fair values of our financial instruments are as follows:
|
|
|
|
|
|
|
|
|
|
|
|
|
|
|
|
|
December 31, 2025 |
|
|
December 31, 2024 |
|
|
Carrying Amount |
|
|
Fair Value |
|
|
Carrying Amount |
|
|
Fair Value |
|
Financial assets: |
|
|
|
|
|
|
|
|
|
|
|
Cash and cash equivalents |
$ |
6,164,316 |
|
|
$ |
6,164,316 |
|
|
$ |
612,939 |
|
|
$ |
612,939 |
|
Restricted cash |
|
34,500 |
|
|
|
34,500 |
|
|
|
34,500 |
|
|
|
34,500 |
|
Interest rate swaps |
|
70,970 |
|
|
|
70,970 |
|
|
|
140,476 |
|
|
|
140,476 |
|
|
|
|
|
|
|
|
|
|
|
|
|
Financial liabilities: |
|
|
|
|
|
|
|
|
|
|
|
Interest rate swaps |
|
435,523 |
|
|
|
435,523 |
|
|
|
169,685 |
|
|
|
169,685 |
|
Note 12 – Subsequent Events
The Company evaluated subsequent events through the date the consolidated financial statements were issued.
Nasdaq Delisting Notice
On January 28, 2026, the Company received notice from The Nasdaq Stock Market LLC (“Nasdaq”) indicating that the closing bid price of the Company’s common stock had been below $1.00 per share for 35 consecutive business days and that the Company was not in compliance with Nasdaq Listing Rule 5550(a)(2), the minimum bid price requirement for continued listing on The Nasdaq. The Company was provided a 180-calendar day compliance period, or until July 6, 2026, to regain compliance. If the Company does not regain compliance during the initial compliance period, it may be eligible for an additional compliance period subject to meeting certain listing requirements. There can be no assurance that the Company
will regain compliance with the minimum bid price requirement.
On February 5, 2026, the Company received notice from the staff of Nasdaq that its request for continued listing on The Nasdaq had been denied due to the Company’s failure to meet the minimum stockholders’ equity requirement under Nasdaq Listing Rule 5550(b)(1). The Company intends to request a hearing before the Nasdaq Hearings Panel, which is expected to stay any suspension of trading pending the outcome of the hearing process. There can be no assurance that the Company will be successful in its appeal or regain compliance with the applicable Nasdaq listing requirements.
On March 24, 2026, the Company attended a hearing with an independent panel reporting to Nasdaq to request additional time to address both the closing bid price and minimum stockholders' equity matters. We anticipate the panel's response by mid-April 2026.
Silverback Transaction
On February 10, 2026, Silverback Capital Corporation (“Silverback”) acquired and was assigned a Secured Promissory Note originally issued by the Company on April 25, 2025 in the original principal amount of $1,000,000 (the “Original Note”). In connection with the assignment, the Company and Silverback entered into an Amended and Restated Convertible Note (the “First Amended Note”) with an outstanding principal balance of $551,437. The First Amended Note modified certain terms of the Original Note, including extending the maturity date to February 10, 2027 and establishing an interest rate of 9% per annum simple interest. The First Amended Note is convertible into shares of the Company’s common stock at a conversion price equal to 80% of the market price of the Company’s common stock at the time of conversion, subject to customary beneficial ownership limitations.
On February 18, 2026, Silverback converted $26,304 of the outstanding balance of the First Amended Note into 60,000 shares of the Company’s common stock.
On February 24, 2026, the Company and Silverback entered into a Second Amended and Restated Convertible Note (the “Second Amended Note”), which further amended the First Amended Note to (i) extend the maturity date to February 24, 2027, (ii) establish a minimum conversion price of $0.10 per share, and (iii) limit conversions to no more than 19.9% of the Company’s outstanding common stock as of the date of the amendment unless stockholder approval is obtained in accordance with applicable Nasdaq rules.
Board of Director Loan
On February 12, 2026, GIPVA 2510 Walmer Ave., LLC, an indirect subsidiary of the Company, entered into a $125,000 promissory note with QCCR Investments, LLC bearing interest at 12% per annum and including a 3% origination fee. The note matures nine months from issuance or earlier upon the sale of the underlying real estate asset. The note is guaranteed by Generation Income Properties, LP and secured by the guarantor’s equity interest in the borrowing entity. The lender is an affiliate of a member of the Company’s board of directors.
ITEM 9. CHANGES IN AND DISAGREEMENTS WITH ACCOUNTANTS ON ACCOUNTING AND FINANCIAL DISCLOSURE
None.
ITEM 9A. CONTROLS AND PROCEDURES
Evaluation of Disclosure Controls and Procedures
Under the supervision and with the participation of our management, including our chief executive officer and principal accounting officer, we conducted an evaluation of our disclosure controls and procedures, as such term is defined under Rule 13a-15(e) and 15d-15(e) promulgated under the Securities Exchange Act of 1934, as amended (the "Exchange Act"). Based on this evaluation, our chief executive officer and principal accounting officer concluded that, due to a material weakness in internal control over financial reporting described below, our disclosure controls and procedures not were effective as of the end of the period covered by this Annual Report on Form 10-K to ensure information required to be disclosed in the reports filed or submitted under the Exchange Act is recorded, processed, summarized and reported, within the time period specified in the SEC’s rules and forms.
Internal Control Over Financial Reporting
Management is responsible for establishing and maintaining adequate internal control over financial reporting, as such term is defined in Exchange Act Rules 13a-15(f). Internal control over financial reporting is a process designed to provide reasonable assurance regarding the reliability of financial reporting and the preparation of the financial statements for external purposes in accordance with generally accepted accounting principles in the United States of America. Because of its inherent limitations, internal control over financial reporting may not prevent or detect misstatements. Also, projections of any evaluation of effectiveness to future periods are subject to the risk that controls may become inadequate because of changes in conditions, or that the degree of compliance with the policies or procedures may deteriorate.
Management, including our chief executive officer and principal accounting officer, has assessed the effectiveness of our internal control over financial reporting as of December 31, 2025, based on the framework set forth in Internal Control-Integrated Framework (2013), issued by the Committee of Sponsoring Organizations of the Treadway Commission (COSO). Based on the results of our evaluation, management concluded that our internal control over financial reporting was not effective as of December 31, 2025.
A material weakness is a deficiency, or a combination of deficiencies, in internal control over financial reporting, such that there is a reasonable possibility that a material misstatement of the company's annual or interim financial statements will not be prevented or detected on a timely basis.
The Company's processes, procedures, and controls related to the preparation, review, and filing of its Annual Report on Form 10-K ("10-K") were not effective at December 31, 2025, to ensure that (1) the correct Independent Registered Public Accounting Firm audit report was filed with the Form 10-K and (2) that the going concern disclosures in the consolidated financial statements fully complied with accounting principles generally accepted in the United States of America. This material weakness resulted in filing a Form 10-K with an incorrect audit report and incomplete disclosure regarding the Company’s ability to continue as a going concern. This material weakness did not result in any other material adjustments to the Registrant's consolidated financial statements, notes thereto, or other disclosures in the Form 10-K.
Our independent registered public accounting firm, CohnReznick, LLP, was not required to perform an evaluation of our internal control over financial reporting as of December 31, 2025 because as an “emerging growth company” we are exempt from Section 404(b) of the Sarbanes-Oxley Act of 2002.
Changes in Internal Control over Financial Reporting
Other than the material weakness noted above and the remediation noted below, there were no changes in our internal control over financial reporting that occurred during the quarter ended December 31, 2025 that have materially affected, or are reasonably likely to materially affect, our internal control over financial reporting.
Remediation Plan for Material Weaknesses in Internal Control over Financial Reporting
Beginning with the filing of this Annual Report on Form 10-K/A, the Company has adopted a procedure that requires the Vice President of Accounting and Finance to review and compare the final EDGAR proof to the final reviewed copy of the Company's 10-K or such other report to be filed with the SEC. The Company also intends to increase senior management's direction and review of the 10-K reporting process to ensure compliance with existing Company internal controls. We anticipate the actions described above and resulting improvements in controls will strengthen the Company's processes, procedures, and controls related to the preparation, review, and filing of such reports, and will address the related material weakness that we identified as of December 31, 2025.
(a) Not applicable.
(b) Rule 10b5-1
During the twelve months ended December 31, 2025, no director or officer (as defined in Rule 16a-1(f) of the Exchange Act) of the Company adopted, modified, or terminated a “Rule 10b5-1 trading arrangement” or “non-Rule 10b5-1 trading arrangement,” as each term is defined in Item 408(a) of Regulation S-K.
ITEM 9C. DISCLOSURE REGARDING FOREIGN JURISDICTIONS THAT PREVENT INSPECTIONS.
Not applicable.
PART III.
ITEM 10. DIRECTORS, EXECUTIVE OFFICERS AND CORPORATE GOVERNANCE
The information required by this Item is incorporated herein by reference to the information that will be contained in our proxy statement related to our annual meeting of stockholders to be held in 2026 (the “2026 Annual Meeting of Stockholders”), which we intend to file with the SEC within 120 days of the year ended December 31, 2025
ITEM 11. EXECUTIVE COMPENSATION
The information required by this Item is incorporated herein by reference to the information that will be contained in our proxy statement related to our 2026 Annual Meeting of Stockholders, which we intend to file with the SEC within 120 days of the year ended December 31, 2025.
ITEM 12. SECURITY OWNERSHIP OF CERTAIN BENEFICIAL OWNERS AND MANAGEMENT AND RELATED STOCKHOLDER MATTERS
The information required by this Item is incorporated herein by reference to the information that will be contained in our proxy statement related to our 2026 Annual Meeting of Stockholders, which we intend to file with the SEC within 120 days of the year ended December 31, 2025.
ITEM 13. CERTAIN RELATIONSHIPS AND RELATED TRANSACTIONS, AND DIRECTOR INDEPENDENCE
The information required by this Item is incorporated herein by reference to the information that will be contained in our proxy statement related to our 2026 Annual Meeting of Stockholders, which we intend to file with the SEC within 120 days of the year ended December 31, 2025.
ITEM 14. PRINCIPAL ACCOUNTANT FEES AND SERVICES
The information required by this Item is incorporated herein by reference to the information that will be contained in our proxy statement related to our 2026 Annual Meeting of Stockholders, which we intend to file with the SEC within 120 days of the year ended December 31, 2025.
PART IV.
ITEM 15. EXHIBIT AND FINANCIAL STATEMENT SCHEDULES
(a) The following documents are filed as a part of this report:
1.Financial Statements. (see Item 8)
2.Financial Statement Schedule. See Item 15(a)(1) above.
All financial statement schedules have been omitted, since schedules are not required for smaller reporting companies, like our Company, or because the information required is included in the consolidated financial statements and accompanying notes included in this Form 10-K.
3.Exhibits. The following documents are filed as a part of this report or are incorporated herein by reference.
|
|
|
EXHIBIT NUMBER |
|
DESCRIPTION |
|
|
|
3.1 |
|
Articles of Amendment and Restatement of Generation Income Properties, Inc. (incorporated by reference to Exhibit 2.1 of the Company’s Form 1-A/A filed on January 28, 2016) |
3.1.1 |
|
Articles of Amendment to Amended and Restated Articles of Incorporation. (incorporated by reference to Exhibit 2.1 to the Company’s Form 1-U filed on October 9, 2020.) |
3.2 |
|
Bylaws of Generation Income Properties, Inc. (incorporated by reference to Exhibit 3.2 of the Company's Annual Report on Form 10-K filed on March 28, 2025) |
4.1 |
|
Form of Stock Certificate (incorporated by reference to Exhibit 3.3 of the Company’s Form 1-A filed on September 16, 2015) |
4.2 |
|
Amended and Restated Agreement of Limited Partnership of Generation Income Properties, L.P. (incorporated by reference to Exhibit 6.2 of the Company’s Form 1-A POS filed on March 29, 2018) |
4.2.1 |
|
First Amendment to Amended and Restated Agreement of Limited Partnership of Generation Income Properties, L.P. (incorporated by reference from Exhibit 4.4 to the Company’s Amendment No. 5 to Registration Statement on Form S-11 filed on April 12, 2021) |
4.2.2 |
|
Second Amendment to Amended and Restated Agreement of Limited Partnership of Generation Income Properties, L.P. (incorporated by reference to Exhibit 4.5 to the Company’s Amendment No. 5 to Registration Statement on Form S-11 filed on April 12, 2021) |
4.3 |
|
Common Stock Purchase Warrant, dated April 17, 2019. (incorporated by reference from Exhibit 4.6 to the Company’s Amendment No. 5 to Registration Statement on Form S-11 filed on April 12, 2021) |
4.4 |
|
Common Stock Purchase Warrant dated November 12, 2020 (incorporated by reference to Exhibit 4.7 to the Company’s Amendment No. 5 to Registration Statement on Form S-11 filed on April 12, 2021). |
4.5 |
|
Representative’s Warrant, dated September 8, 2021 (incorporated by reference from Exhibit 4.1 from Form 8-K filed on September 9, 2021) |
4.6 |
|
Form of Investor Warrant (incorporated by reference to Exhibit 4.2 from the Company’s Form 8-K filed on September 9, 2021) |
4.7 |
|
Warrant Agent Agreement, dated September 2, 2021 between the Company and VStock Transfer, LLC (incorporated by reference to Exhibit 4.3 of the Company’s Form 8-K filed on September 9, 2021) |
4.8 |
|
Description of Securities (incorporated by reference to Exhibit 4.8 of the Company’s Form 10-K filed on March 18, 2022) |
4.9 |
|
Third Amendment to Amended and Restated Limited Partnership Agreement of Generation Income Properties, L.P., dated August 10, 2023 (incorporated by reference to Exhibit 10.1 of the Company’s Current Report on Form 8-K filed on August 14, 2023). |
4.10 |
|
Fourth Amendment to Amended and Restated Agreement of Limited Partnership of Generation Income Properties, L.P. (incorporated by reference to Exhibit 4.1 to the Company’s Form 8-K filed on July 2, 2024). |
4.11 |
|
Fifth Amendment to Amended and Restated Agreement of Limited Partnership of Generation Income Properties, L.P. (incorporated by reference to Exhibit 4.1 of the Company’s Form 8-K filed on July 29, 2024). |
4.12 |
|
Sixth Amendment to Amended and Restated Limited Partnership Agreement of Generation Income Properties, L.P., dated February 6, 2025 (incorporated by reference to Exhibit 4.1 to the Company’s Form 8-K filed on February 10, 2025) |
10.1+ |
|
Generation Income Properties, Inc. 2020 Omnibus Incentive Plan. (incorporated by reference to Exhibit 10.1 to Company’s Amendment No. 5 to Registration Statement on Form S-11 filed on April 12, 2021) |
10.2+ |
|
Form of Director Indemnification Agreement (incorporated by reference to Exhibit 10.14 to the Company’s Amendment No. 1 to Registration Statement on Form S-11 filed on February 14, 2020). |
10.3+ |
|
Form of Officer Indemnification Agreement (incorporated by reference to Exhibit 10.21 to the Company’s Amendment No. 1 to Registration Statement on Form S-11 filed on February 14, 2020). |
10.4+ |
|
Form of Officer and Director Indemnification Agreement (incorporated by reference to Exhibit 10.22 to the Company’s Amendment No. 1 to Registration Statement on Form S-11 filed on February 14, 2020). |
10.5+ |
|
Form of Director and Officer Restricted Stock Award Agreement (incorporated by reference to Exhibit 10.15 to the Company’s Amendment No. 1 to Registration Statement on Form S-11 filed on February 14, 2020). |
10.7 |
|
Note, Deed of Trust, Assignment of Leases and Rents, and Related Loan Documents Assignment, Assumption and Modification Agreement dated September 30, 2019 by and among Riverside Crossing, L.C., as original borrower, GIPVA 130 Corporate Blvd, LLC, as new borrower, Newport News Shipbuilding Employees; Credit Union, Inc. DBA BayPort Credit Union, and James B. Mears, as trustee (incorporated by reference to Exhibit 10.7 to the Company’s Amendment No. 1 to Registration Statement on Form S-11 filed on February 14, 2020). |
|
|
|
10.8 |
|
Commercial Loan Agreement dated September 30, 2019, between GIPVA 2510 Walmer Ave, LLC and Newport News Shipbuilding Employees; Credit Union, Inc. DBA BayPort Credit Union (incorporated by reference to Exhibit 10.8 to the Company’s Amendment No. 1 to Registration Statement on Form S-11 filed on February 14, 2020). |
10.9 |
|
Guaranty of Nonrecourse Carveout Liabilities and Obligations dated as of September 30, 2019 made by Generation Income Properties, L.P., Generation Income Properties, Inc. and David E. Sobelman in favor of Newport News Shipbuilding Employees’ Credit Union, Inc. DBA Bayport Credit Union (incorporated by reference to Exhibit 10.12 of the Company’s Amendment No. 1 to Registration Statement on Form S-11 filed on February 14, 2020). |
10.10 |
|
Guaranty of Nonrecourse Carveout Liabilities and Obligations dated as of September 30, 2019 made by Generation Income Properties, L.P., Generation Income Properties, Inc. and David E. Sobelman in favor of Newport News Shipbuilding Employees’ Credit Union, Inc. DBA Bayport Credit Union (incorporated by reference to Exhibit 10.13 of the Company’s Amendment No. 1 to Registration Statement on Form S-11 filed on February 14, 2020). |
10.12 |
|
Guaranty of Recourse Obligations dated as of February 11, 2020 made by David Sobelman and Generation Income Properties, L.P. for the benefit of DBR Investments Co. Limited (incorporated by reference to Exhibit 10.27 to the Company’s Amendment No. 1 to Registration Statement on Form S-11 filed on February 14, 2020). |
10.13 |
|
Commitment for $25 Million Master Credit Facility with American Momentum Bank dated October 26, 2021 (incorporated by reference to Exhibit 10.1 in the Company’s Form 8-K filed on October 27, 2021) |
10.14 |
|
Contribution Agreement, dated October 11, 2021, between Generation Income Properties, L.P. and LMB Owenton I LLC (incorporated by reference to Exhibit 10.1 in the Company’s Form 8-K filed on January 20, 2022) |
10.15 |
|
Tenants in Common Agreement dated August 2, 2021 between GIPIL 525 S Perryville RD, LLC and Sunny Ridge MHP, LLC (incorporated by reference to Exhibit 10.44 to the Company’s Amendment No. 9 to Registration Statement on Form S-11 filed on August 18, 2021). |
10.16 |
|
Contribution and Subscription Agreement between the Company and Riverside Crossing, L.C. (incorporated by reference to Exhibit 10.28 to the Company’s Amendment No. 5 to Registration Statement on Form S-11 filed on April 12, 2021) |
10.16.1 |
|
Amendment to Contribution and Subscription Agreement with Riverside Crossing, L.C. (incorporated by reference to Exhibit 10.28.1 to the Company’s Amendment No. 5 to Registration Statement on Form S-11 filed on April 12, 2021) |
10.17 |
|
Contribution and Subscription Agreement between the Company and Greenwal, L.C. (incorporated by reference to Exhibit 10.29 to the Company’s Amendment No. 5 to Registration Statement on Form S-11 filed on April 12, 2021) |
10.17.1 |
|
Amendment No. 1 to Contribution and Subscription Agreement with Greenwal, L.C. (incorporated by reference to Exhibit 10.29.1 to the Company’s Amendment No. 5 to Registration Statement on Form S-11 filed on April 12, 2021) |
10.17.2 |
|
Amendment No. 2 to Contribution and Subscription Agreement with Greenwal, L.C. (incorporated by reference to Exhibit 10.29.2 to the Company’s Amendment No. 5 to Registration Statement on Form S-11 filed on April 12, 2021) |
10.18 |
|
Tax Protection Agreement between the Company and Riverside Crossing, L.C. dated September 30, 2019 (incorporated by reference to Exhibit 10.37 to the Company’s Amendment No. 6 to Registration Statement on Form S-11 filed on June 17, 2021). |
10.19 |
|
Tax Protection Agreement between the Company and Greenwal, L.C. dated September 30, 2019. (incorporated by reference to Exhibit 10.38 to the Company’s Amendment No. 6 to Registration Statement on Form S-11 filed on June 17, 2021). |
10.20 |
|
Contribution and Subscription Agreement, dated October 28, 2020, between Generation Income Properties, L.P. and GIP Fund 1, LLC (incorporated by reference to Exhibit 10.31 to the Company’s Amendment No. 5 to Registration Statement on Form S-11 filed on April 12, 2021) |
10.21+ |
|
Form of Restricted Stock Award Agreement under 2020 Omnibus Incentive Plan (incorporated by reference from Exhibit 10.22 from the Company’s Annual Report on Form 10-K for the year ended December 31, 2021 filed on March 18, 2022) |
10.22 |
|
Purchase and Sale Agreement, dated October 28, 2021, between Generation Income Properties, LP and OREOF19 BR, LLC (incorporated by reference to Exhibit 10.1 to the Company’s Quarterly Report on Form 10-Q for the quarter ended March 31, 2022 filed on May 16, 2022). |
10.23 |
|
First Amendment to Purchase and Sale Agreement, effective as of December 10, 2021, between Generation Income Properties, LP and OREOF19 BR, LLC (incorporated by reference to Exhibit 10.2 to the Company’s Quarterly Report on Form 10-Q for the quarter ended March 31, 2022 filed on May 16, 2022). |
|
|
|
10.27 |
|
Purchase and Sale Agreement, dated October 27, 2021, between Generation Income Properties, LP and Elliott Bay Healthcare Realty, LLC (incorporated by reference to Exhibit 10.6 to the Company’s Quarterly Report on Form 10-Q for the quarter ended March 31, 2022 filed on May 16, 2022). |
10.28 |
|
First Amendment to Purchase and Sale Agreement, dated December 10, 2021, between Generation Income Properties, LP and Elliott Bay Healthcare Realty, LLC (incorporated by reference to Exhibit 10.7 to the Company’s Quarterly Report on Form 10-Q for the quarter ended March 31, 2022 filed on May 16, 2022). |
10.29 |
|
Assignment and Assumption of Purchase and Sale Agreement, effective as of December 23, 2021, by and between Generation Income Properties, LP and GIPIL 3134 W 76th Street, LLC (incorporated by reference to Exhibit 10.8 to the Company’s Quarterly Report on Form 10-Q for the quarter ended March 31, 2022 filed on May 16, 2022). |
10.30 |
|
Second Amendment to Purchase and Sale Agreement, effective as of January 3, 2022, between Elliott Bay Healthcare Realty, LLC and GIPIL 3134 W 76th Street, LLC (incorporated by reference to Exhibit 10.9 to the Company’s Quarterly Report on Form 10-Q for the quarter ended March 31, 2022 filed on May 16, 2022). |
10.31 |
|
Lease Agreement, dated as of January 24, 2006, between Elliott Bay Healthcare Realty, LLC, as landlord, and WSKC Dialysis Services, Inc., as tenant, as amended on August 16, 2016, and on November 13, 2020 (incorporated by reference to Exhibit 10.10 to the Company’s Quarterly Report on Form 10-Q for the quarter ended March 31, 2022 filed on May 16, 2022). |
10.32 |
|
Assignment and Assumption of Lease, Security Deposit and Guaranty, dated January 7, 2022, by and between Elliott Bay Healthcare Realty, LLC and GIPIL 3134 W 76th Street, LLC (incorporated by reference to Exhibit 10.11 to the Company’s Quarterly Report on Form 10-Q for the quarter ended March 31, 2022 filed on May 16, 2022). |
10.35 |
|
Absolute Guaranty of Payment and Performance, dated December 28, 2021, by David Sobelman and Generation Income Properties, LP in favor of American Momentum Bank (incorporated by reference to Exhibit 10.14 to the Company’s Quarterly Report on Form 10-Q for the quarter ended March 31, 2022 filed on May 16, 2022). |
10.36 |
|
Promissory Note, dated January 7, 2022, issued by GIPIL 3134 W 76th Street, LLC, as borrower, in favor of American Momentum Bank, as lender (incorporated by reference to Exhibit 10.37 to the Company’s Post-Effective Amendment No. 2 to Form S-11 filed on November 29, 2022). |
10.37 |
|
Loan Agreement, dated January 7, 2022, by and between GIPIL 3134 W 76th Street, LLC and American Momentum Bank (incorporated by reference to Exhibit 10.16 to the Company’s Quarterly Report on Form 10-Q for the quarter ended March 31, 2022 filed on May 16, 2022). |
10.38 |
|
Absolute Guaranty of Payment and Performance, dated December 23, 2021, by David Sobelman and Generation Income Properties, LP in favor of American Momentum Bank (incorporated by reference to Exhibit 10.17 to the Company’s Quarterly Report on Form 10-Q for the quarter ended March 31, 2022 filed on May 16, 2022). |
10.39 |
|
Loan Agreement, dated April 1, 2022, by and among GIPAZ 199 N Pantano Road, LLC, GIPCO 585 24 0.5 Road, LLC, GIPFL 702 Tillman Place, LLC, GIPFL 10002 N Dale Mabry, LLC, GIPNC 201 Etheridge Road, LLC, and GIPIL 3134 W 76TH Street LLC, as the borrowers, David Sobelman, as guarantor, and Valley National Bank, as lender (incorporated by reference to Exhibit 10.1 to the Company’s Current Report on Form 8-K filed April 7, 2022). |
10.40 |
|
Multi-State Fee and Leasehold Mortgage and Security Agreement, dated April 1, 2022, made by among GIPAZ 199 N Pantano Road, LLC, GIPCO 585 24 0.5 Road, LLC, GIPFL 702 Tillman Place, LLC, GIPFL 10002 N Dale Mabry, LLC, GIPNC 201 Etheridge Road, LLC, and GIPIL 3134 W 76TH Street LLC, as mortgagor(s), and Valley National Bank, as mortgagee (incorporated by reference to Exhibit 10.3 to the Company’s Current Report on Form 8-K filed April 7, 2022). |
10.41 |
|
Promissory Note, dated April 1, 2022, issued by GIPAZ 199 N Pantano Road, LLC, GIPCO 585 24 0.5 Road, LLC, GIPFL 702 Tillman Place, LLC, GIPFL 10002 N Dale Mabry, LLC, GIPNC 201 Etheridge Road, LLC, and GIPIL 3134 W 76TH Street LLC, as borrowers, in favor of Valley National Bank, as lender (incorporated by reference to Exhibit 10.4 to the Company’s Current Report on Form 8-K filed April 7, 2022). |
10.42 |
|
Loan Agreement, dated April 1, 2022, by and among GIPIL 525 S Perryville Rd, LLC, and Sunny Ridge MHP LLC, as borrowers, David Sobelman, individually and as President of Generation Income Properties, Inc., the General Partner of Generation Income Properties, L.P., as guarantor, and Valley National Bank, as lender (incorporated by reference to Exhibit 10.5 to the Company’s Current Report on Form 8-K filed April 7, 2022). |
10.43 |
|
Guaranty of Payment, dated April 1, 2022, by David Sobelman, individually and David Sobelman, as President of Generation Income Properties, Inc., the General Partner of Generation Income Properties, L.P., as guarantor, to Valley National Bank, as lender (incorporated by reference to Exhibit 10.6 to the Company’s Current Report on Form 8-K filed April 7, 2022). |
10.44 |
|
Mortgage and Security Agreement, dated April 1, 2022, by GIPIL 525 Perryville Rd LLC, and Sunny Ridge MHP LLC, as mortgagors, and Valley National Bank, as mortgagee (incorporated by reference to Exhibit 10.7 to the Company’s Current Report on Form 8-K filed April 7, 2022). |
|
|
|
10.45 |
|
Promissory Note, dated April 1, 2022, issued by GIPIL 525 S Perryville Rd, LLC and Sunny Ridge MHP LLC, as borrowers, in favor of Valley National Bank, as lender (incorporated by reference to Exhibit 10.8 to the Company’s Current Report on Form 8-K filed April 7, 2022). |
10.46 |
|
Commitment for $50 Million Master Credit Commitment with American Momentum Bank dated May 9, 2022 (incorporated by reference to Exhibit 10.1 of the Company’s Form 8-K/A filed on May 12, 2022). |
10.47 |
|
Purchase and Sale Agreement, dated January 19, 2022, between Generation Income Properties, LP and NSHE Bassett, LLC (incorporated by reference to Exhibit 10.1 of the Company’s Form 8-K/A filed on May 23, 2022). |
10.48 |
|
Assignment and Assumption of Purchase and Sale Agreement, effective as of February 23, 2022, by and between Generation Income Properties, LP and GIPAZ 199 North Pantano Road, LLC (incorporated by reference to Exhibit 10.2 of the Company’s Form 8-K/A filed on May 23, 2022). |
10.49 |
|
Sublease, dated as of January 30, 2003, between Continental 34 Fund Limited Partnership, as landlord, and Kohl’s Department Stores, Inc., as tenant, as amended by that certain first amendment to lease, dated June 10, 2003, as amended by that certain second amendment to lease, dated February 6, 2020 (incorporated by reference to Exhibit 10.3 of the Company’s Form 8-K/A filed on May 23, 2022). |
10.50 |
|
Land Lease Agreement, dated as of January 30, 2003, between October 23rd Group LLC., as landlord, and NSHE Bassett, LLC., as tenant (incorporated by reference to Exhibit 10.4 of the Company’s Form 8-K/A filed on May 23, 2022). |
10.51 |
|
Assignment and Assumption of Underlying Lease and Security Deposit, dated March 9, 2022, by and between NSHE Bassett, LLC and GIPAZ 199 North Pantano Road, LLC (incorporated by reference to Exhibit 10.5 of the Company’s Form 8-K/A filed on May 23, 2022). |
10.52 |
|
Assignment and Assumption of Lease, Security Deposit and Guaranty, dated March 9, 2022, by and between NSHE Bassett, LLC and GIPAZ 199 North Pantano Road, LLC. Guaranty, dated January 30, 2003, by Kohl’s Corporation in favor of NSHE Bassett, LLC (incorporated by reference to Exhibit 10.6 of the Company’s Form 8-K/A filed on May 23, 2022). |
10.53 |
|
Promissory Note, dated March 9, 2022, issued by GIPAZ 199 North Pantano Road, LLC, as borrower, in favor of American Momentum Bank, as lender (incorporated by reference to Exhibit 10.7 of the Company’s Form 8-K/A filed on May 23, 2022). |
10.54 |
|
Loan Agreement, dated March 9, 2022, by and between GIPAZ 199 North Pantano Road, LLC and American Momentum Bank (incorporated by reference to Exhibit 10.8 of the Company’s Form 8-K/A filed on May 23, 2022). |
10.55 |
|
Absolute Guaranty of Payment and Performance, dated March 9, 2022, by David Sobelman and Generation Income Properties, LP in favor of American Momentum Bank (incorporated by reference to Exhibit 10.9 of the Company’s Form 8-K/A filed on May 23, 2022). |
10.56+ |
|
First Amended and Restated Employment Agreement, dated June 23, 2022, between the Company and David Sobelman (incorporated by reference to Exhibit 10.1 of the Company’s Form 8-K filed on June 27, 2022). |
10.57 |
|
Revised Commitment Letter, dated September 9, 2022 (incorporated by reference to Exhibit 10.1 of the Company’s Form 8-K filed on September 14, 2022). |
10.58 |
|
Redemption Agreement dated as of August 9, 2022 among the Company, Generation Income Properties, L.P. and Thomas Robinson (incorporated by reference to Exhibit 10.2 of the Company’s Form 10-Q filed on August 15, 2022). |
10.59 |
|
Promissory Note dated October 14, 2022 between Generation Income Properties, L.P. and Brown Family Enterprises LLC (incorporated by reference to Exhibit 10.1 of the Company’s Form 8-K filed on October 18, 2022). |
10.60 |
|
Security Agreement dated October 14, 2022 between Generation Income Properties, L.P. and Brown Family Enterprises (incorporated by reference to Exhibit 10.2 of the Company’s Form 8-K filed on October 18, 2022). |
10.61 |
|
First Amended and Restated Employment Agreement, dated June 23 2022, between Generation Income Properties, Inc. and David Sobelman (incorporated by reference to Exhibit 10.1 of the Company’s Form 8-K/A filed on January 4, 2023). |
10.62 |
|
Second Amended and Restated Limited Liability Company Agreement of GIPVA 130 Corporate Blvd, LLC, dated February 8, 2023 (incorporated by reference to Exhibit 10.1 of the Company’s Form 8-K filed on February 9, 2023). |
10.63 |
|
Unit Purchase Agreement, GIPVA 130 Corporate Blvd, LLC and Brown Family Enterprises, dated February 8, 2023 (incorporated by reference to Exhibit 10.2 of the Company’s Form 8-K filed on February 9, 2023). |
10.64 |
|
Second Amended and Restated Limited Liability Company Agreement of GIPVA 2510 Walmer Ave, LLC, dated February 8, 2023 (incorporated by reference to Exhibit 10.3 of the Company’s Form 8-K filed on February 9, 2023). |
10.65 |
|
Unit Purchase Agreement, GIPVA 2510 Walmer Ave, LLC and Brown Family Enterprises, dated February 8, 2023 (incorporated by reference to Exhibit 10.4 of the Company’s Form 8-K filed on February 9, 2023). |
|
|
|
10.66 |
|
Unit Issuance Agreement and Amendment to Contribution and Subscription Agreement, Generation Income Properties, L.P., and LMB Owenton I LLC, dated February 7, 2023 (incorporated by reference to Exhibit 10.5 of the Company’s Form 8-K filed on February 9, 2023). |
10.67 |
|
Purchase and Sale Agreement between Generation Income Properties, L.P., and Harbor Terrace Limited Partnership, dated February 10, 2023 (incorporated by reference to Exhibit 10.1 of the Company’s Form 8-K filed on February 15, 2023). |
10.68+ |
|
Independent Consulting Agreement, dated January 1, 2025, between Generation Income Properties, Inc. and Ron Cook (incorporated by reference to Exhibit 10.1 of the Form 8-K filed by the Company on January 2, 2025). |
10.69 |
|
Contribution and Subscription Agreement, dated February 6, 2025, among Generation Income Properties, L.P., and (a) LMB Lewiston, LLC, LMB Ft. Kent, LLC, and LMB Auburn Hills I, LLC; (b) Lloyd M. Bernstein, as the sole member of each of such entities; and (c) Lloyd M. Bernstein, as representative (incorporated by reference to Exhibit 10.1 of the Form 8-K filed by the Company on February 10, 2025). |
10.70 |
|
Tax Protection Agreement, dated February 6, 2025, among Generation Income Properties, Inc., Generation Income Properties, L.P., and LMB Lewiston, LLC, LMB Ft. Kent, LLC, LMB Auburn Hills I, LLC and Lloyd M. Bernstein (incorporated by reference to Exhibit 10.1 of the Form 8-K filed by the Company on February 10, 2025). |
10.71 |
|
Secured Promissory Note dated April 25, 2025 (incorporated by reference to Exhibit 10.1 of the Form 8-K filed by the Company on April 29, 2025). |
10.72 |
|
Promissory Note issued to Chase Commercial Realty, Inc. dated May 29, 2025 (incorporated by reference to Exhibit 10.1 from Form 8-K filed on June 5, 2025). |
10.73 |
|
Promissory Note issued to SRS Real Estate Partners, LLC dated May 29, 2025 (incorporated by reference to Exhibit 10.3 from Form 8-K filed on June 5, 2025). |
10.74 |
|
Promissory Note issued to David E. Sobelman Revocable Trust, dated May 29, 2025 (incorporated by reference to Exhibit 10.4 from Form 8-K filed on June 5, 2025). |
10.75 |
|
Loan Agreement, dated June 13, 2025, between GIPDC 3707 14th St, LLC, as borrower and Valley National Bank, as lender (incorporated by reference to Exhibit 10.1 from Form 8-K filed on June 20, 2025). |
10.76 |
|
Promissory Note, dated June 13, 2025, between GIPDC 3606 14th St, LLC, as borrower and Valley National Bank as lender (incorporated by reference to Exhibit 10.2 from Form 8-K filed on June 20, 2025). |
10.77 |
|
Guaranty Agreement, dated June 13, 2025, between David E. Sobelman, as guarantor, and Valley National Bank (incorporated by reference to Exhibit 10.3 from Form 8-K filed on June 20, 2025). |
10.78 |
|
Letter Agreement, dated August 9, 2025, between Generation Income Properties, L.P. and LC2-NNN Pref, LLC (incorporated by reference to Exhibit 10.1 of the Company’s Form 8-K filed on July 13, 2025). |
10.79 |
|
Second Amendment to Lease, dated August 18, 2025, between GIPCO 585 24 ½ Road, LLC and Best Buy Stores, L.P. (incorporated by reference to Exhibit 10.1 of the Company’s Form 8-K filed on August 20, 2025). |
10.80 |
|
First Amendment to Secured Promissory Note, dated October 27, 2025 (incorporated by reference to Exhibit 10.1 of the Company’s Form 8-K filed on October 31, 2025). |
|
|
|
19.1* |
|
Insider Trading Policies and Procedures |
|
|
|
21.1* |
|
List of Subsidiaries |
|
|
|
23.1* |
|
Consent of CohnReznick, LLP |
|
|
|
31.1* |
|
Rule 13a – 14(a) Certification of the Principal Executive Officer |
|
|
|
31.2* |
|
Rule 13a – 14(a) Certification of the Principal Financial Officer |
|
|
|
32.1* |
|
Written Statement of the Principal Executive Officer, Pursuant to 18 U.S.C. § 1350 |
|
|
|
32.2* |
|
Written Statement of the Principal Financial Officer, Pursuant to 18 U.S.C. § 1350 |
|
|
|
101.INS |
|
Inline XBRL Instance Document. |
|
|
|
101.SCH |
|
Inline XBRL Taxonomy Extension Schema. |
|
|
|
101.CAL |
|
Inline XBRL Taxonomy Extension Calculation Linkbase. |
|
|
|
101.DEF |
|
Inline XBRL Taxonomy Extension Definition Linkbase. |
|
|
|
101.LAB |
|
Inline XBRL Taxonomy Extension Label Linkbase. |
|
|
|
101.PRE |
|
Inline XBRL Taxonomy Extension Presentation Linkbase. |
|
|
|
|
|
|
104 |
|
Cover Page Interactive Data File (embedded within the Inline XBRL document) |
|
|
|
* Filed herewith.
+ Indicates management contract or compensatory plan.
ITEM 16. FORM 10-K SUMMARY
None.
SIGNATURES
Pursuant to the requirements of Section 13 or 15(d) of the Securities Exchange Act of 1934, the Registrant has duly caused this report to be signed on its behalf by the undersigned, thereunto duly authorized.
|
|
|
|
|
|
GENERATION INCOME PROPERTIES, INC. |
|
|
|
|
Date: April 3, 2026 |
|
By: |
/s/ David Sobelman |
|
|
|
David Sobelman |
|
|
|
Chief Executive Officer |
|
|
|
(Principal Executive Officer) |
|
|
|
|
Pursuant to the requirements of Section 13 or 15(d) of the Securities Exchange Act of 1934, the registrant has duly caused this report to be signed on its behalf by the undersigned, thereunto duly authorized.
|
|
|
|
|
NAME |
|
Title |
|
Date |
|
|
|
|
|
/s/ David Sobelman |
|
Chief Executive Officer and Chair of the Board |
|
|
David Sobelman |
|
(Principal Executive Officer) |
|
April 3, 2026 |
|
|
|
|
|
/s/ Ron Cook |
|
Vice President of Accounting and Finance |
|
|
Ron Cook |
|
(Principal Financial and Accounting Officer) |
|
April 3, 2026 |
|
|
|
|
|
/s/ Ben Adams |
|
Director |
|
|
Ben Adams |
|
|
|
April 3, 2026 |
|
|
|
|
|
/s/ Gena Cheng |
|
Director |
|
|
Gena Cheng |
|
|
|
April 3, 2026 |
|
|
|
|
|
/s/ Stuart Eisenberg |
|
Director |
|
|
Stuart Eisenberg |
|
|
|
April 3, 2026 |
|
|
|
|
|
/s/ Patrick Quilty |
|
Director |
|
|
Patrick Quilty |
|
|
|
April 3, 2026 |